EasyManua.ls Logo

IMO iDrive - Idrive Troubleshooting Flowcharts

IMO iDrive
90 pages
Print Icon
To Next Page IconTo Next Page
To Next Page IconTo Next Page
To Previous Page IconTo Previous Page
To Previous Page IconTo Previous Page
Loading...
Chapter 5 Trouble shooting and maintenance
5-7
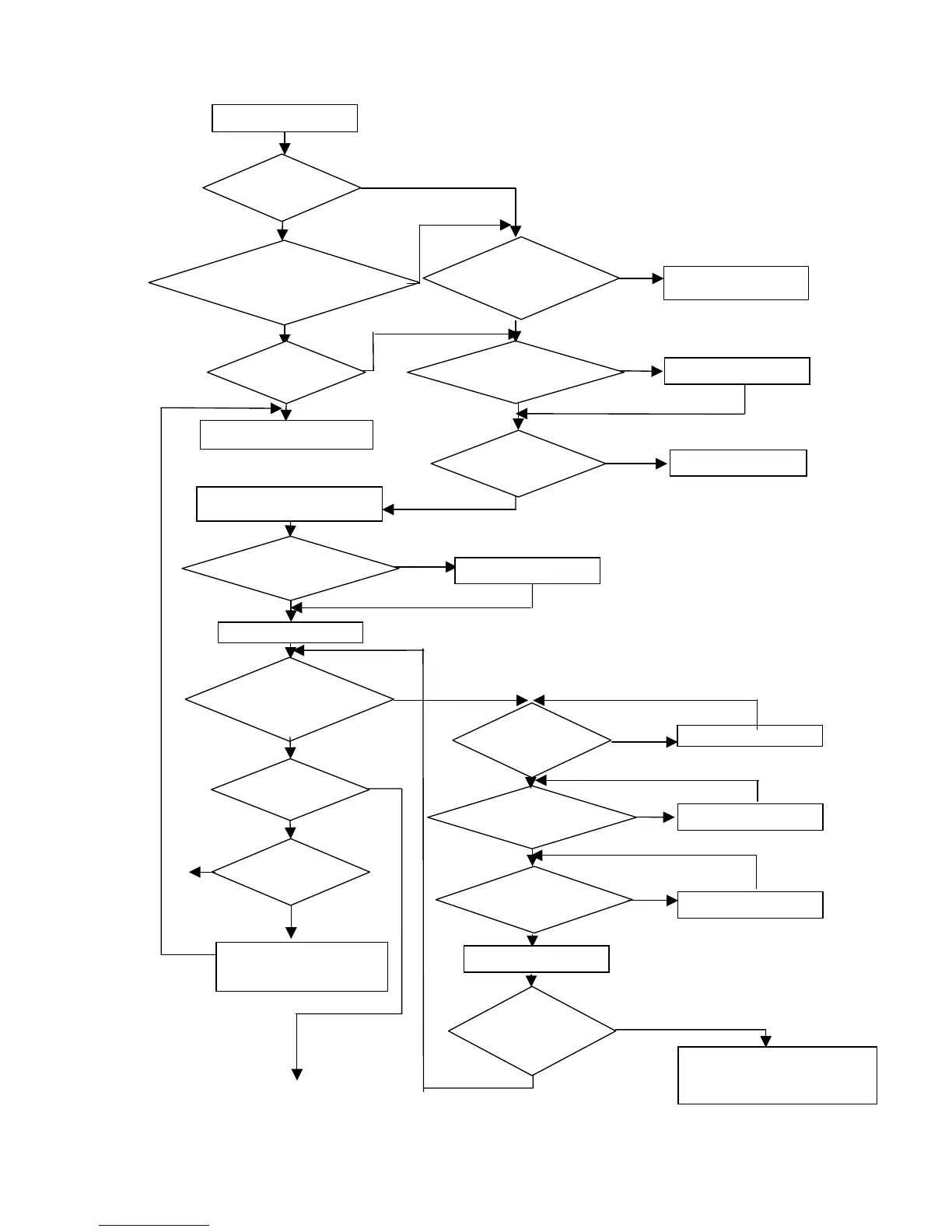
5.3 iDrive Troubleshooting Flowcharts
Is failure fully
understood?
Any symptoms
of burnout ?
Is I.G.B.T
module OK?
Is the main circuit
Diode Module OK
Replace I.G.B.T
Replace Diode Module
Ch
ec
k
b
urnt an
d
d
amage
d
parts
Any abnormalities
in appearances?
Are displays and
indicators of the
operating unit OK
Wh
at
s t
h
e
message?
Any abnormal
display?
Check last 3 values of b97 with
key.
Is the DC input
voltage controlling
the
p
ower correct?
Is +5V control
voltage correct.
Is the error
eliminated after
replacing control
board?
Replace the driver boar
d
Check terminals and
wiring
R
ep
l
ace t
h
e
di
sp
l
ay
Perform detailed checks
The inverter faults
* to next page
YES
YES
YES
YES
N
O
N
O
N
O
N
O
N
O
N
O
N
O
N
O
N
O
N
O
YES
YES
YES
YES
YES
YES
YES
R
ep
l
ace contro
l
b
oar
d
an
d
di
g
ital o
p
eratin
g
unit
N
O
YES
iDrive fault
Symptoms other than burn out,
damage in the inverter?
Ab
norma
l
signal
?
Check according to displayed
abnormal messages
V
i
sua
ll
y c
h
ec
k
contro
ll
er an
d
driver boards
Apply the powe
r
Any abnormal
display?
abnormal values in
b97?
Replace abnormal board
Is LED lit?
N
O
Inverter fault.
Contact your iDrive supplier

Related product manuals