EasyManua.ls Logo

IMO iDrive - Page 77

IMO iDrive
90 pages
Print Icon
To Next Page IconTo Next Page
To Next Page IconTo Next Page
To Previous Page IconTo Previous Page
To Previous Page IconTo Previous Page
Loading...
Chapter 5 Trouble shooting and maintenance
5-8
* to previous page
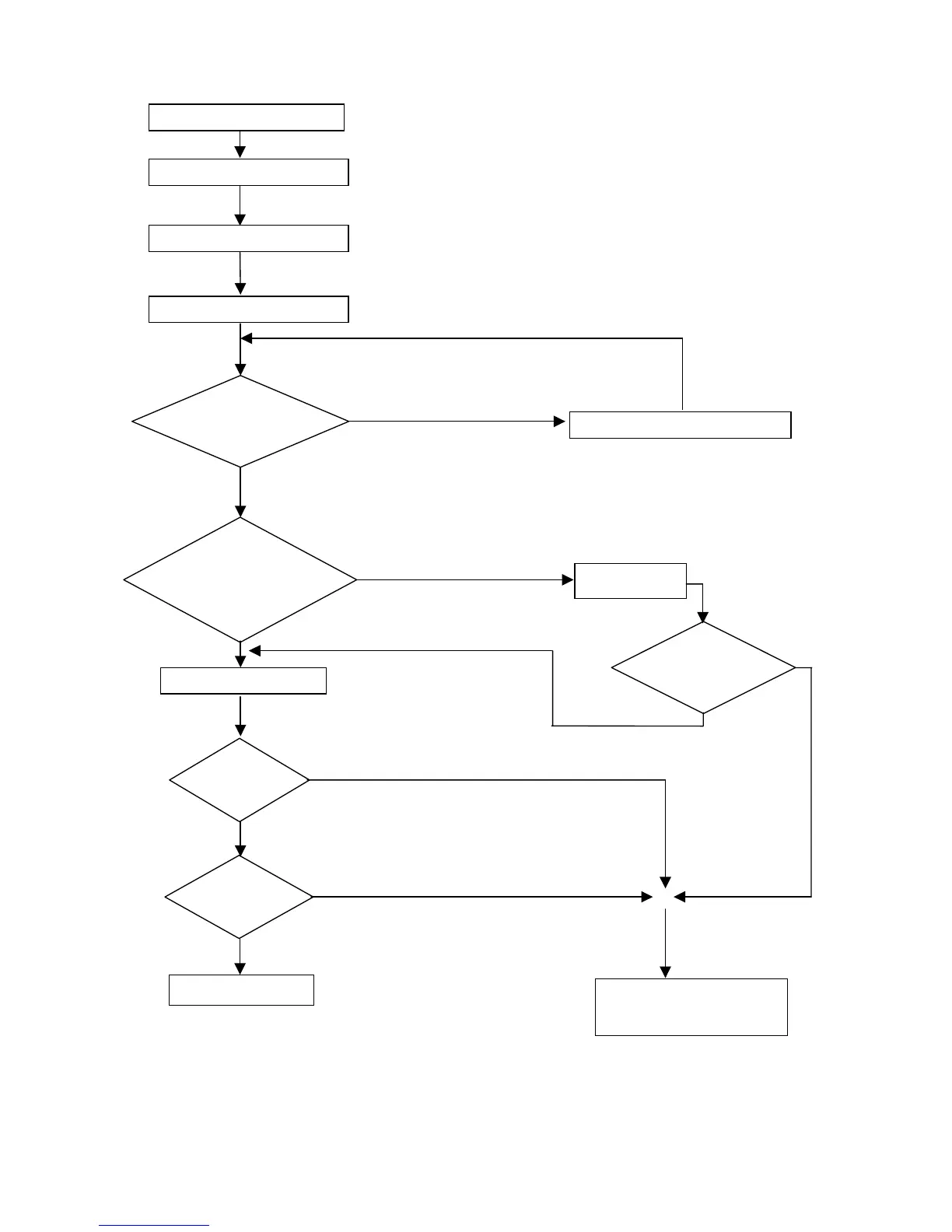
Check parameters of the inverte
r
N
O
Perform parameter initializations
Specify operation control metho
d
Set up frequency commands
Is the frequency
value displayed in
the operating unit
Is there any
abnormal
display
?
Are there voltage
outputs in output
terminals T1,T2
and T3.
Connect and test run the motor
A
re ou
t
pu
t
currents of
each phase
even?
The iDrive is OK
Replace the control board
Replace the control
board
Is the control
board working
well after
re
p
lacement?
The inverter faults
Perform detailed checks
N
O
N
O
N
O
YES
YES
YES
YES
YES
N
O
The iDrive is faulty.
Contact your iDrive supplier

Related product manuals