EasyManua.ls Logo

Intel S1200SPL - Figure 27. Turn On;Off Timing (Power Supply Signals)

Intel S1200SPL
147 pages
Print Icon
To Next Page IconTo Next Page
To Next Page IconTo Next Page
To Previous Page IconTo Previous Page
To Previous Page IconTo Previous Page
Loading...
IntelĀ® Server Board S1200SP Family Technical Product Specification
101
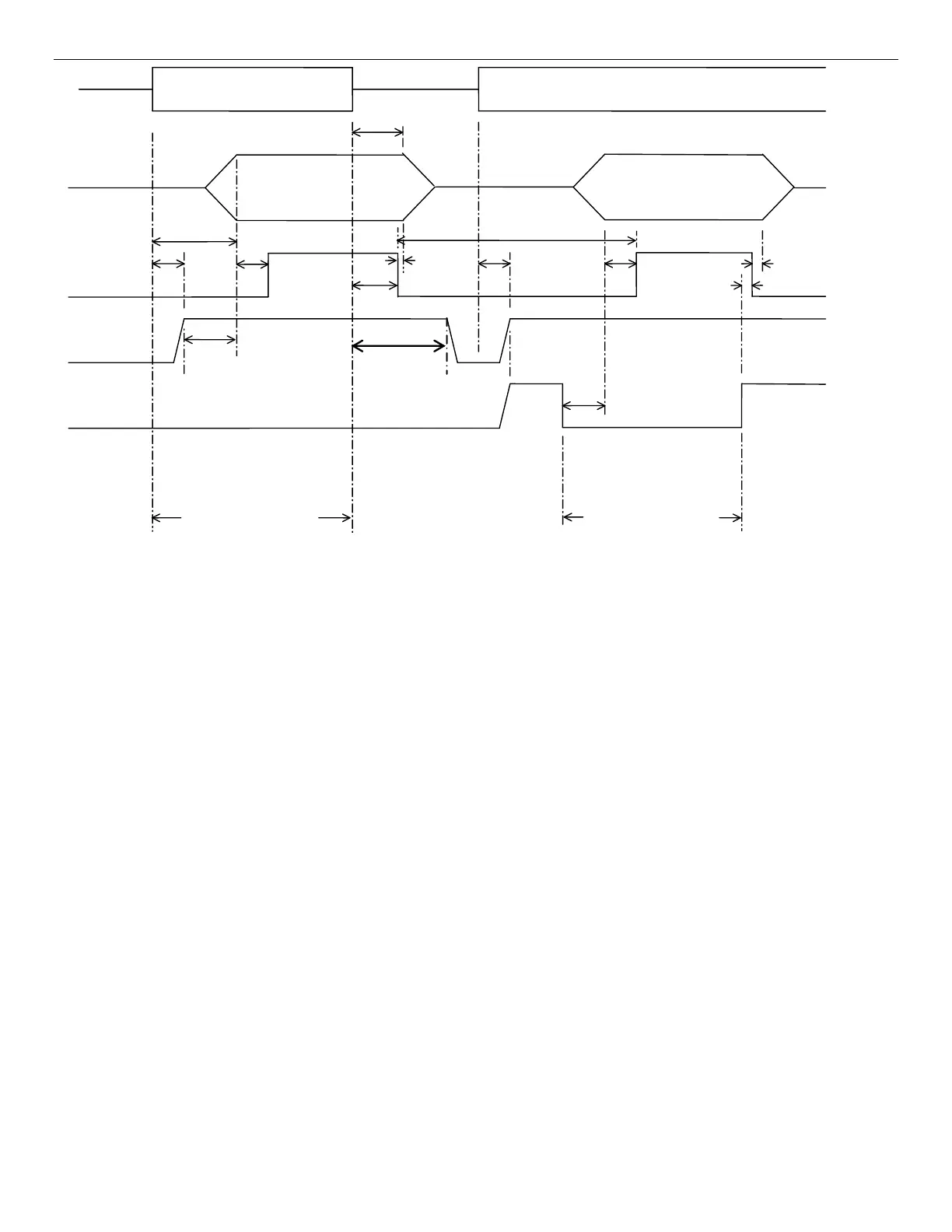
Figure 28. Turn On/Off Timing (Power Supply Signals)
AC Input
Vout
PWOK
12Vsb
PSON
T
sb_on_delay
T
AC_on_delay
T
pwok_on
T
vout_holdup
T
pwok_holdup
T
pson_on_delay
T
sb_on_delay
T
pwok_on
T
pwok_off
T
pwok_off
T
pson_pwok
T
pwok_low
T
sb_vout
AC turn on/off cycle
PSON turn on/off cycle
T
5Vsb_holdup

Table of Contents

Related product manuals