EasyManua.ls Logo

Intergraph TDZ 2000 GL2 - CPU Speed and BIOS Updates

Intergraph TDZ 2000 GL2
90 pages
Print Icon
To Next Page IconTo Next Page
To Next Page IconTo Next Page
To Previous Page IconTo Previous Page
To Previous Page IconTo Previous Page
Loading...
43
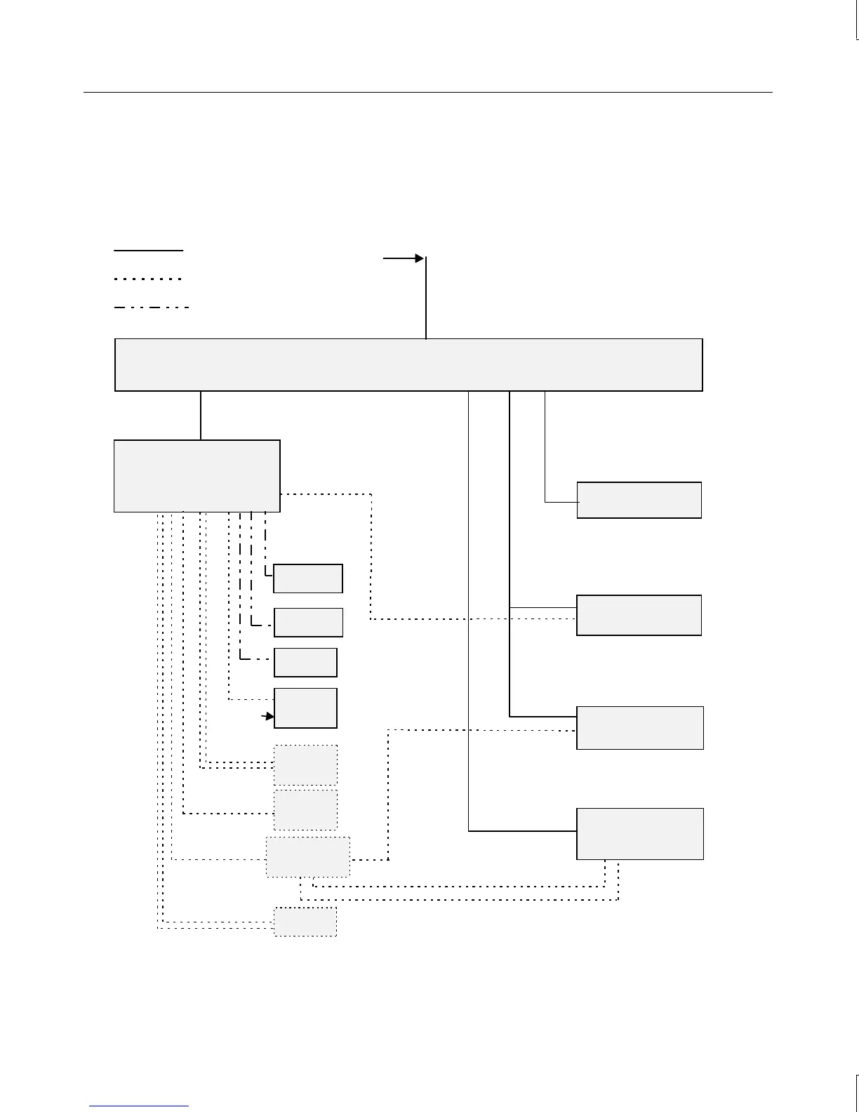
Functional Diagram
The following diagram shows the power and data signals of the base unit components.
System Board
Data
Power
Monitor
Speaker
Keyboard
USB
Mouse
SCSI/EIDE
Controller
Parallel
Port
Serial
Ports
Disk Drives
(Internal/External)
Power Supply
CD-ROM Drive
Floppy Disk Drive
AC In
Power and Data
AC In
Fan

Table of Contents

Other manuals for Intergraph TDZ 2000 GL2