EasyManua.ls Logo

International Electronics prox.pad plus - Figure 3-2 Wiring the Aux Relay for Forced Door Alarm

International Electronics prox.pad plus
108 pages
Print Icon
To Next Page IconTo Next Page
To Next Page IconTo Next Page
To Previous Page IconTo Previous Page
To Previous Page IconTo Previous Page
Loading...
P5
TO ALARM PANEL
D
OOR
C
ONTACT
G
OING BACK
T
O ALARM
P
ANEL
TO ALARM PANEL
GREEN
(N/O)
BLUE ( C )
ORANGE
WHITE
SEPARATE DOO
R
CONTACT BEING
MONITORED BY
THE prox.pad un
it
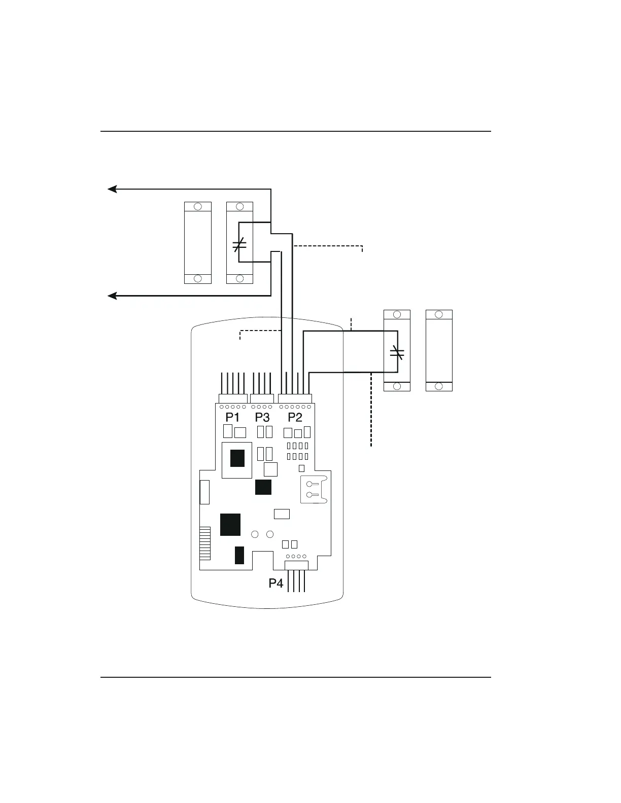
Figure 3-2 Wiring the Aux Relay
for Forced Door Alarm
Chapter 3: Wiring 3.1 Wiring the prox.pad plus Unit
3-4 prox.pad plus Install/Program. Manual, PPP, D2

Table of Contents