EasyManua.ls Logo

Jensen A540 - Page 95

Jensen A540
150 pages
Print Icon
To Next Page IconTo Next Page
To Next Page IconTo Next Page
To Previous Page IconTo Previous Page
To Previous Page IconTo Previous Page
Loading...
77
6. Maintenance
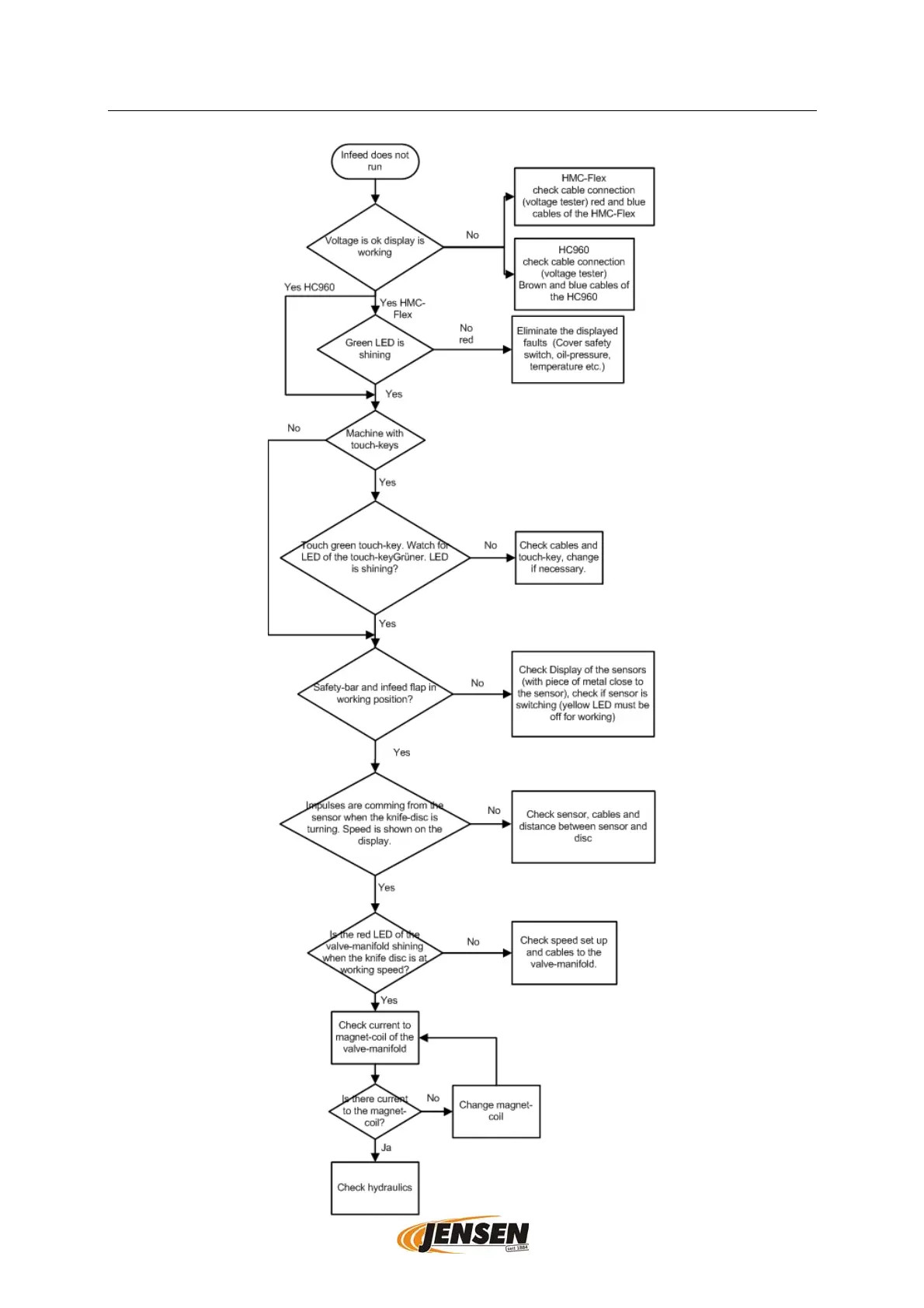
6.17.1. Troubleshooting overload safety device

Related product manuals