EasyManua.ls Logo

Keysight N9000B - Page 215

Keysight N9000B
2530 pages
To Next Page IconTo Next Page
To Next Page IconTo Next Page
To Previous Page IconTo Previous Page
To Previous Page IconTo Previous Page
Loading...
3 Short-Range Comms & IoT Mode
3.2 Modulation Analysis Measurement
Single-Attenuator Models
Dual-Attenuator models
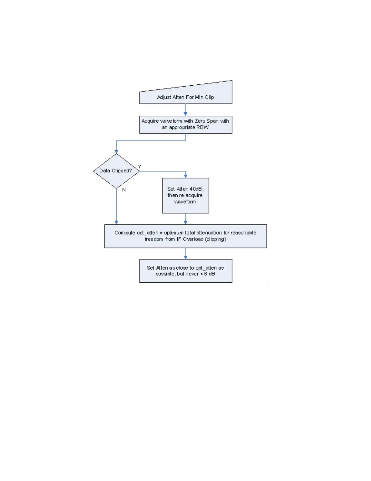
"Adjust Atten for Min Clipping" on page 1645 or "Pre-Adjust for Min Clipping" on
page 213 selection is Mech + Elec Atten:
Short Range Comms & IoT Mode User's &Programmer's Reference 215

Table of Contents

Other manuals for Keysight N9000B

Related product manuals