EasyManua.ls Logo

Keysight N9010B - Store Reference (Trace1 -> Trace3); Show Reference (Trace 3); Norm Ref Lvl

Keysight N9010B
2852 pages
To Next Page IconTo Next Page
To Next Page IconTo Next Page
To Previous Page IconTo Previous Page
To Previous Page IconTo Previous Page
Loading...
3 Spectrum Analyzer Mode
3.2 Swept SA Measurement
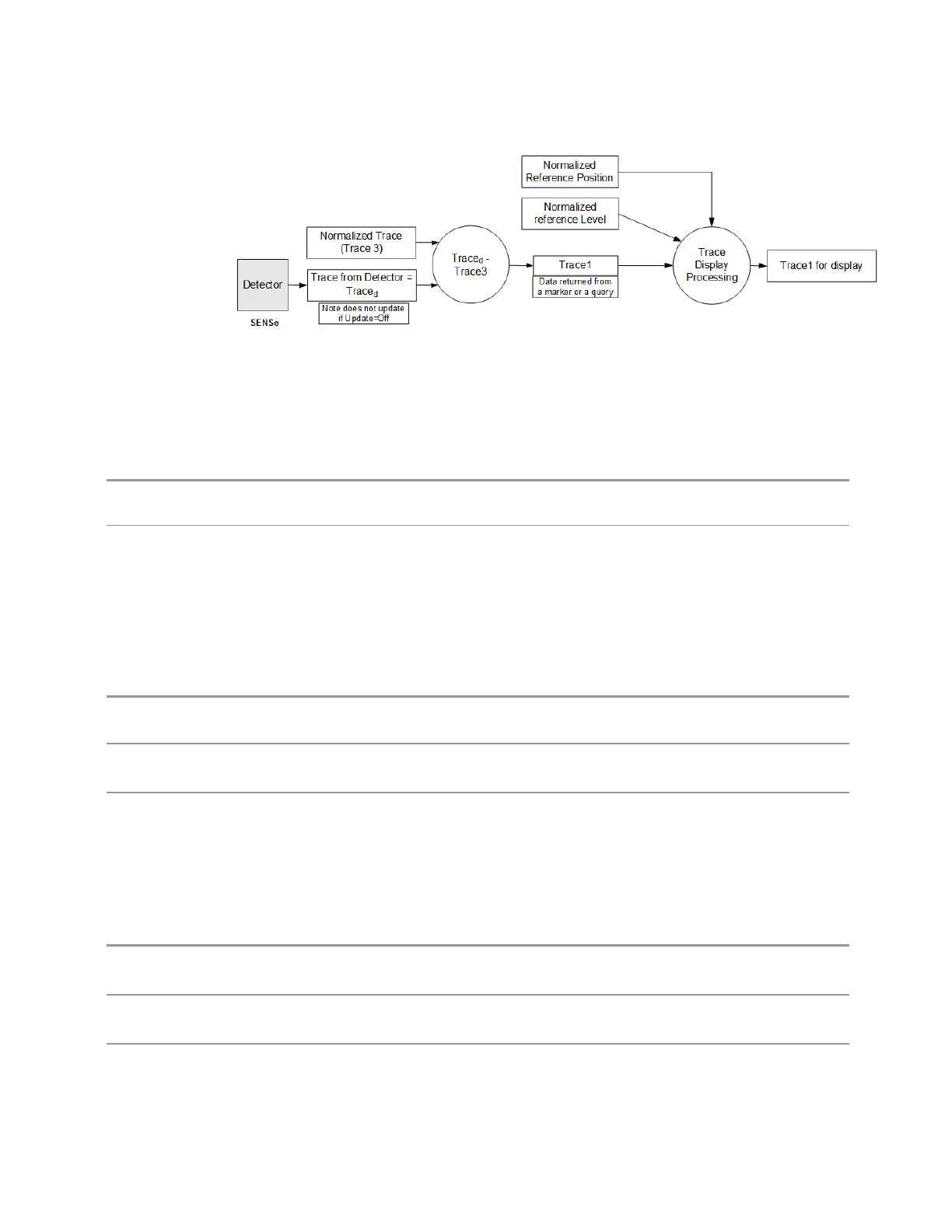
Store Reference (Trace1 -> Trace3)
Copies trace 1 into trace 3. Store Ref (1→ 3) must be pressed before pressing
Normalize (On). Note that this puts Trace 3 in Update=OFF (not updating) and
Display=ON (visible).
Notes There is no remote command for this function, but the trace copy command can be used for this
purpose
Dependencies If Normalize (On) is pressed before Store Ref (1→ 3), an error message is generated. Normalize
remains OFF in this case
Show Reference (Trace 3)
Views or blanks the reference trace on the display. The reference trace is trace 3, so
this is the same as setting Trace 3’s “Display” attribute.
Example Show the reference trace:
:TRAC3:DISP 1
Notes Use the :TRAC3:DISP command to show or blank the reference trace
Trace 3 is always the reference trace by definition
State Saved Saved in instrument state
Norm Ref Lvl
Sets the level (in dB) of the normalized reference. This is the Level of the line
specified by Norm Ref Position.
Remote Command
:DISPlay:WINDow[1]:TRACe:Y[:SCALe]:NRLevel <rel_ampl>
:DISPlay:WINDow[1]:TRACe:Y[:SCALe]:NRLevel?
Example
:DISP:WIND:TRAC:Y:NRL .10 dB
:DISP:WIND:TRAC:Y:NRL?
Preset 0 dB
Spectrum Analyzer Mode User's &Programmer's Reference 543

Table of Contents

Other manuals for Keysight N9010B

Related product manuals