EasyManua.ls Logo

Keysight N9010B - Page 909

Keysight N9010B
2852 pages
To Next Page IconTo Next Page
To Next Page IconTo Next Page
To Previous Page IconTo Previous Page
To Previous Page IconTo Previous Page
Loading...
3 Spectrum Analyzer Mode
3.5 ACP Measurement
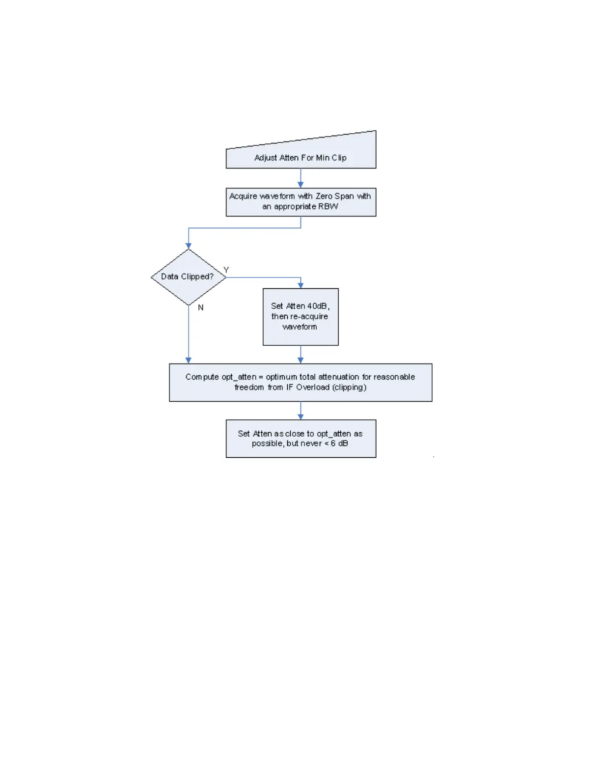
Single-Attenuator Models
Dual-Attenuator models
"Adjust Atten for Min Clipping" on page 1963 or "Pre-Adjust for Min Clipping" on
page 907 selection is Mech + Elec Atten:
Spectrum Analyzer Mode User's &Programmer's Reference 909

Table of Contents

Other manuals for Keysight N9010B

Related product manuals