EasyManua.ls Logo

Laguna Tools PL1220 - Wiring Diagram

Laguna Tools PL1220
87 pages
Print Icon
To Next Page IconTo Next Page
To Next Page IconTo Next Page
To Previous Page IconTo Previous Page
To Previous Page IconTo Previous Page
Loading...
PL1220 Owner’s Manual
84
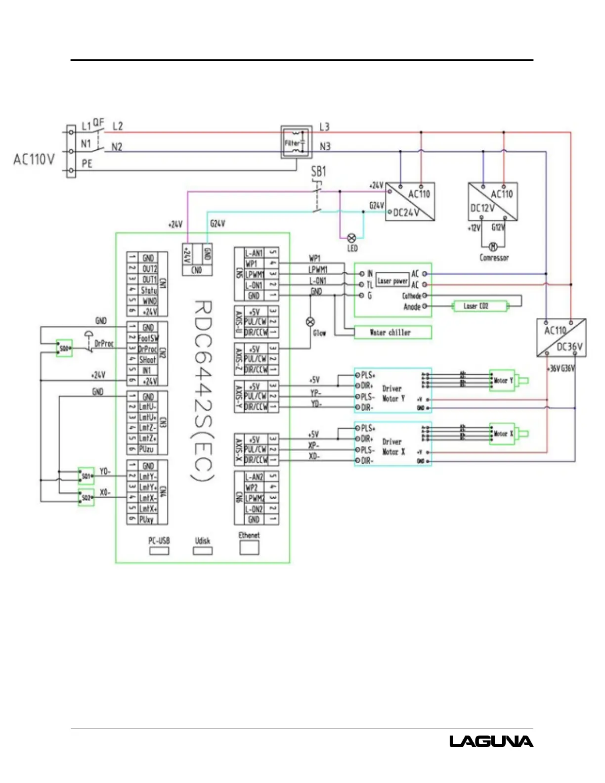
15.0 Wiring Diagram
Figure 15-1: Wiring Diagram