EasyManua.ls Logo

Marantz AV7701 - Page 46

Marantz AV7701
266 pages
Print Icon
To Next Page IconTo Next Page
To Next Page IconTo Next Page
To Previous Page IconTo Previous Page
To Previous Page IconTo Previous Page
Loading...
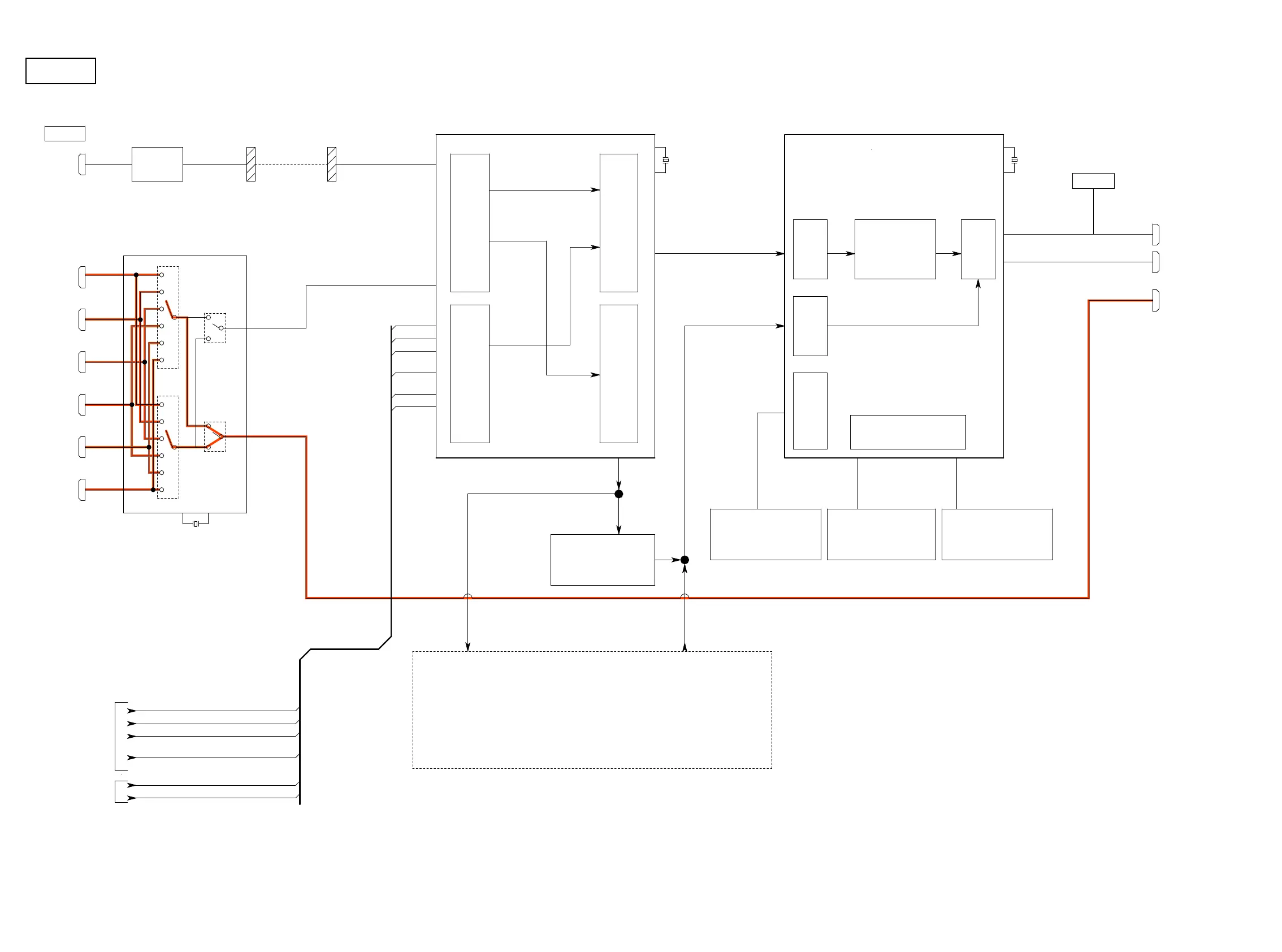
HDMI IN
HDMI OUT1
HDMI FRT IN
ADV7850
ADV8003-2
HDMI OUT2
AD8195
HDMI VIDEO BLOCK
Buffer
TMDS INPUT
VIDEO SIGNAL OUT
VIDEO INPUT
AUDIO SIGNAL OUT
HDMI Tx
HDMI Rx
VIDEO
DEC_Y_IN
DEC_PB_IN
DEC_PR_IN
DEC_CVBS_IN
DEC_Y_IN
DEC_PB_IN
DEC_PR_IN
DEC_CVBS_IN
FROM VIDEO BLOCK
DDR2 SDRAM
512M
DDR2 SDRAM
512M
DDR2 INTERFACE
CONTROL
S. FLASH
64M
PROCESSING
VIDEO
AUDIO
DATA
Port A
Port B
Port C
Port D
SN74LVC244APWR
< TO / FROM AUDIO PLD >
MX25L6406EM2I-12G
K4T51163QJ-BCE7 K4T51163QJ-BCE7
WAFER WAFER
FFC
SiI9575
HDMI IN1
HDMI IN2
HDMI IN3
HDMI IN4
HDMI IN5
HDMI IN6
TX_0
MAIN
TX_1
SUB
ZONE2 HDMI OUT
HDMI TX with TMDS
FROM DIGITAL AUDIO BLOCK
DM860A_SY
DM860A_SC
DM860_SY
DM860_SC
27.000MHz
27MHz
27.000MHz
μ
com
46
g.9

Table of Contents

Other manuals for Marantz AV7701

Related product manuals