EasyManua.ls Logo

Matrox Solios eV-CL - Page 11

Matrox Solios eV-CL
120 pages
Print Icon
To Next Page IconTo Next Page
To Next Page IconTo Next Page
To Previous Page IconTo Previous Page
To Previous Page IconTo Previous Page
Loading...
Matrox Solios eV-CL boards 11
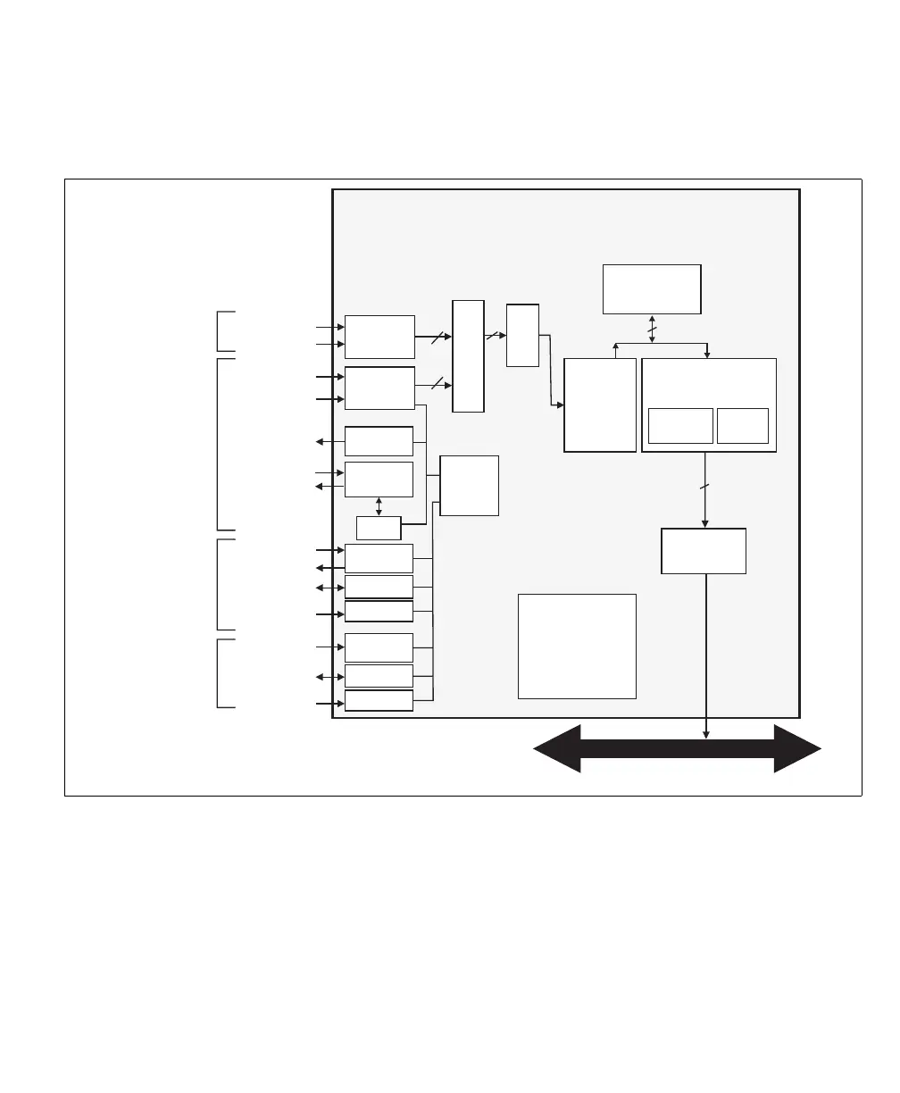
The following flow diagram shows Matrox Solios eV-CLB in single-Medium
configuration.
PSG
Camera Link
Connector 0
(mini HDR-26)
ChannelLink
Receiver #1
Clock
Data (24)
& Syncs (4)*
SerTFG
SerTC
Camera Link
connector 1
(mini HDR-26)
24
UART
LVDS
transceivers
OptoAux (2)
External Auxiliary
I/O connector 0
(DBHD-15)
TTL buffers
Aux In (2)
Aux Out (1)
Optocoupler
Aux I/Os (3)
External Auxiliary
I/O connector 1
(DBHD-15 or DB-9)**
LVDS
transceivers
OptoAux (2)
TTL buffers
Aux In (2)
Optocoupler
Aux I/Os (1)
Cam Ctrl (4)
LVDS
drivers
LVDS driver
& receiver
LUTs
64
64
(up to 860 MB/s)
PCI-X to PCIe
Bridge
Host PCIe bus
ChannelLink
Receiver #2
Clock
Data (24)*
& Syncs (4)
28
Demultiplexer
Matrox Solios eV-CLB
single-Medium configuration
On a separate bracket.
28 bits serialized across 4 LVDS pairs.
*
**
x4 PCIe
(Up to 1 GB/s)
MIL license
fingerprint
and
Supplemental MIL
license storage
32 DDR2
(up to 1.73 GB/s)
Acquisition
memory
(128/256/512 MB)
Acquisition
Controller
Video
Formatter
Color space
Converter
Bayer
converter

Table of Contents

Related product manuals