EasyManua.ls Logo

Matrox Solios eV-CL - Page 10

Matrox Solios eV-CL
120 pages
Print Icon
To Next Page IconTo Next Page
To Next Page IconTo Next Page
To Previous Page IconTo Previous Page
To Previous Page IconTo Previous Page
Loading...
10 Chapter 1: Introduction
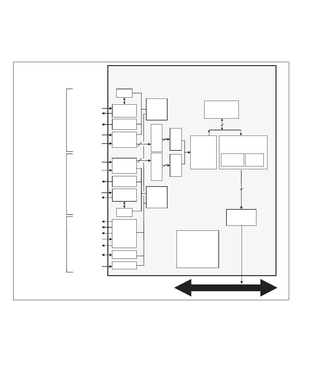
The following flow diagram shows Matrox Solios eV-CLBL in dual-Base
configuration.
PSG #0
PSG #1
ChannelLink
Receiver #1
Clock
Data (24)
& Syncs (4)*
SerTFG
SerTC
SerTFG
SerTC
24
UART
UART
LVDS
drivers
and
receivers
OptoAux (4)
TTL buffers
On a separate bracket.
Aux In (4)
Aux Out (4)
HSYNC Out (2)
VSYNC Out (2)
Clock Out (2)
Optocoupler
Aux I/Os (6)
ChannelLink
Receiver #2
Clock
Data (24)
& Syncs (4)*
24
LUTs
LUTs
32
32
Cam Ctrl (4)
Cam Ctrl (4)
LVDS
drivers
LVDS
drivers
LVDS driver
& receiver
LVDS driver
& receiver
32 DDR2
(up to 1.73 GB/s)***
64
(up to 860 MB/s)
PCI-X to PCIe
Bridge
Host PCIe bus
Demultiplexer
Demultiplexer
Matrox Solios eV-CLBL
dual-Base configuration
Acquisition
memory
(128/256/512 MB)
28 bits serialized across 4 LVDS pairs.*
**
Camera Link
connector 0
(MDR-26)
Camera Link
connector 1
(MDR-26)
External Auxiliary
I/O connectors
()
**
DBHD-44 and DB-9
Acquisition
Controller
MIL license
fingerprint
and
Supplemental MIL
license storage
Video
Formatter
Color space
Converter
Bayer
converter
x4 PCIe
(Up to 1 GB/s)

Table of Contents

Related product manuals