EasyManua.ls Logo

Matrox Solios eV-CL - Page 14

Matrox Solios eV-CL
120 pages
Print Icon
To Next Page IconTo Next Page
To Next Page IconTo Next Page
To Previous Page IconTo Previous Page
To Previous Page IconTo Previous Page
Loading...
14 Chapter 1: Introduction
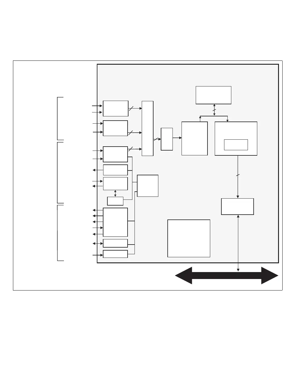
The following flow diagram shows Matrox Solios eV-CLFL in single-Medium and
single-Full configuration.
PSG
ChannelLink
Receiver #1
Clock
Data (24)
& Syncs (4)*
SerTFG
SerTC
24
UART
LVDS
drivers
and
receivers
OptoAux (4)
TTL buffers
On a separate bracket.
Aux In (4)
Aux Out (2)
HSYNC Out (1)
VSYNC Out (1)
Clock Out (1)
Optocoupler
Aux I/Os (4)
ChannelLink
Receiver #2
Clock
28
Cam Ctrl (4)
LVDS
drivers
LVDS driver
& receiver
32 DDR2
(up to 1.73 GB/s)***
64
(up to 860 MB/s)
PCI-X to PCIe
Bridge
Host PCIe bus
LUTs
64
Demultiplexer
Matrox Solios eV-CLFL
Acquisition
memory
(128/256/512 MB)
28 bits serialized across 4 LVDS pairs. In single-Medium mode,
ChannelLink Receiver #2 can only receive 24 bits of data and
ChannelLink Receiver #3 is not used.
*
**
x4 PCIe
(Up to 1 GB/s)
Camera Link
connector 1
(MDR-26)
Camera Link
connector 0
(MDR-26)
External Auxiliary
I/O connectors
(DBHD-44 and DB-9)
**
Acquisition
Controller
Video
Formatter
Color space
converter
MIL license
fingerprint
and
Supplemental MIL
license storage
ChannelLink
Receiver #3
Data (28)*
Data (28)*
Clock
28

Table of Contents

Related product manuals