EasyManua.ls Logo

Mindray PM-7000 - Software Description; General

Mindray PM-7000
82 pages
Print Icon
To Next Page IconTo Next Page
To Next Page IconTo Next Page
To Previous Page IconTo Previous Page
To Previous Page IconTo Previous Page
Loading...
Chapter 2 Principles
17
5V DC/DC
This part converts the DC voltage to the stable 5V DC voltage and supplies it for the external
boards.
12V DC/DC
This part converts the DC voltage to the stable 12V DC voltage and supplies it for the external
boards.
Power Switch Circuit
This circuit controls the status of the 5V DC/DC part and the 12V DC/DC part, thus to control
the switch of the patient monitor.
Voltage Detect Circuit
This circuit detects the output voltages of the circuits, converts the analog signal to the digital
signal, and sends the digital signal to the main board for processing.
2.3 Software Description
2.3.1 General
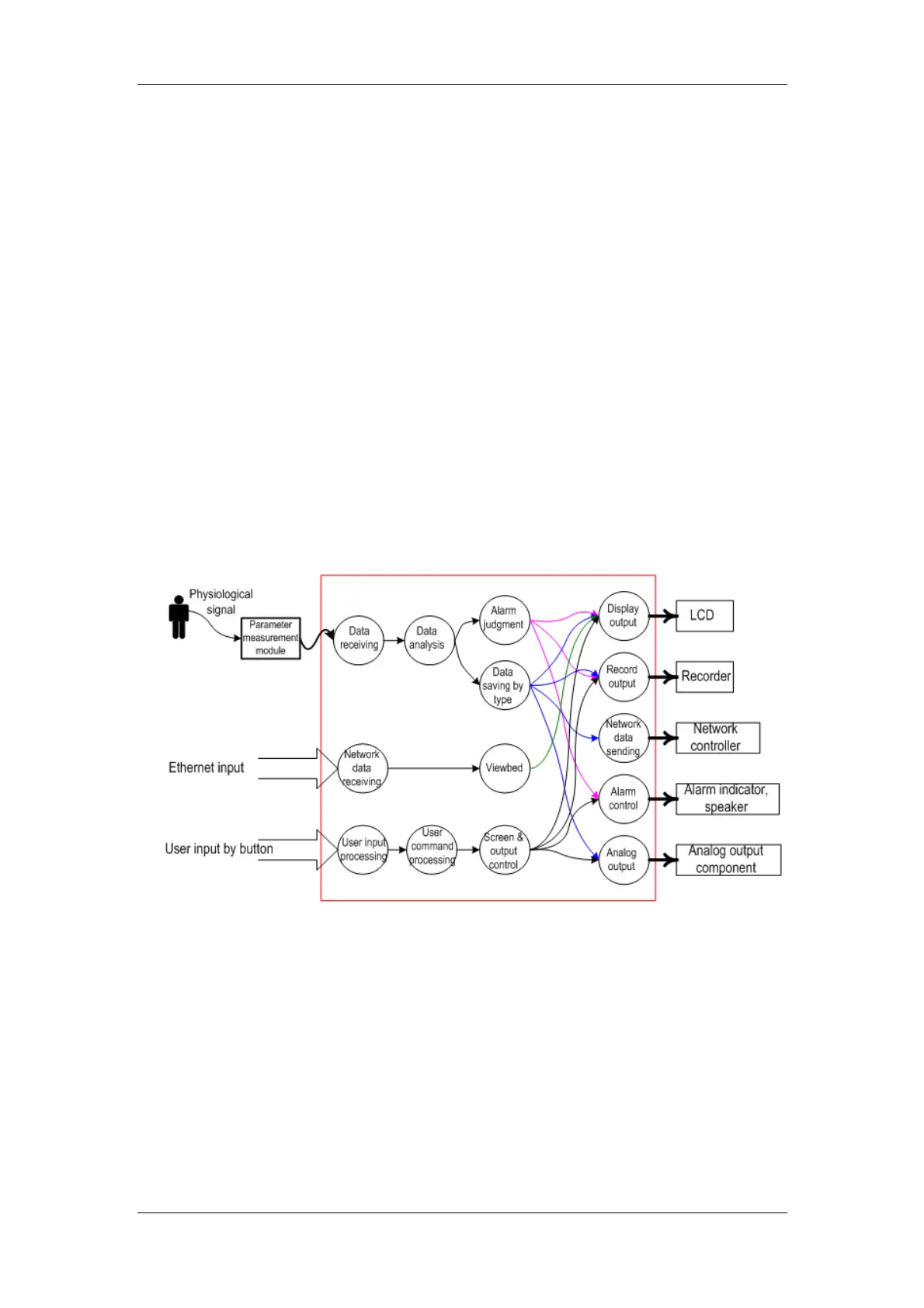
Figure 2-12 System function
As shown in Figure 2-12, in the red frame is the software system, on the left to the red
frame are the inputs of the software system, and on the right to the red frame are the
outputs. The parameter measurement module exchanges data with the software through
the serial port, while the user interacts with the system through the button panel. Among
the output devices, the recorder and alarm device receive data through the serial ports,
the analog output component is an MBUS component, and the LCD and network
controller are controlled directly by CPU.

Table of Contents

Related product manuals