EasyManua.ls Logo

MIR MIR250 - Collision Avoidance

MIR MIR250
211 pages
Print Icon
To Next Page IconTo Next Page
To Next Page IconTo Next Page
To Previous Page IconTo Previous Page
To Previous Page IconTo Previous Page
Loading...
9. Safety system
MiR250 User Guide (en) 07/2020 - v.1.2 ©Copyright 2020: Mobile Industrial Robots A/S. 86
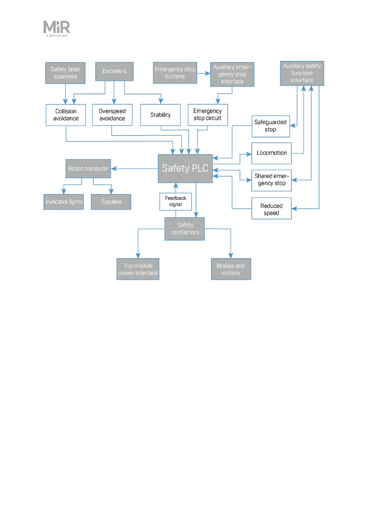
Figure 9.1. Overview of components involved in each safety function and interface. When a safety function is
triggered, the safety PLCswitches the STO and brake contactors so the brakes, motors, and safe power supply
to the top module no longer receive power.
9.2 Collision avoidance
The collision avoidance function prevents the robot from colliding with personnel or
obstacles by stopping it before it collides with any detected obstacles. It does this using the
safety laser scanners.

Table of Contents

Other manuals for MIR MIR250

Related product manuals