EasyManua.ls Logo

Monitor GF1800 - Page 61

Default Icon
74 pages
Print Icon
To Next Page IconTo Next Page
To Next Page IconTo Next Page
To Previous Page IconTo Previous Page
To Previous Page IconTo Previous Page
Loading...
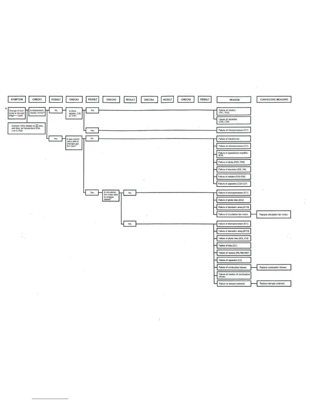
SYMPTOM CHECK1
I
RESULT
CHECK2
J
I
mode
is
inproper.
I
display
normal?
1
'
approx.
2.8V
I
Connect
10KD
resistor
at 0
pins,
and
ttien.
set
temperature
from
varve
30
ie
to
flow rate?
I
RESULT
I
j
~
i
i
i
J Y
r
1
"
"^
1
CHECKS
fan
motor
able
to
change
speed?
1
RESULT
i
i
"
i
1
CHECK4
RESULT
|
CHECKS
1 1
RESULT
1
-
-
-
-
-
-
L
L
-
-
-
-
-
-
-
L
REASON
1
i
(R41,R42)
(C29,
C30)
Failure
of
microprocessor.(ICI)
Failure
of
operational
amplifier.
(IC9)
Failure
of
dkxte.(025.
D26)
Failure
of
transistor.(Q2,
Q4)
Failure
of
resistor.(R35-R38)
Failure
of
oapacitor.(C25-C27)
Failure
of
photo
triac.(IC2)
Failure
of
transistor
arrey.(IC13)
Failure
of
circulation
fan
motor.
F
I
f
(IC1)
Failure
of
transistor
arrey.(IC13)
Failure
of
photo
tnac.(IC3,
IC4)
Failure
of
triac.(Q1)
Failure
of
resistor.(R5,R66,R67)
Failure
of
capatitor.(C2)
Failure
of
combustion
blower.
(
Failure
of
resistor
of
combustion
blower.
Failure
of
damper
solenoid.
j
CORRECTIVE
MEASURE
~~|
Replace
circulation
fan
motor.
1
Replace
combustion
blower.
1
Replace clamper
solenoid.

Table of Contents

Related product manuals