EasyManua.ls Logo

Nibe FIGHTER 600P - Installation Method

Nibe FIGHTER 600P
36 pages
Print Icon
To Next Page IconTo Next Page
To Next Page IconTo Next Page
To Previous Page IconTo Previous Page
To Previous Page IconTo Previous Page
Loading...
Installation method
FIGHTER 600P
For the Installer
32
R
1
2
3
1, 2, ...
155
10
0
20
1
R
0
0
-5 +5
1, 2, ...
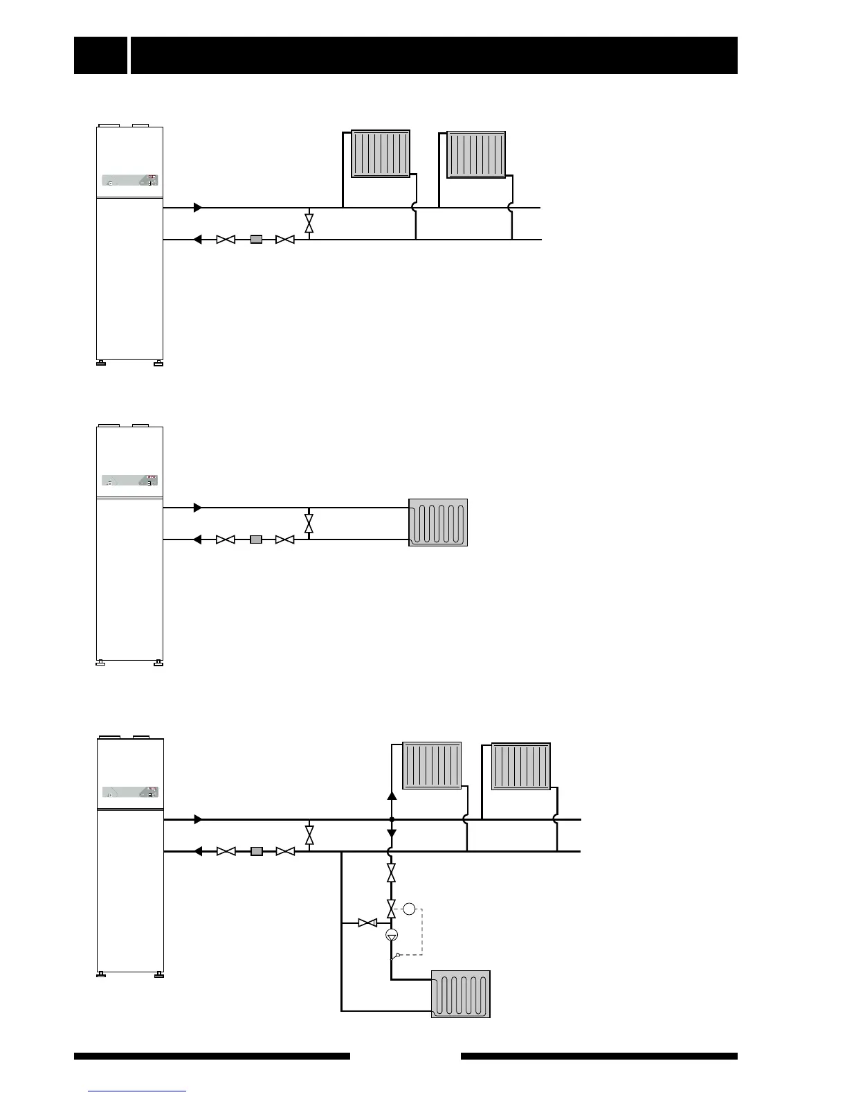
PF
Supply
Return
Bypass valve
R
1
2
3
1, 2, ...
155
10
0
20
1
R
0
0
-5 +5
1, 2, ...
PF
R
1
2
3
1, 2, ...
155
10
0
20
1
R
0
0
-5 +5
1, 2, ...
PF
Radiator
Radiator
Floor heating*
Radiator
Radiator
M
Supply
Return
Bypass valve
Floor heating*
Supply
Return
Bypass valve
11
22
33
1, 2, ...
11
22
33
1, 2, ...
11
22
33
1, 2, ...
SF Particle filter
M Shunt
* Including any
distribution
fittings
Wooden floors with floor heating
should be protected from a too high
temperature, according to the floor
suppliers instructions

Table of Contents

Related product manuals