EasyManua.ls Logo

Nidec Digitax HD M751 Base - Power and Ground Connections

Nidec Digitax HD M751 Base
116 pages
Print Icon
To Next Page IconTo Next Page
To Next Page IconTo Next Page
To Previous Page IconTo Previous Page
To Previous Page IconTo Previous Page
Loading...
Safety information Product information Mechanical installation Electrical installation Multi axis system design Technical data
48 Digitax HD M75X Series Installation and Technical Guide
Issue Number: 5
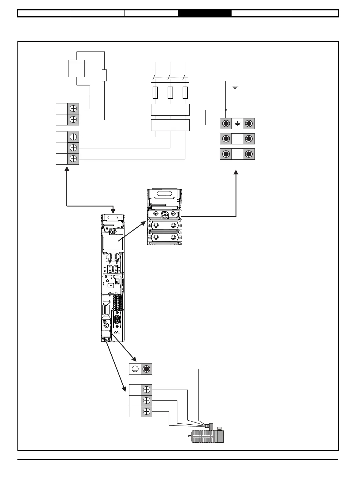
4.1 Power and ground connections
Figure 4-1 Digitax HD M75X power and ground connections
L3/N
L2
L1
Input connections
Mains supply
L1 L2
Optional line reactor
Optional
EMC filter
Fuses
L3
BR2
BR1
Optional
braking
resistor
Thermal
overload
protection
device**
Brake connections
-DC
+DC
DC connections
W
V
U
Motor
connections

Table of Contents

Related product manuals