EasyManua.ls Logo

NXP Semiconductors MPC5777C - Page 20

NXP Semiconductors MPC5777C
60 pages
To Next Page IconTo Next Page
To Next Page IconTo Next Page
To Previous Page IconTo Previous Page
To Previous Page IconTo Previous Page
Loading...
Board Interface Connector
MPC5777C EVB User Guide, Rev. 1
20 NXP Semiconductors
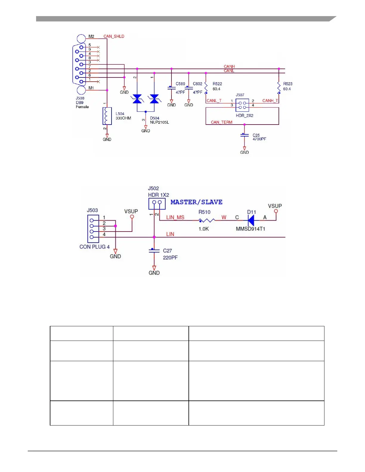
Figure 13: PowerSBC CAN Bus Circuit
The connections of the J503 (LIN) from PowerSBC are detailed in Figure 14.
Figure 14: PowerSBC LIN Interface
The connection of CAN and LIN interface from Power SBC to MCU has to be enabled by respective
jumper as described in Table 11.
Table 11:
PowerSBC CAN & LIN jumper selection
Jumper
Description
Jumper Setting (* - Default)
J502
LIN Master/Slave Selection
1-2: Master Mode*
Open: Slave Mode
J506
CAN/LIN Selection
SBC/ Mother Board
2-3, 5-6 : Select CAN from Mother Board*
8-9, 11-12: Select LIN from Mother Board*
1-2, 4-5 : Select CAN from PowerSBC
7-8, 10-11: Select LIN from PowerSBC
J507
CAN Termination
1-3: Enable CANL Termination*
2-4: Enable CANH Termination*

Table of Contents

Other manuals for NXP Semiconductors MPC5777C

Related product manuals