EasyManua.ls Logo

Oki C710 - System Configuration

Oki C710
223 pages
Print Icon
To Next Page IconTo Next Page
To Next Page IconTo Next Page
To Previous Page IconTo Previous Page
To Previous Page IconTo Previous Page
Loading...
43856301TH Rev.3
7 /
Oki Data CONFIDENTIAL
1.Configuration
1.1 System configuration
Environmental humidity
Feeder
clutch
Hopping
clutch
Paper-feeding
/moving
motor
Feeder
clutch
Hopping
clutch
Paper-feeding
/moving
motor
20MHz
Centronics
EEP
ROM
CC1
ASIC
CIF2
ASIC
HDD
LAN USB
CU PCB
Flash
ROM
Option
RAM
CPU
Paper-feeding
Solenoid
Duplex
FAN
Front
sensor
IN
Sensor
Cover
oper
sensor
Bottom
sensor
2nd
P.E
sensor
2nd
IN
sensor
2nd
paper
size SW
Front sensor PCB
DUPLEX PCB 2nd TRAY PCB
IN1 IN2 WR
M
ID
M
HOP
M
IDUP
M
BELT
Duplex
clutch
Separator
Solenoid
Duplex
motor
Paper
size
SW
1st
P.E
sensor
Belt unit
Relay PCB
Fuser
Inlet
EXIT sensor
Density sensor
Color blur PCB
right
Color blur PCB
left
Belt unit
Fuse cut
Fuser fuse Cut/
Upper center/ For correction/
Low thermistor
Low-voltage PCB
FAN, heater control,
others
5V, 24V, 0VL, 0VP
AC-SW
Heater power
M
HEAT
ID cooling
FAN
Low-voltage
FAN
ARMORED CPU
PU PCB
Fuse cut,
EXIT
Color blur, density,
thermistor signal
FLASH
16Mbit
High-voltage I/F, FAN control,
Cover open
EEPROM
High-voltage PCB
RFID PCB
K-ID Y-ID M-ID C-ID
Fuser
FAN
Belt
thermistor
Cover
open
sensor
ID UP/
DOWN
Environment
sensor
Operation panel PCB
Toner sensor PCB
K Toner
sensor
Y Toner
sensor
M Toner
sensor
C Toner
sensor
ID fuse cut
K LED HEAD
Y LED HEAD
M LED HEAD
C LED HEAD
LEISUS
command I/F
Operation panelI/F
DCON I/F LSYNC
Stacker
full
sensor
2nd
Hopping
sensor
3rd
P.E
sensor
3rd
IN
sensor
3rd
paper
size SW
3rd
Hopping
sensor
3rd TRAY PCB
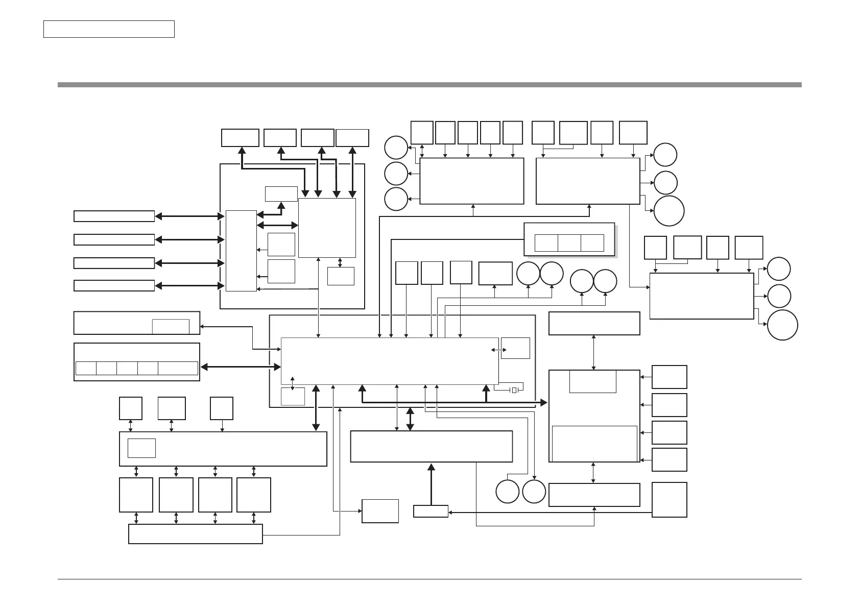
Figure 1-1-1 represents the system configuration of the printer.
Fig1-1

Table of Contents

Related product manuals