EasyManua.ls Logo

Omron OMNUC G5 R88D-KT50F

Omron OMNUC G5 R88D-KT50F
632 pages
To Next Page IconTo Next Page
To Next Page IconTo Next Page
To Previous Page IconTo Previous Page
To Previous Page IconTo Previous Page
Loading...
12-8
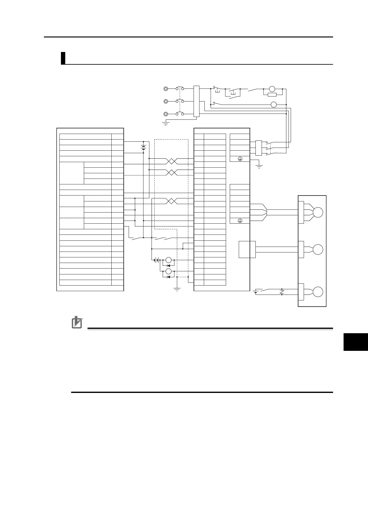
12-1 Connection Examples
OMNUC G5-SERIES AC SERVOMOTOR AND SERVO DRIVE USER'S MANUAL
12
Appendix
Connection Example 8: Connecting to SYSMAC CJ1M
Precautions for Correct Use
Incorrect signal wiring can cause damage to units and the drive.
Leave unused signal lines open and do not wire them.
Use mode 2 for origin search.
Use the power supply for command pulse (24 VDC) as a dedicated power supply.
Do not share the power supply for brakes (24 VDC) with the 24-VDC power supply for controls.
The diode recommended for surge absorption is the RU 2 (Sanken Electric Co., Ltd.) or the
equivalent.
S
No.
CN1 CNA
37
39
30
19
7
29
37
11
L1
L2
U
V
W
RUN
/ALM
FG
Z
35
1
5
13
2
6
X1
XB
R
T
NFB
X1
X1
24 VDC
BKIR
31
32
17
24 VDC
39
INP
L3
M
CN2
E
24 VDC
B
XB
CNB
B1
B3
B2
PL
36
ALMCOM
ZGND
25
BKIRCOM
10
24 VDC
0V/LD
24 VDC
0V/LD
24 VDC
0V/LD
1MC
Reactor
CJ1M
R88-KT@
Description
Output power supply input
Output COM
Origin
input signal
Positioning
completion signal
Origin proximity
input signal
Shell
ECRST
+24VIN
Pulse
Output
0
Noise filter
CW output
CCW output
4
2
6
1
+24VCW
CW
+24VCCW
CCW
R88M-K@
Motor power cables
Encoder cables
Brake cables
Red
White
Blue
Green/Yellow
3-phase 200 to 240 VAC 50/60 Hz
Ground to
100 Ω or less
INPCOM
38
ONOFF
X
1MC
Main circuit power supply
Main circuit contactor
1MC
surge suppressor

Table of Contents

Related product manuals