EasyManua.ls Logo

OncoTherm EHY-2000plus - The Usage of the Web-Box; Purpose; System Structure

OncoTherm EHY-2000plus
86 pages
Print Icon
To Next Page IconTo Next Page
To Next Page IconTo Next Page
To Previous Page IconTo Previous Page
To Previous Page IconTo Previous Page
Loading...
plus
UM - EHY2000plus-R24
38
The Usage of the Web-box
Purpose
The purpose of the Web-box is to have a “database management” in any
hospital owned system. Due to the fact that every hospital has its own
management system, our system has to support all (or most) of them. This
facility has been achieved through the conventional web protocol (HTTP)
because nowadays this protocol is supported by every computer and
operating system.
This way the physician and the hospital’s administration staff have the
possibility to control, check and download information from the EHY-2000plus.
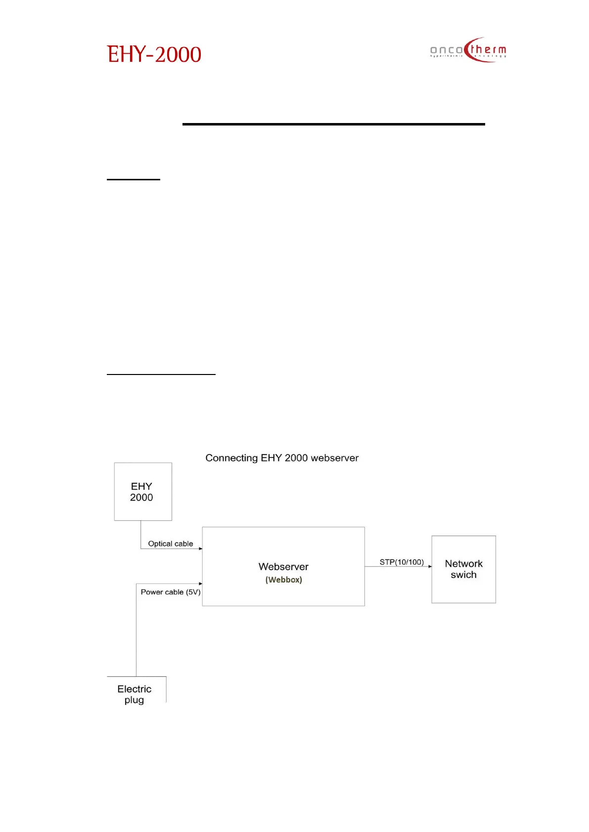
System structure
The installation structure of the Web-box for the EHY-2000plus can be
represented as shown below:
The Web-box should be placed outside of the patient environment.