EasyManua.ls Logo

OutBack Power FLEXmax 60 - Page 41

OutBack Power FLEXmax 60
112 pages
Print Icon
To Next Page IconTo Next Page
To Next Page IconTo Next Page
To Previous Page IconTo Previous Page
To Previous Page IconTo Previous Page
Loading...
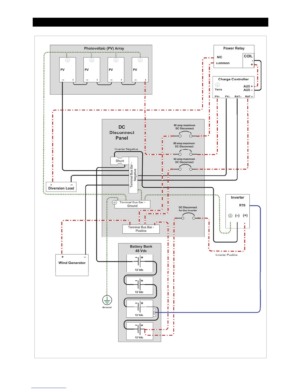
Operation
900-0009-01-00 Rev C 39
Figure 27 Wiring Diagram for Diversion Load and AUX Wiring

Table of Contents

Related product manuals