EasyManua.ls Logo

Panasonic DMR-ES35VP

Panasonic DMR-ES35VP
118 pages
To Next Page IconTo Next Page
To Next Page IconTo Next Page
To Previous Page IconTo Previous Page
To Previous Page IconTo Previous Page
Loading...
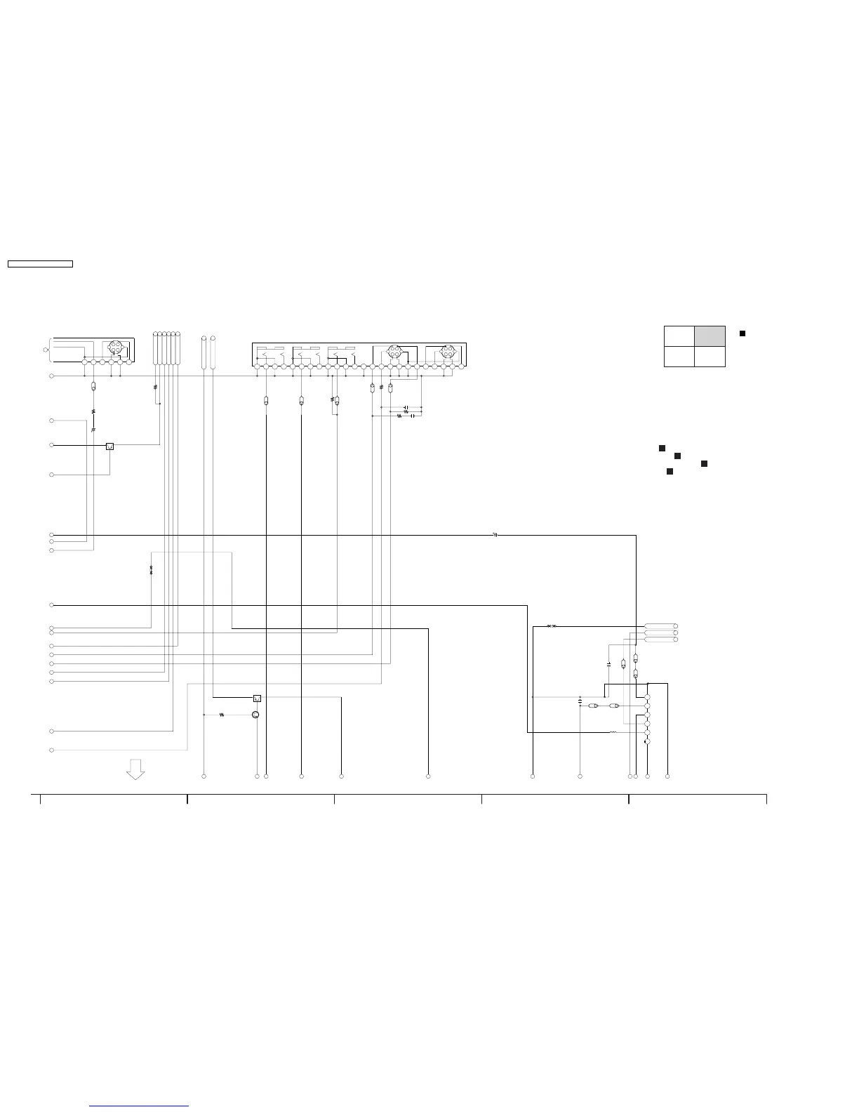
14.17. I/O Tuner Section (2/4) (Main P.C.B.(4/4)) Schematic Diagram (I)
C743 0.01
C7429 0.01
LB7409
2.2u
L7403
LB7410
TV_VCR
LB7411
LB7408
J0JBC000015J0JBC000015
J0JBC000015
J0JBC000015 J0JBC000015
LB7412
A_GND
AFC
43675 2
TU7401
ENG56D08G1F
UNR511200L
2SD1819A0L
QR7401
Q7402
LB3108
J0JCC0000103
R3926 1K
LB3111
J0JCC0000103
75R3928
C3918 0.1
J0JCC0000103
LB3110
75R3924
R3929
75
0.01
C3919
J0JCC0000103
LB4107
811 975 361213151722 192423 21 20 18 16 14 4 12 10
JK3903
K1U412B00004
J0JCC0000103
LB4105
100K
R7402
L2_V_IN
JC_PON
UNREG_38V
2200R4805
J0JCC0000103
LB3107
R3915
75[F]
QR4809
UNR511300L
6V470[M]
C3735
CPN_C_IN2
A_5V
7931058
COM_MUT_H
L2_DET
K3711
CPN_Y_IN2
K7410 VWJ0795=17.5
C7433
ECA1HAK4R7XB
S
S
S
NC/TV VCR
NC
NC/V_IN
5V/A_IN
S
A
S
5V
NC/CH SW
LINE
IN3[L]
CPS
L1 IN
S
S
LINE
IN1[R]
LINE
IN1[L]
LINE
IN3[R]
CPN L3 IN
CYY
CPN L1 IN
C
CPS
L3 IN
Y
S
A
S
Y
COM_CPN_OUT
C
18
17
16
15
14
13
12
11
10
9
8
7
6
5
4
3
2
1
AC AD AE AF AG AH AI AJ AK AL AM AN
NOTE:DO NOT USE THE PART NUMBER SHOWN ON THIS DRAWING FOR ORDERRING.
THE CORRECT PART NUMBER IS SHOWN IN THE PARTS LIST,AND MAY BE
SLIGHTLYDIFFERNT OR AMENDED SINCE THIS DRAWING WAS PREPARED.
109876
F
TO
A/V I/O SECTION
(4/4)
LOCATION MAP
1/4 2/4
3/4 4/4
DMR-ES35VP/PC
I/O Tuner(2/4) Section
(Main P.C.B.(4/4))
Schematic Diagram(I)
V:Video Section:(Page: )
C
A:VHS Audio Section:(Page: )
D
S:Syscon/Servo/Timer Section:(Page: )
I:I/O Tuner Section:(Page: )
E
F
DMR-ES35VP / DMR-ES35VPC
88

Table of Contents

Related product manuals