EasyManua.ls Logo

Panasonic DMR-ES35VP

Panasonic DMR-ES35VP
118 pages
To Next Page IconTo Next Page
To Next Page IconTo Next Page
To Previous Page IconTo Previous Page
To Previous Page IconTo Previous Page
Loading...
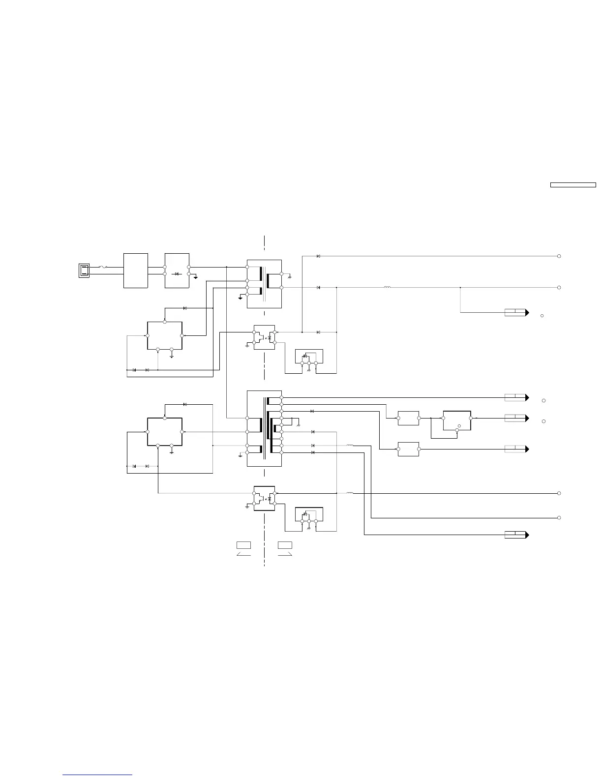
13 Block Diagram
13.1. Power Supply Block Diagram
ON
5
V OUT 18
IC11720
(REG.)
V IN
B
1
A
D
1
45
DP7501-
MAIN P.C.B.
TO
DP7501-
MAIN P.C.B.
TO
F+
-29V
MECHA+12.5V
X SW+12.5V
X SW+6V
D+12V
UNREG+36V
F-
T11301
SW TRANSFORMER
T11101
SW TRANSFORMER
P31905 P6001
2
MAIN P.C.B.
TO
P31902 P6004
10
MAIN P.C.B.
IC2501-
TO
P31903 P6003
15,16
DP7501
MAIN P.C.B.
TO
P31905 P6001
4
2
IP11702
1
2
IP11703
1
2
A
IC11502
(ERROR VOLTAGE DET.)
1
KR
3
(ERROR VOLTAGE DET.)
VCC
4
D11305
GND
3
D11304D11306
IC11301
F/B
DRAIN 5
2
ZC
(SWITCHING IC)
1
3
RK
1
1
2
4
IC11701
3
(FEED BACK)
Q11301
A
2
D11212 D11203
D11210
B1
20
19
18
17
16
15
14
13
129
8
B2
6
P2
4
P1
B2
B1
P2
P1
11
9
5
4
3
1
1
P6001P31905
DMR-ES35VP/PC
Power Supply Block Diagram
1
2
4
3
(FEED BACK)
Q11101
VCC
7
4
1
2
3
GND
3
HOT COLD
IC11201
F/B
DRAIN 9
2
ZC
RECTIFIER
D11101,C11108L11102
VA11101,L11101
F11101
ABSORBER
SURGE
AND
SUPPRESSOR
SURGE
(SWITCHING IC)
1
P11101
AC SOCKET
C
H
DMR-ES35VP / DMR-ES35VPC
61

Table of Contents

Related product manuals