EasyManua.ls Logo

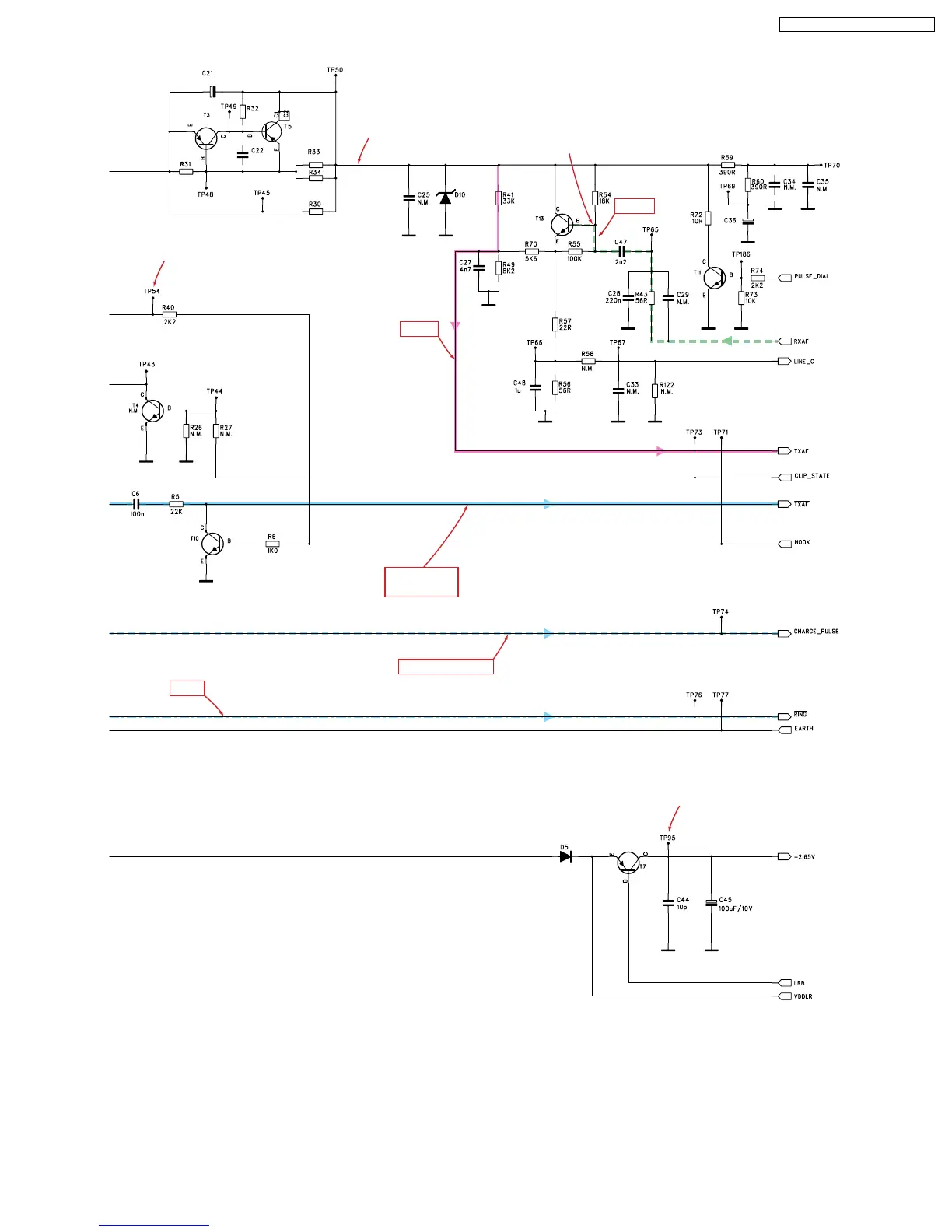
Panasonic KX-TCD705RUM - 16 Schematic Diagram (Base Unit); Line Interface

Panasonic KX-TCD705RUM
80 pages
Print Icon
To Next Page IconTo Next Page
To Next Page IconTo Next Page
To Previous Page IconTo Previous Page
To Previous Page IconTo Previous Page
Loading...
N.M
N.M
N.M
N.M
0
N.M
N.M
N.M
N.M
2.2uF
0V ON-HOOK
+4.6V DC OFF-HOOK
RX-AF
0V ON-HOOK
+2.8V OFF-HOOK
0V ON-HOOK
+0.7V OFF-HOOK
2.65V DC
TX-AF
RING
CLIP
(CALLER ID)
CHARGE PULSE
(1) (2)(3) (4) (5) (6) (7) (8)
KX-TCD705RUM/ KX-TCD705RUS: SCHEMATIC DIAGRAM (BASE UNIT) Line Interface
69
KX-TCD705RUM / KX-TCD705RUS

Table of Contents

Related product manuals