EasyManua.ls Logo

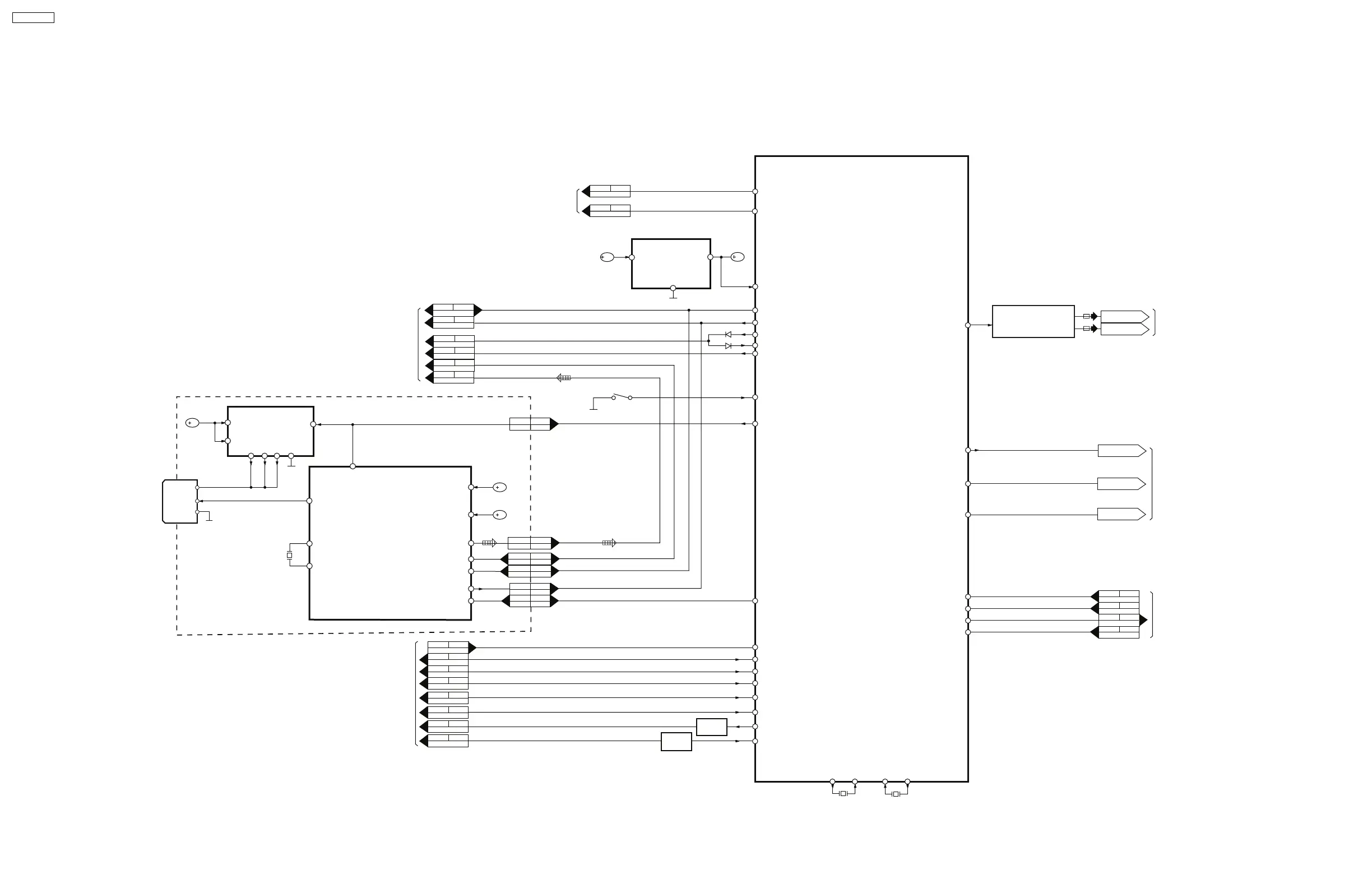
Panasonic SA-PM45PC - Main;USB Module Block Diagram

Panasonic SA-PM45PC
76 pages
Print Icon
To Next Page IconTo Next Page
To Next Page IconTo Next Page
To Previous Page IconTo Previous Page
To Previous Page IconTo Previous Page
Loading...
13.2. MAIN (1/2)/ USB MODULE
81.6#)'
4')7.#614
4'5'6
/+%41241%'5514
+%
/0'(<:9
61&'%-
$.1%-&+#)4#/
61%&5'481
$.1%-&+#)4#/
6164#05(14/'4
$.1%-&+#)4#/
75$/1&7.'2%$
2
75$%100'%614
+%
%&$<;'
/#+02%$
+%
%'$'
<
=?/-+0
=?/-+0
=?4'%A*
=?&/6
=?6#2'A','%6
=?/1614A*
/1614
59+6%*
=?2.A*
2.70)'4
59+6%*
3
3
=?67A56'4'1
=?67A670'&
=?67A%.-
=?67A5&#
670'42#%-
:
/*\
%5
1?
=
%5
1?
=
:
-*\
1:?
=
612#0'.
$.1%-&+#)4#/
61/#+0
$.1%-&+#)4#/
61/#+0
$.1%-&+#)4#/
/76'#
=?2*161
+:?
=
%0

%0
%0
%0
%0
%0


%0
%0
%0
%0
%0
%0
%0
%0
=?%&A56#6
=?%&A12'0A59
=?%.15'A.
=?4'56A59
=?12'0A*
=?75$A456
=?//1&
=?6'44
=?8'44
=?75$A5&#
=?75$A4'3
=?75$A5%.
=?$.-%-
%&12'059

&
&
%0
%0

=?%&A/&#6#
=?%&A/%.-
=?%&456
=?%&A/.&
=?#52A&#6#
=?#52A%.-
#52A&#6#
670'4A.'(6
670'4A4+)*6
#52A%.-
=?*#.6
=?2%106A
=?/76'#
2%106A
=?2%106A
%0$ %0#

=?81.A,1)
=?81.A,1)
=?-';
=?-';
=?4/6
=?(.A5641$'
=?(.A&#6#1%&A5&#
=?(.A%.-1%&A5%.




=?%&A&#6#
=?56+0
=?564'3
=?56%.-
=?%&A56#6
=?%&A/.&
=?0456
=?+%A&#6#
=?+%A4'3
=?+%A%.-
=?%&A0456
=?%&A%.-


=?(.#)
8&&
8&&
=?%6.
)0&




=?0456
176
8&&
8&&
855
8
84'(
$
%0
%0
%0
%0
%0
%0
%0
%0
%0
%0
%0
%0
%0%0$
%0%0$

%0$ %0#

%0$ %0#

%0$ %0#
%0
%0
2
2
2
2

%0
%0
%0
2
=?75$&
=?75$&
=?8'44
=?6'44
=?//1&
&8
8
$
&8
$
+%
/0<5($-,/
75$%10641..'4
=?8&&
=?8&&
=?822
=?8&&
=?8&&
=?8&&+
=?8&&+
=?8&&+
/*\
:
=?15%+
=?15%1
%0
2
$


=?&
=?&
=?75$A8$75
855
5#2/2%/#+075$/1&7.'$.1%-&+#)4#/
SA-PM45PC
46

Table of Contents

Related product manuals