EasyManua.ls Logo

Panasonic SC-HC30EF - Horizontal Main Circuit

Panasonic SC-HC30EF
120 pages
Print Icon
To Next Page IconTo Next Page
To Next Page IconTo Next Page
To Previous Page IconTo Previous Page
To Previous Page IconTo Previous Page
Loading...
92
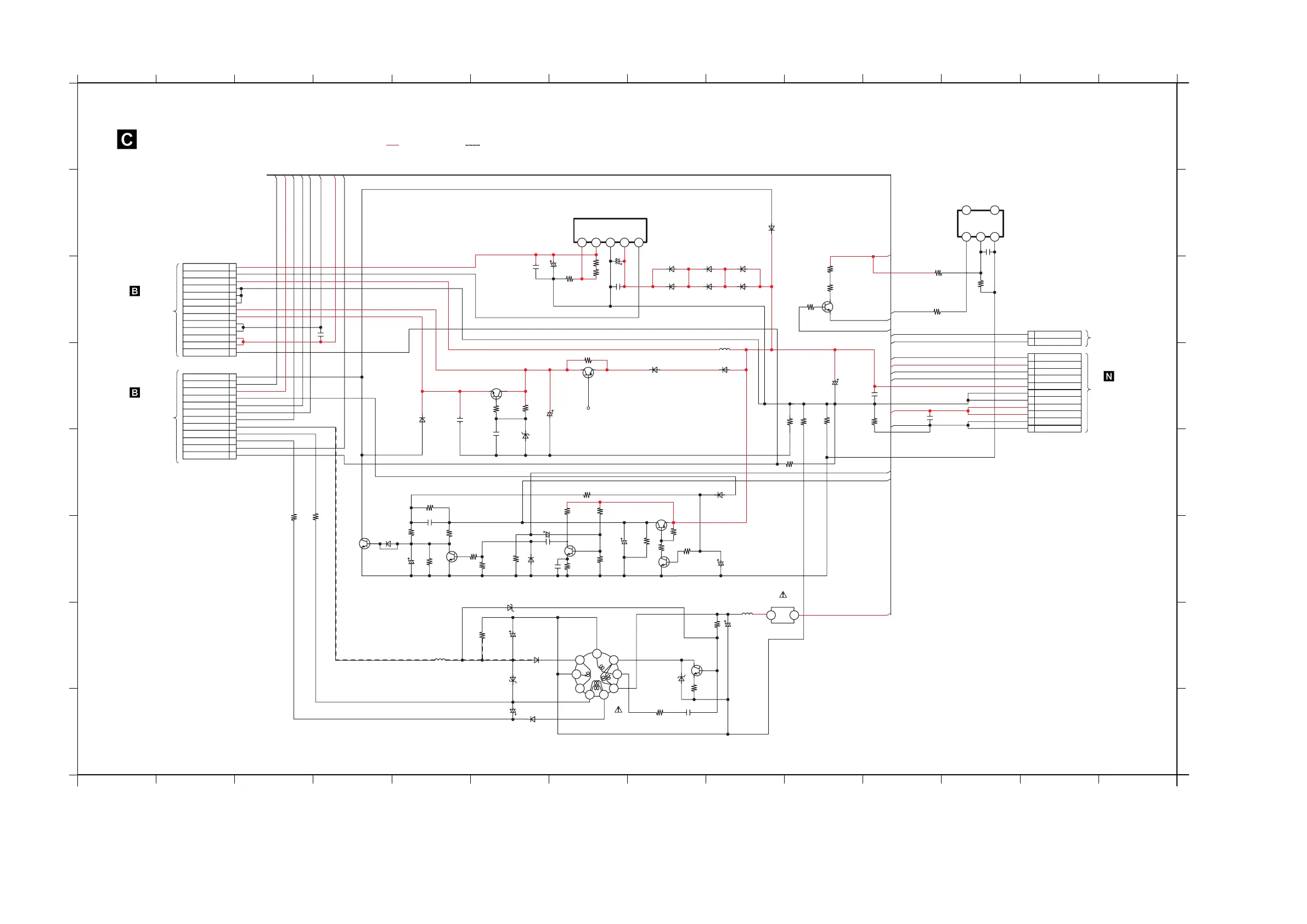
17.6. HORIZONTAL MAIN CIRCUIT
A
B
C
D
E
F
G
H
1 2 3 4 5 6 7 8 9 10 11 12 13 14
1 2 3 4 5 6 7 8 9 10 11 12 13 14
A
B
D
E
F
H
G
C
: +B SIGNAL LINE
SC-HC30EF/EG HORIZONTAL MAIN CIRCUIT
HORIZONTAL MAIN CIRCUIT
SCHEMATIC DIAGRAM - 6
TO
VERTICAL
MAIN CIRCUIT
(CN104)
IN SCHEMATIC
DIAGRAM - 3
TO
VERTICAL
MAIN CIRCUIT
(CN105)
IN SCHEMATIC
DIAGRAM - 3
SMPS CIRCUIT
(CN2015*)
IN SCHEMATIC
DIAGRAM - 10
: -B SIGNAL LINE
TO
TO FAN
6
8
9
7
2
1
4
5
3
10
11
GND
VDD
VDD
GND
9VGND
9VGND
9V
SYS5V
PCONT1
TEMP_DET
ECO MODE
1
2
FAN+
FAN-
CN103
CN100
B0ACCK000012
D551
C559
Q554
R558
C557
Q555
D555
R562
R564
0
R551
R563
C553
R568 R552
R1026
2.7
R1025
2.7
C555
R553
R554
R557
B1ACKD000006
Q551
FAN+
FAN+
FAN-
FAN-
D1002
47K
R1001
D1003
B0EAMM000057
C1002
35V33
VDD
R1000
G0C390JA0055
L1000
12
FP1000
750mA
C1000
16V33
D1004
B0JAME000029
D1005
B0BC3R0A0262
C1003
16V100
L1001
J0JBC0000041
C1001
R1003
D1000
B0BC036A0264
Q1000
B1BABK000001
R1002
47
POWER SAVE CONTROL
VOLTAGE REGULATOR
FL_GND
5
3
4
8
7
6
2
1
9
C552
R560
D553
B0ACCK000012
R567
R569
R561
Q553
R566
Q552
Q552~Q554
B1ABCF000176
B0BC027A0264
POWER CONTROL
R559
C560
C556
FAN+
TEMP_DET
ECO_MODE
PCONT1
SYS5V
R5600
MAINV_DET
FAN-
VDD
B0EAKM000117
D512
R5607
L501
J0JHC0000034
D527D528
B0EAKM000117
D526
R5608
Q5601
B1ABEC000010
R5609
Q509
B1BAAJ000003
C509
0.047
B0EAKM000117
VOLTAGE REGULATOR
D519
R512 0
B1ACND000003
Q512
9V_GND
GND
SWITCH
C510
B.P
9V
R519
VOLTAGE REGULATOR
R518
C502
D517
B0ACCK000012
VOLTAGE REGULATOR
C5600
4 35
IC505
C0DAEJG00001
312
45
C0EBJ0000336
IC705
C524
C523
1000p
D531 D530
R5603
R5601
VOLTAGE DETECTOR
D529
R526
2.7K
R525
R527
C522
1000p
VDD
C521
GND
7
9
11
10
12
8
2
3
1
5
6
4
13
CN101
PCONT1
MAINV_DET
SYS5V
VDD
TEMP_DET
7
9
10
8
4
5
1
3
2
6
12
11
CN102
B.P
ECO_MODE
GND
C507
0.047
C516
1
0
K506
0
K502
0
K503
0
K505
C513
D501
B0ACCK000012
FAN_GND
CHASIS_GND
SUPPLY_GND
D518
B0BC6R2A0266
C515
CTL
5.6K
50V4.7
10K
4.7K
GND
VCC
10V47
NC
OUT
1
68
1.5K
68
100
1.5K
16V1000
NC
VCC
1
1K
GND
0
4.7K
3900P
PDET1
B.P
FL-
-VP
PCONT1
SYS5V
MAIN_V_DET
TEMP_DET
M5.5V
SIG_DET
D9V
7.5V
D9V
9V_GND
M5.5V
7.5V
VDD
VDD
9V_GND
9V_GND
CHASIS_GND1
VDD_GND
VDD_GND
820K
FL+
ECO MODE
CHASIS_GND2
FL1
-VP
FL2
0.1
27K
56K
6.3V220
IPOD_5V
IPOD_PCONT
16V47
68K
10V10
6.3V100
1
560
330K47K
10K
56K
100
220K
27
C
10V47
27K
OUT
82K
1.2K
16V10
100
10
21
Q551
B0ACCK000012
B0EAKM000117 B0EAKM000117
B0EAKM000117B0EAKM000117B0EAKM000117
G4D1A0000117
SWITCHING TRANSFORMER
T2900
B1ABCF000176
B1ABCF000176
Q555
DC DETECT
C558
0

Table of Contents

Related product manuals