EasyManua.ls Logo

Panasonic YD-500FD2 - Circuit Diagram for Yd-500 Fd2 Hgy

Panasonic YD-500FD2
48 pages
Print Icon
To Next Page IconTo Next Page
To Next Page IconTo Next Page
To Previous Page IconTo Previous Page
To Previous Page IconTo Previous Page
Loading...
Circuit diagram
43
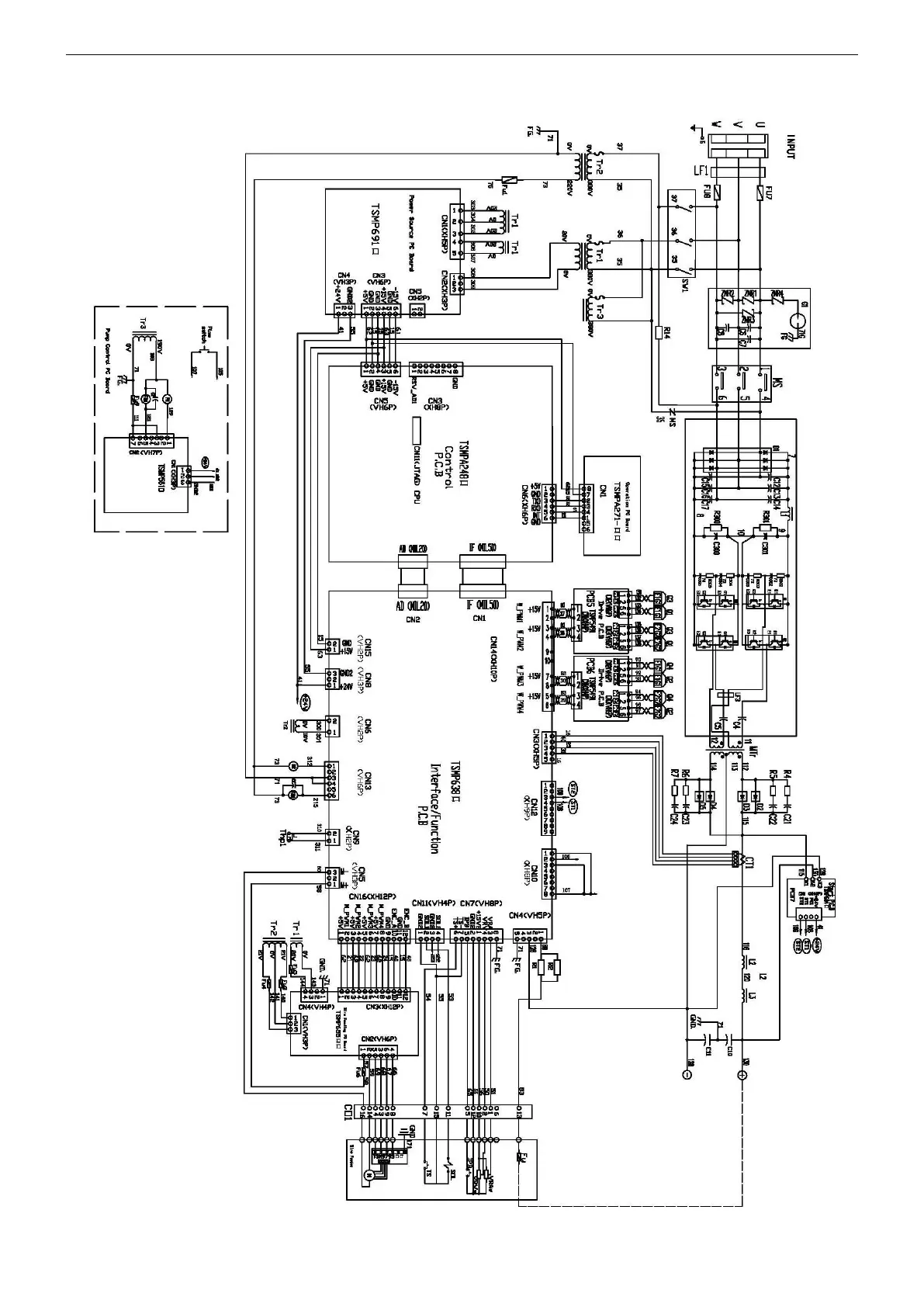
13.2 Circuit diagram for YD-500FD2HGY

Related product manuals