EasyManua.ls Logo

Phase AxN - Standard Connection Diagram

Default Icon
60 pages
Print Icon
To Next Page IconTo Next Page
To Next Page IconTo Next Page
To Previous Page IconTo Previous Page
To Previous Page IconTo Previous Page
Loading...
AxN Configurable Motion Control Platform
22
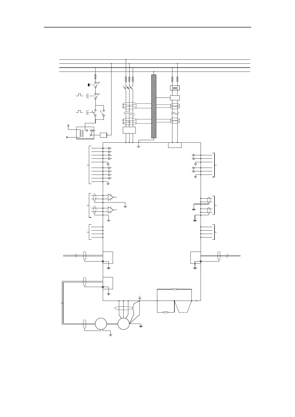
4.1 Standard Connection Diagram
F
N1
FUSES
Ground
R S T
+24V
0V
Auxiliary supply of
control circuits.
Voltage:22-30V
Requested current:2A
Main Encoder(500kHZ)
Motor Feedback options
X1-1
TX+
X1-2
X1-3
X1-6
TX-
RX+
RX-
Motor
A B C
Blue Red Yellow
Ground
Ground
external
resistor
B-
DC+/B+
Ethercat OUT
RJ45
D10
D11
D12
D13
D14
D15
D16
D17
U1-5
U1-6
U1-7
U1-8
U2-18
U2-19
U2-20
U2-21
Digital inputs
(programmable)
DO0
DO1
DO2
DO3
U1-9
U1-10
U2-22
U2-23
Digital outputs
(programmable)
R0P
R0N
R1P
R1N
U1-2
U2-14
U2-15
U2-13
U1-1
Differential analog inputs
(programmable to four
single ended signal)
Analog signal
reference GND
U1-3
U2-16
U2-17
AO0
AO1
Analog outputs
(programmable)
0V
U1-12
0V
U2-24
Digital signal
reference GND
Digital signal
reference GND
0V U1-12
Digital signal
reference GND
0V
U2-24
Digital signal
reference GND
U1-4
Analog signal
reference GND
U1-4
Analog signal
reference GND
Analog signal
reference GND
Aux Power-1
Aux Power-4
Encoder
Ground
L1
L2
L3
PE
F
N2
F
N3
KM
Main
filter
220VAC
24VDC-8A
Power
supply
PE
380VAC
F
N1
F
N2
Ground
Bar
L
N
F
E-STOP
Disable
Enable
KM
KM
COM
NO
NC
Relay
24VDC
Drive Ready
From Digital
Output
Encoder
Ground
Jump
Ground
RS-232/422/485 Port
Standard RS-232 DCE
Serial communication
Ethercat IN
RJ45
TX+
TX-
RX+
RX-
X1-1
X1-2
X1-3
X1-6
CAN
CAN Connector(C1)
/Secondary
Encoder(500kHZ)
Ground
internal resistor
DC-
jumper

Related product manuals