EasyManua.ls Logo

Philips JL2.1E - Page 105

Philips JL2.1E
254 pages
Print Icon
To Next Page IconTo Next Page
To Next Page IconTo Next Page
To Previous Page IconTo Previous Page
To Previous Page IconTo Previous Page
Loading...
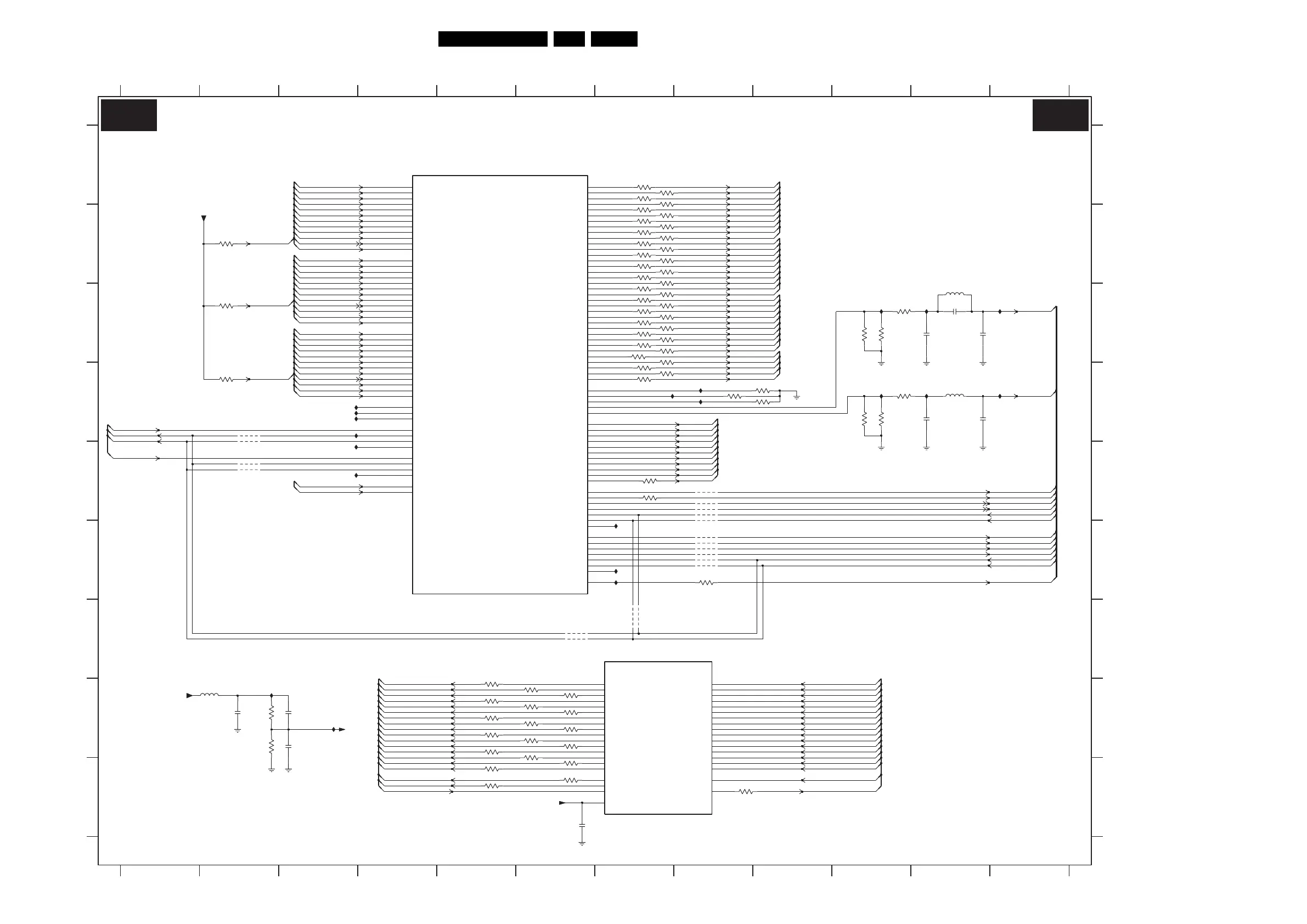
Circuit Diagrams and PWB Layouts
105JL2.1E AA 7.
SSB (v2): VIPER: A/V + Tunnel Bus
TUN_RX_DATA2
TUN_RX_DATA3
TUN_RX_DATA7
TUN_RX_CLOCKP
TUN_RX_DATA8
TUN_RX_DATA9
TUN_RX_DATA10
TUN_RX_DATA11
TUN_RX_DATA12
TUN_RX_DATA13
TUN_RX_DATA14
TUN_RX_DATA15
TUN_RX_BUSY
TUN_AVREF
TUN_TX_DATA0
TUN_TX_DATA1
TUN_TX_DATA2
TUN_TX_DATA3
TUN_TX_DATA4
TUN_TX_DATA5
TUN_TX_DATA8
TUN_TX_DATA9
TUN_TX_DATA10
TUN_TX_DATA11
TUN_TX_DATA6
TUN_TX_DATA13
TUN_TX_DATA14
TUN_TX_DATA15
TUN_TX_DATA12
TUN_TX_CLOCKN
TUN_TX_CLOCKP
TUN_TX_BUSY
TUNNELBUS
TUN_RX_DATA1
TUN_TX_DATA7
TUN_RX_DATA0
TUN_RX_DATA4
TUN_RX_DATA5
TUN_RX_DATA6
TS_SOP
QVCP5L_DATA_OUT20
QVCP5L_DATA_OUT29
DV3_DATA2
DV2_DATA6
DV1_DATA5
QVCP5L_DATA_OUT28
QVCP5L_DATA_OUT2
QVCP5L_CLK_OUT
QVCP5L_AUX2
QVCP5L_AUX1
QVCP5L_DATA_OUT1
QVCP5L_DATA_OUT0
QVCP5L_DATA_OUT4
QVCP5L_DATA_OUT13
QVCP5L_DATA_OUT12
QVCP5L_DATA_OUT11
TS_CLK
QVCP5L_DATA_OUT22
QVCP5L_DATA_OUT23
SPDIF_IN2
SPDIF_IN1
DAC_CHROMA
TS_DATA6
I2S_IN1_SCK
I2S_IN2_WS
I2S_IN2_SCK
I2S_IN2_OSCLK
QVCP5L_DATA_OUT17
QVCP5L_DATA_OUT6
QVCP5L_DATA_OUT5
DV_VREF
DV_FREF
TS_DATA3
TS_DATA4
QVCP5L_DATA_OUT18
I2S_IN2_SD
QVCP5L_DATA_OUT25
QVCP5L_DATA_OUT26
QVCP5L_DATA_OUT27
I2S_IN1_OSCLK
DV2_VALID
DV2_SOP
QVCP5L_DATA_OUT15
DV2_DATA5
QVCP5L_DATA_OUT16
DV1_DATA8
I2S_IN1_SD
I2S_OUT1_SCK
I2S_OUT1_OSCLK
I2S_IN1_WS
QVCP5L_DATA_OUT19
DV2_DATA2
DV2_DATA3
QVCP5L_DATA_OUT14
I2S_OUT1_SD1
I2S_OUT1_SD0
TS_DATA2
TS_DATA1
TS_DATA0
TS_VALID
DV1_DATA2
DV1_DATA1
DV1_DATA0
DAC_CVBS
DV3_DATA4
DV3_DATA5
DV1_DATA6
DV1_DATA7
DV3_DATA1
DV3_DATA3
DV2_ERR
QVCP5L_DATA_OUT3
DV3_DATA6
DV3_DATA7
DV3_SOP
DV3_VALID
DV3_ERR
AUDIO/VIDEO
QVCP5L_VSYNC
QVCP5L_HSYNC
DV2_DATA4
TS_DATA7
QVCP5L_DATA_OUT21
DV3_CLK
DV_HREF
DAC_RDUMPY
SPDIF_OUT
DAC_RDUMPC
QVCP5L_DATA_OUT10
QVCP5L_DATA_OUT9
QVCP5L_DATA_OUT7
QVCP5L_DATA_OUT8
TS_DATA5
DAC_IRSET
DV3_DATA0
DV2_DATA7
DV2_CLK
QVCP5L_DATA_OUT24
DV1_DATA9
DV1_VALID
DV1_CLK
DV2_DATA0
DV2_DATA1
I2S_OUT2_OSCLK
I2S_OUT2_SCK
I2S_OUT2_WS
I2S_OUT2_SD0
I2S_OUT2_SD1
I2S_OUT2_SD2
I2S_OUT2_SD3
I2S_OUT1_WS
I2S_OUT1_SD3
I2S_OUT1_SD2
DV1_DATA4
DV1_DATA3
G
H
I
2H00 H3
2H01 I6
2H02 H3
2H03 H2
123456789101112
123456789101112
A
B
C
D
E
F
G
H
I
A
B
C
D
E
F
VIPER: A/V + TUNNELBUS
3H12 D10
3H18 D2
3H19 D8
3H20 D8
3H21 D8
3H22 F8
3H28 B2
3H32 C2
3H34-1 A7
3H34-2 A7
3H34-3 A7
3H34-4 A7
3H35-1 C7
3H35-2 C7
3H35-3 B7
3H35-4 B7
3H36-1 C7
3H36-4 B7
3H37-1 B7
3H37-2 B7
3H37-3 B7
3H37-4 B7
3H38-1 C7
3H38-2 C7
3H38-3 C7
3H38-4 C7
3H39-1 C7
3H39-2 C7
3H39-3 C7
3H39-4 C7
3H40-1 B7
3H40-2 B7
3H40-3 B7
3H40-4 B7
3H42 C7
3H44 E7
2H12 D11
2H13 D11
2Q25 C11
2Q29 C11
2Q31 C11
3H07 E7
3Q00 C10
3Q01 D10
3Q03 C10
3Q06 C10
3Q33 H5
3Q34 I6
3Q35 H6
3Q36 I5
3Q37 H6
3Q38 I8
3Q39 H5
3Q41 H6
3Q43 H6
3Q45 H5
3Q47 H6
3Q49 H6
3Q51 H5
3Q57 H5
3Q59 H6
3H36-2 C7
3H36-3 B7
9H09 E8
9H18 D2
9H19 D2
9H20 E8
9H26 G7
9H27 G7
9H29 G6
9H32 E2
9H33 E2
9H34 G6
9H50 F8
9H51 F8
9H52 F8
9H53 F8
9H54 F8
9H55 F8
9H56 E8
3H41-1 B7
3H41-2 B7
3H50 H2
3H51 H2
3H65-1 D7
3H65-2 C7
3H65-3 D7
3H65-4 D7
3H92 D10
IH03 E3
IH04 F7
IH05 F7
IH06 D8
IH07 D8
IH08 D8
IH10 D4
IH11 D4
IH12 D10
IH13 D11
IH14 D12
IH15 D4
IQ00 C10
IQ01 C11
IQ02 C12
IQ35 H2
IQ36 H3
IQ40 F7
3Q53 H6
3Q55 H6
3Q61 I6
3Q63 I5
5H05 H2
5Q05 C11
5Q06 D11
7V00-1 A5
7V00-4 G7
9H57 E8
9H59 E8
IH00 E3
IH01 D3
100R3H36-2
68R
3H22
100R3H65-1
IQ01
100R
3H44
100R3H65-2
9H53
3H18
10K
IQ02IQ00
100R3H37-4
100R
3H42
9H57
100n
2H03
100R3H34-2
IH12
75R
3H12
3H35-3
100R3H40-2
+3V3
100R
3Q61
47R
3Q59
47R
100R3H34-1
3H07
33R
9H09
10K
3H51
3Q51
47R
3H28
10K
100R3H34-3
IQ36
9H27
100R3H40-3
2H01
100n
9H51
100R3H35-1
IH15
3H32
10K
IH06
IQ35
100R3H36-4
75R
3Q06
5H05
30R
IH04
9H54
39R
3Q36
9H50
100R3H41-2
9H52
3Q01
120R
75R
47R
3Q03
3Q41
560p
2Q31
9H29
9H55
100R3H39-3
100R3H38-2
T3
T4
3H19 1K0
V3
V4
P4
P2
R1
R2
R3
R4
T2
T1
N2
N1
U2
U4
V1
V2
J3
H1
K4
J2
J1
K1
L4
W1
G1
L2
M4
M3
M2
M1
N4
J4
7V00-4
VIPER REV C
K2
N3
K3
G2
3Q39
47R
3Q43
47R
IH13
9H18
3Q37
47R
100R3H35-4
75R
3H92
47R
3Q00
3H36-1 100R
100R3H37-3
9H20
+2V5-VIPER
3H35-2 100R
3Q57
47R
IH11
3H21 39R
IH10
39R3H20
100R3H39-2
9H59
9H34
100R3H39-4
9H33
3Q35
47R
IH03
3Q55
47R
47R
3Q53
9H26
9H32
2Q29
100p
IH07
IH05
3Q63
47R
12p
2H13
IH14
IH08
100R3H38-1
AJ21
AK21
AG20
AJ20
AH22
AK23
AA27
AB29
AG22
AJ22
AG21
AK22
AH21
G30
G29
G28
G27
F30
F29
F27
F28
AC30
P27
N30
N29
N28
N27
M30
M29
H27
K28
K27
J30
J29
H30
R28
R27
P29
J28
J27
M28
M27
L29
L27
K30
K29
T28
T27
R30
R29
T29
G26
E29
E30
W30
U27
V30
V29
V28
V27
U29
T30
AA28
AA30
AA29
Y27
Y29
W28
W27
W29
AG24
AF24
AH25
AJ26
AG26
AJ27
AK28
AB30
AG25
AK24
AJ24
AK25
AG23
AH24
AJ25
AK26
AG17
AK18
AJ18
AH18
AG19
AJ19
AG18
AK19
AH15
AJ15
AK15
AG16
AH19
AJ16
AK16
AJ17
AH16
AG13
AH13
AJ13
AK13
AG14
AJ14
AG15
AJ30
AG28
AH30
AH29
AF27
VIPER REV C
7V00-1
100R3H41-1
100R3H37-1
2u2
5Q06
9H56
100R3H40-4
100R3H40-1
100n
2H00
47R
3Q38
3Q33
47R
3H50
10K
5Q05
1u0
2Q25
12p
100R3H37-2
IH00
2H12
27p
IQ40
100R3H34-4
100R3H38-4
3Q34
39R
100R3H39-1
2H02
100n
100R3H36-3
3Q45
47R
9H19
IH01
100R3H65-3 100R
3H65-4
3Q49
47R
100R3H38-3
47R
TUN-VIPER-RX-CLKP
VREF-VPR
SPDIF-OUT1
3Q47
CTRL2-VIPER
I2S-SUB-ND
I2S-WS-SUB
I2S-BCLK-SUB
DAC-CVBS
C-MON-OUT
TUN-VIPER-RX-BUSY
DV-OUT-FFIELD
DV-OUT-DE
BACKLIGHT-CONTROL
TUN-VIPER-RX-DATA8
TUN-VIPER-RX-DATA7
TUN-VIPER-RX-DATA6
TUN-VIPER-RX-DATA5
TUN-VIPER-RX-DATA4
TUN-VIPER-RX-DATA3
TUN-VIPER-RX-DATA2
TUN-VIPER-RX-DATA1
TUN-VIPER-RX-DATA0
VREF-VPR
SPDIF-HDMI
DV-CLKIN
I2S-MAIN-ND
I2S-BCLK-AVIP
I2S-WS-AVIP
I2S-BCLK-MAIN
I2S-WS-MAIN
TUN-VIPER-TX-BUSY
TUN-VIPER-RX-DATA15
TUN-VIPER-RX-DATA14
TUN-VIPER-RX-DATA13
TUN-VIPER-RX-DATA12
TUN-VIPER-RX-DATA11
TUN-VIPER-RX-DATA10
TUN-VIPER-RX-DATA9
SPDIF-IN1
DV3F-VALID
DV2A-DATA2_0
DV2A-DATA8_6
DV2A-DATA9_7
CTRL1-VIPER
TS-CLK
DV2A-VALID
DV1F-VALID
I2S-SUB-D
I2S-MCH-LR
I2S-MCH-CSW
I2S-MCH-SLR
I2S-MAIN-D
TS-SOP
TS-DATA0
TS-DATA1
TS-DATA2
TS-DATA3
TS-DATA4
TS-DATA5
TS-DATA6
TS-DATA7
TS-VALID
DV2A-DATA0_SOP
DV2A-DATA1_ERR
DV2A-CLK
DV2A-VALID
DV2A-DATA7_5
DV2A-DATA6_4
DV2A-DATA5_3
DV2A-DATA4_2
DV2A-DATA3_1
DV-BOUT-2
DV-BOUT-3
DV-BOUT-4
DV-BOUT-5
DV-BOUT-6
DV-BOUT-7
DV-BOUT-8
TUN-VIPER-TX-DATA0
TUN-VIPER-TX-DATA1
TUN-VIPER-TX-CLKN
TUN-VIPER-TX-CLKP
TUN-VIPER-TX-DATA15
TUN-VIPER-TX-DATA14
TUN-VIPER-TX-DATA13
TUN-VIPER-TX-DATA12
TUN-VIPER-TX-DATA11
TUN-VIPER-TX-DATA10
TUN-VIPER-TX-DATA2
TUN-VIPER-TX-DATA3
TUN-VIPER-TX-DATA4
TUN-VIPER-TX-DATA5
TUN-VIPER-TX-DATA6
TUN-VIPER-TX-DATA7
TUN-VIPER-TX-DATA8
TUN-VIPER-TX-DATA9
DV1F-VALID
DV1F-CLK
DV-ROUT-0
DV-GOUT-0
DV-BOUT-0
DV-ROUT-9
DV-GOUT-9
DV-BOUT-9
DV-OUT-VS
DV-OUT-HS
DV-ROUT-1
DV-ROUT-2
DV-ROUT-3
DV-ROUT-4
DV-ROUT-5
DV-ROUT-6
DV-ROUT-7
DV-ROUT-8
DV-GOUT-1
DV-GOUT-2
DV-GOUT-3
DV-GOUT-4
DV-GOUT-5
DV-GOUT-6
DV-GOUT-7
DV-GOUT-8
DV-BOUT-1
DV3F-DATA0_SOP
DV3F-DATA1_ERR
DV3F-DATA2_0
DV3F-DATA3_1
DV3F-DATA4_2
DV3F-DATA5_3
DV3F-DATA6_4
DV3F-DATA7_5
DV3F-DATA8_6
DV3F-DATA9_7
DV3F-VALID
DV3F-CLK
DV1F-DATA0_SOP
DV1F-DATA1_ERR
DV1F-DATA2_0
DV1F-DATA3_1
DV1F-DATA4_2
DV1F-DATA5_3
DV1F-DATA6_4
DV1F-DATA7_5
DV1F-DATA8_6
DV1F-DATA9_7
8204 000 8363.8
B7C
B7C
F_15710_051.eps
140905

Table of Contents

Related product manuals