EasyManua.ls Logo

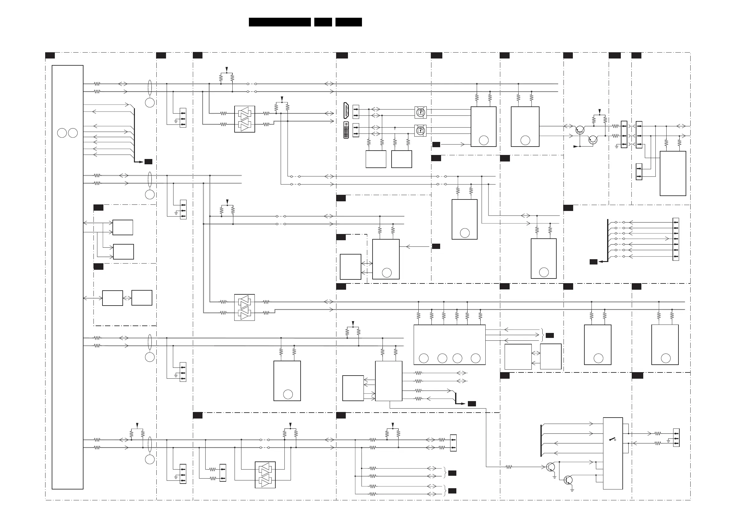
Philips JL2.1E - I2 C Overview

Philips JL2.1E
254 pages
Print Icon
To Next Page IconTo Next Page
To Next Page IconTo Next Page
To Previous Page IconTo Previous Page
To Previous Page IconTo Previous Page
Loading...
44JL2.1E AA 6.
Block Diagrams, Testpoint Overview, and Waveforms
I
2
C overview
I²C
VIPER: CONTROL
B7A
VIPER: DEBUG
B7E
UART SWITCH / STBY SUPPLY/
VOLTAGE DETECT / I²C
B8A
MOP: IO
B9D
HDMI: I/O + CONTROL
B11B
TUNER: MAIN
B2
TUNER: SUB
B3
MPIF MAIN: SUPPLY + CONTROL
B4B
MPIF SUB: SUPPLY +
CONTROL
B4F
PNX2015: STANDBY + CONTROL
B5E
MOP: CONTROL
B9B
MOP : CONTROL (Not for LCD Sets)
B9B
MOP : LVDS (Not for LCD Sets)
B9C
SPIDER: TUNNELBUS
B6A
AMBI LIGHT
AL
HDMI
B11A
CONNECTIONS B
B16B
UART SWITCH / STBY SUPPLY/
VOLTAGE DETECT / I²C
B8A
SPIDER:
DDR
B6B
VIPER: DEBUG
B7E
PNX2015: DDR INTERFACE
B5D
VIPER: MAIN MEMORY
B7B
B16A
NAND FLASH
B8B
SDA-MM
SCL-MM
A25
7V00-5
PNX8550
VIPER
C25
SDA-MM-BUS1
SCL-MM-BUS1
SDA-DMA
SCL-DMA
AF29
AD26
SDA-TUN
SCL-TUN
SDA-UP-VIP
SCL-UP-VIP
AE27
AG29
3Q11
3Q10
3Q13
3Q12
3Q15
3Q14
SDA-I2C4
SCL-I2C4
A3
B4
3H99
3H98
+3V3
3Q32
3Q31
F26
E27
TXD-VIPER
RXD-VIPER
DDR
SDRAM 1
16Mx16
7V01
K4D551638F
DDR
SDRAM 2
16Mx16
7V02
K4D551638F
EJTAG-TDI
EJTAG-TDO
EJTAG-TMS
EJTAG-TCK
B27
D25
A29
A28
SDA-DMA-BUS1
SCL-DMA-BUS1
JTAG-TRST
C2
RESET-SYSTEM
AD4
ERR
05
I2C1-SDA
I2C1-SCL
I2C2-SDA
I2C2-SCL
I2C3-SDA
I2C3-SCL
I2C4-SDA
I2C4-SCL
ERR
53
1H03
1
3
FOR
FACTORY
USE ONLY
2
1H04
1
3
FOR
FACTORY
USE ONLY
2
1H05
1
3
FOR
FACTORY
USE ONLY
2
1H06
1
3
FOR
FACTORY
USE ONLY
2
9F05
9F04
+3V3
3F72
3F73
+3V3
3F18
3F19
7F10
PCA9515ADP
6
7
3
2
3F78
3F76
3F79
3F77
+5V2
3F25
3F26
9F31
9F30
7F04
PCA9515ADP
6
7
3
2
3F36
3F28
3F37
3F29
+3V3-STANDBY
3LE4
3LE3
9F01
9F00
SDA-DMA-BUS2
SCL-DMA-BUS2
E1 F1
7G04-2
EP1C12F256C7N
MOP
ERR
28
L16 L15
7B11
TDA9975EL
HDMI
IN/OUT +
CONTROL
ERR
43
SDA-MM-BUS2
SCL-MM-BUS2
3B42
3B41
3G25
3G24
5 6
7F11
M24C64-WDW6P
NVM
4Kx8
ERR
44
3F54
3F21
5 4
1T03
UV1318ST
TUNER
MAIN
ERR
34
3T09
3T07
S-SDA-PIP
S-SCL-PIP
9T05
9T06
5 4
1W02
UV1318S
TUNER
SUB
ERR
35
3W05
3W03
43 44
7C00-3
PNX3000HL/N3
MPIF
SUPPLY E/W
& CONTROL
ERR
32
3C40
3C39
43 44
7A00-3
PNX3000HL/N3
MPIF
SUPPLY E/W
& CONTROL
ERR
33
3A40
3A39
B27 C27
7J00-6
PNX2015E/M1C02
PNX2015
CONTROL
ERR
31
3LH1
3LH0
AG9 AF9
3LG9
3LF8
G5 G4
3LH4
3LH3
7J00-3
PNX2015E/M1
PNX2015
DDR INTERF
7GA4
PCA9515ADP
6
7
3
2
+3V3
3GC0
3GC1
SDA-I2C4-DISP
SCL-I2C4-DISP
SDA-MOP
SCL-MOP
A13
B13
7G66-2
7G66-1
+3V3
3M25
3M24
3
3
1M49
1
1
1M49
1
3
1M48
TO SECOND
AMBI LIGHT PWB
67
7001
P87LPC760BDH
MICRO
CONTROLLER
3002
3001
SDA
SCL
+5V2S
3G68
3G69
9GA5
9GA6
RES
RES
1D40
12
11
3G75
3G73
3GC8
3GC9
+3V3
3GA8
3GA7
CTRL-DISP2
CTRL-DISP1
3G37
3G36
1G50
6
5
CTRL2-MOP
CTRL1-MOP
3GB2
3GB1
3GB6
3GB5
CTRL2-VIPER
CTRL1-VIPER
AG26 AH26
7J00-5
PNX2015
STANDBY
PROCESSOR
3LF0
3LE2
19
1
18 2
1B01
16
15
1B40
7
6
7B02
M24C02
EEPROM
5 6
3B08
3B07
5 6
3B20
3B19
7B03
M24C02
EEPROM
K16
K15
J16
J15
7B00-7B01
7B04-7B05
ARX-DDC-SDA
ARX-DDC-SCL
BRX-DDC-SDA
BRX-DDC-SCL
PARX-DDC-SDA
PARX-DDC-SCL
PBRX-DDC-SDA
PBRX-DDC-SCL
L14
JTAG-TRST
ERR
01
18
916
17
24
C5
C1 C2
C3 C4
DVI Con. HDMI Con.
7LA7
M25P05-
AVMN6P
512K
FLASH
1M15
1
3
UART
CONNECTOR
3E12
3E13
TXD
RXD
7F14
74HC4016PW
8
11
1
4
10
9
2
3
TXD-VIPER
RXD-UP
RXD-VIPER
TXD-UP
B7A
B5E
B5E
B7A
AG16
UART-SWITCH
7F13
5
UART-SWITCHn
12
7F01
13
6
3L88
2
AJ19
AK19
TXD-UP
RXD-UP
3LJ1
3LJ0
B8A
B9C
B7C
1H07
1
2
EJTAG
CONNECTOR
(FACTORY USE
ONLY)
3
5
7
9
11
JTAG-TRST
EJTAG-DETECT
EJTAG-TDI
EJTAG-TDO
EJTAG-TMS
EJTAG-TCK
RESET-SYSTEM
9Q35
9Q27
9Q48
9Q49
9Q38
9Q47
9Q31
B7A
B7E
7L50
K4D261638F
DDR
SDRAM
16Mx16
AF14
AG14
SDA-UP-SW
SCL-UP-SW
3LH8
3LH9
E23 E22
7R00-3
T6TE0TBG
SPIDER
CONTROL
ERR
55
7R01
K4H561638F
DDR
SDRAM
16Mx16
3R42
3R39
AF11
JTAG-TRST
AF21
EJTAG-DETECT
AJ21
RESET-SYSTEM
B7E
F23
JTAG-TRST
B7E
B7E
ERR
02
ERR
03
ERR
04
ERR
27
ERR
45
ERR
29
PHOENIX AVIP1 AVIP2 COLUMBUS
EEPROM
16Mx16
7F53
TC58DVM82F1
BUFFERING
7F50÷7F52
NOT FOR
LCD
4
4
9
F_15710_131.eps
190905

Table of Contents

Related product manuals