EasyManua.ls Logo

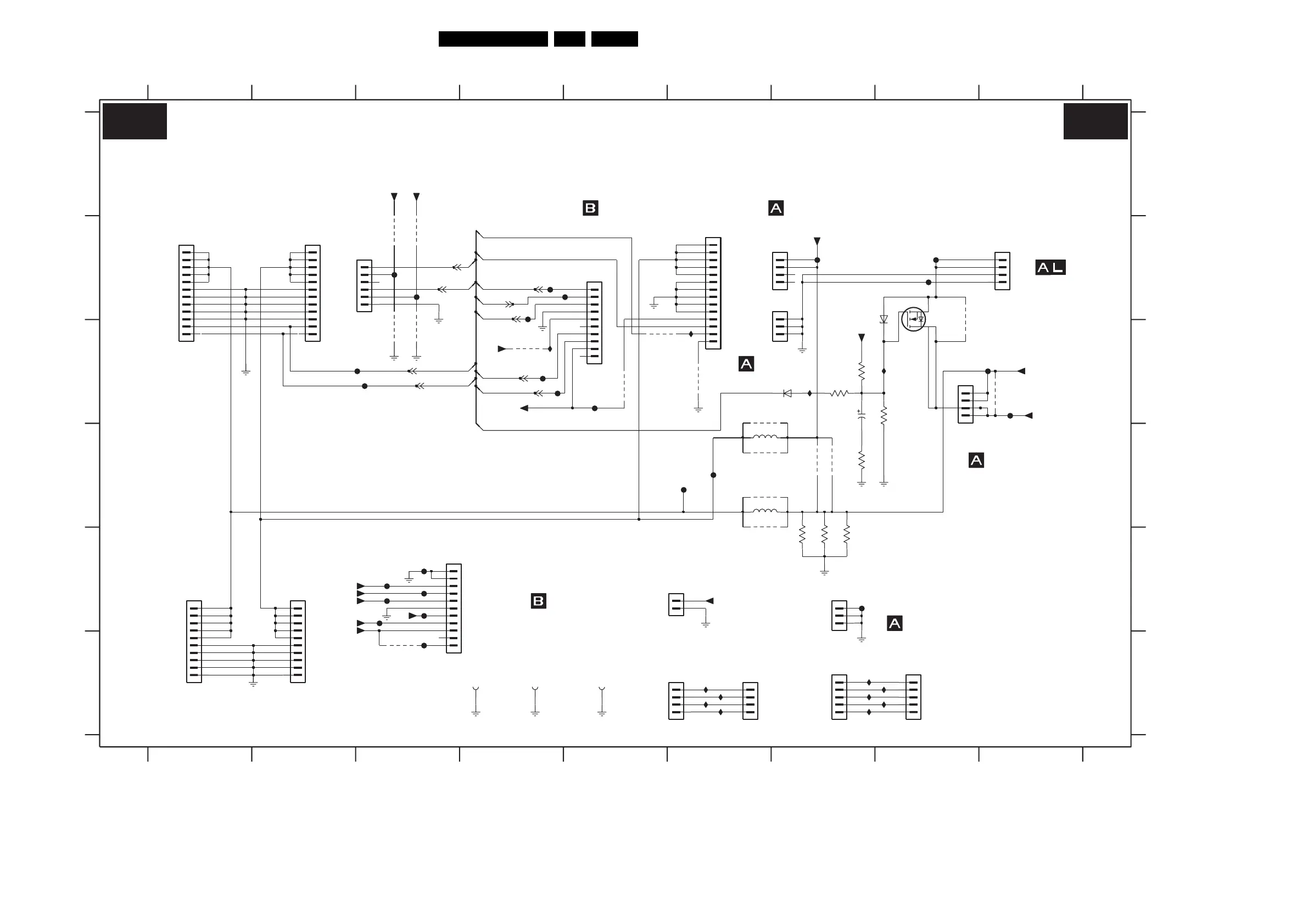
Philips JL2.1E - Standby;Audio Panel: Connections (SA1)

Philips JL2.1E
254 pages
Print Icon
To Next Page IconTo Next Page
To Next Page IconTo Next Page
To Previous Page IconTo Previous Page
To Previous Page IconTo Previous Page
Loading...
Circuit Diagrams and PWB Layouts
189JL2.1E AA 7.
Standby/Audio Panel: Connections
F140 B8
I524 C8
I525 C7
I550 C6
I551 C4
I552 F6
SA1 (3x)
TO
AMBI LIGHT
I553 F6
I554 F6
I555 F6
I556 F7
I557 F8
I558 F7
I559 F8
I560 F7
F104 C3
F105 C3
F108 C9
F109 E3
F110 B8
F111 B4
LCD SUPPLY
BL 2.X
JL 2.X
30"/37"/42"
DISPLAY
F112 E7
F113 B5
F114 E3
F115 C4
F117 F3
F119 D6
F120 D6
F121 C4
F122 C5
F131 E3
F132 E3
F135 E3
F136 E3
F137 B3
F138 B3
F139 C4
6516 C7
7515 C8
9001 F3
9002 C3
9003 C3
9004 C6
TO 1M10
LCD SUPPLY
TO
LCD SUPPLY
DISPLAY
TO
9005 D6
9006 D7
9007 D7
9008 B3
9009 B3
9010 D6
9011 E6
9012 C5
9013 C5
9014 C6
9016 B8
9018 C9
9113 C4
F101 C9
F103 B7
1M03 B5
1M10 B9
1M46 E4
1M49 F6
1M63 E6
2517 C7
42"
TO
42"
JL 2.X
FTV 2.X
3190 E7
3191 E7
3192 E7
3520 C8
3525 C7
3526 C7
3527 D7
5018 D6
5019 D6
6515 B8
1317 B2
1318 B3
1319 B6
1320 B7
1D40 F7
1D42 F8
SA1 (3x)
TO 1303
TO 1309
TO
TO 1M46
FTV 2.X
1K49 F6
E
F
A
B
C
D
DISPLAY
DISPLAY
SA1 (3x)
1315 E2
1316 B1
234567
DISPLAY
TO 1320
30"/32"/37"/42"
LCD SUPPLY
TO 1M46
SA1 (3x)
89
A
B
C
D
CONNECTIONS
BL 2.X
LC 4.X
SA2
E
F
0001 F4
0002 F4
0003 F5
1303 B7
1304 C8
1309 E7
1314 E1
SA1 (3x)
123456789
1
1
GND-SSP
+12V
TO 1304
LC 4.X
GND screw
0002
+12V
+5V2-RELAY-IO2_PWM
GND-SSP
+24V_2
9018
F101
F112
+5V2
1318
B6B-PH-K
1
2
3
4
5
6
F105
F131
F103
5
6
7
8
9
F139
B10P-PH-K-S
1M03
1
10
2
3
4
1
2
GND-SSP
3
4
B2B-PH-K
1M63
1304
B4P-VH
1
2
F114
9001
F122
GND-SSP
1309
B3P-VH
1
2
3
F111
F135
GND-SSP
1320
B3P-VH
1
2
3
GND-SSP
GND-SSP
9113
1K49
B4B-PH-K
1
2
3
4
1
2
3
4
F110
B4B-PH-K
1M49
3190
3
4
5
6
7
8
9
1K2
1M46
B11B-PH-K
1
10
11
2
GND-SSP
GND-SSP
F121
1
2
3
4
I525
B4P-VH
1303
+5V_SW
F115
F140
I524
+12V_+24V
9004
GND-SSP
F104
+5V_SW
GND-SSP
1
1K2
3192
0003
GND screw
GND-SSP
9007
GND-SSP
9014
F137
VTUN
GND-SSP
GND-SSP
3526
470R
3527
100R
1
10
2
3
4
5
6
7
8
9
8
9
B10P-PH-K-S
1314
11
12
13
14
2
3
4
5
6
7
B14B-PH-K
1319
1
10
BAS316
6516
9011
9005
5018
68u
9010
F109
+8V6
F136
9006
I558
I557
F120
I556
I555
F113
F117
I554
I552
I553
+5V_SW
F138
RES
9009
I551
9
I550
10
11
12
2
3
4
5
6
7
88
9
B12P-PH-K
1316
1
10
11
12
2
3
4
5
6
7
1317
B12P-PH-K
1
10
2
3
4
5
6
7
8
9
B10P-PH-K-S
1315
1
9008
GND-SSP
9012
F108
F132
0001
1
+5V_SW
1
2
3
4
5
GND screw
1D40
B5B-PH-K
9016
VTUN
GND-SSP
F119
GND-SSP
4u7
2517
9013
100K
50V
220K
3525
3520
7515
BSP030
2
4
1
3
BZX384-C15
6515
4
5
3191
1K2
B5B-PH-K
1
2
3
1
2
3
4
1D42
+12V_A
B4B-PH-K
1M10
9003
RES
+5V_SW
9002
RES
68u
5019
I560
GND-SSP
I559
POR
DIM_CONTROL
ON_OFF
ON_OFF
DRIVE_AMBILIGHT
DIM_CONTROL
DIM_CONTROL
ON_OFF
DIM_CONTROL
ON_OFF
STANDBY
PROT_AUDIOSUPPLY
8204 000 8450.4
SA1 SA1
F_15710_116.eps
160905

Table of Contents

Related product manuals