EasyManua.ls Logo

Philips JL2.1E - Power Supply Circuits

Philips JL2.1E
254 pages
Print Icon
To Next Page IconTo Next Page
To Next Page IconTo Next Page
To Previous Page IconTo Previous Page
To Previous Page IconTo Previous Page
Loading...
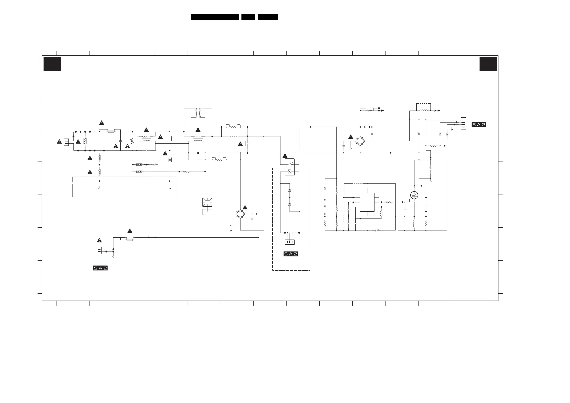
46JL2.1E AA 7.
Circuit Diagrams and PWB Layouts
7. Circuit Diagrams and PWB Layouts
LCD Supply (32”): Mains Filter + Standby
MODE
VM
OSIN
VSS
OSOUT
VG
NC
VDD
V
I812 B10
I813 B10
I814 E9
I815 E9
I420 D12
I421 E11
I422 E11
I423 E10
I424 E7
I425 E10
I426 E10
I427 E10
I830 C12
I445 C6
RELAY -
AUDIO-STANDBY
AUDIO-STANDBY
I455 D4
I456 E7
I810 B10
I811 B10
RELAY +
MAINS FILTER + STANDBY
F426 F2
F427 F3
F428 F4
I410 B3
I411 C4
I816 E9
I817 C11
I820 F9
I824 E12
I825 E12
I826 E12
I828 E9
I419 D2
T5AH 250V(US)
TO 1307
F414 B1
F415 C1
F416 C2
F417 C2
I428 E10
I429 D2
I430 D4
I431 D3
I432 D5
I442 B6
I444 B6
F425 F2
HOT
95-264Vac
COLD GROUND
9005 C6
9050 B12
9806 E9
9808 C12
9810 D10
I412 C5
I413 B8
I414 B13
I415 C6
I416 C4
I417 B13
I418 C12
F413 B1
288V (0)
5401 C3
5402 C5
5403 B5
5804 E11
6154 C12
6155 C12
6460 E8
6461 D8
F418 C1
F419 C2
F420 F7
F421 F8
F422 B10
F423 B10
F424 F2
9003 C5
TO 1305
T3.15AH 250V(EUR)
3101 C12
3400 C3
3401 C1
3402 C2
3403 D2
3404 D4
3405 D3
3450 B6
3451 C5
3800 D9
9811 D12
9812 E11
9813 C12
9814 C12
F410 C1
F411 B1
F412 B1
5006 B12
290V (303V)
2401 C4
2404 C3
2406 C5
2407 C4
2408 C6
2503 E6
6506 E6
6807 C10
6808 E9
6809 D9
7805 D10
7806 E11
9001 C5
2809 E12
2810 D12
2815 C11
2816 D12
234567891011
3802 E10
3803 E11
3804 E9
3805 E12
3806 E9
3807 E9
3810 B10
F
COLD
MAINS FILTER
COLD
2802 E10
2803 C10
2804 C9
2805 E9
2806 F10
2807 E9
2808 E11
7
TO 1306
8 9 10 11 12 13
1
C
D
E
F
G
1000 D2
1001 D4
1011 E5
1305 F7
1306 F2
12 13
A
B
C
D
E
1308 C1
1400 C2
1401 F3
1402 D3
1403 D3
1450 C8
2400 C2
MAINS INPUT
AUDIO-STANDBY
T5AH 250V(AP)
1307 B13
123456
I831 E9
4V8 (0V)
G
A
B
I816
F410
F411
I826
I421
3803
390R
23
F422
DMF3547HB60
5402
14
9812
I414
400V_HOT
I420
I444
I432
I424
9001
1R0
3451
20K
3804
2407
220p
5006
I413
I455
330u
2815
9814
3404
I416
220R
F416
2802
I422
100p
I825
I429
GNDHOT
GND screw
1001
1
2408
100n
I817
4M7
3403
I812
1306
1
2
F417
I828
DF06M
6506
2809
100n
I820
3
470n
2401
1305
B3B-EH-A
1
2
F427
1
2
3405
220R
1308
56n
2803
1
9003
1000
GND screw
1N5062
6808
9050
4M7
3402
3806
470R
F412
F426
I411
BAS316
6461
2805
47n
9811
PTF/65
I415
I811
1401
T1AE 250V
F421
F414
I430
GNDHOT
I814
I442
F415
F418
3802
91K
4M7
3401
2808
47n
I824
3104 313 6063.2
GBJ6J
6807
1011
HEATSINK
I418
1K0
3101
1403
500V
PTF/65
1400
F419
9808
I831
9005
2503
10u
1307
B4P-VH
1
2
3
4
47p
2406
3400
F424
F425
1N5062
6809
3807
22K
I428
F413
25V_HOT
I815
I410
470n
2400
14
23
DMF3547HB60
5401
9813
I427
I445
9810
I830
F420
I417
33u
5804
I419
I456
76
23
4
58
1
AVS1ACP08
7805
47p
2404
I423
I425
6155
BYG10
2804
56n
I431
1402
500V
2816
I810
330u
3800
9806
1M0
I412
100n
2810
F428
I813
4R7
3805
2806
47u 50V
BYG10
6154
F423
I426
G5PA-1-5VDC
1450
BAS316
6460
AVS10CB
7806
47n
2807
3450
1R0
1
2
4
3
5403
3810
12K
A1 A1
F_15710_001.eps
080905

Table of Contents

Related product manuals