EasyManua.ls Logo

Philips JL2.1E - Block Diagram Audio

Philips JL2.1E
254 pages
Print Icon
To Next Page IconTo Next Page
To Next Page IconTo Next Page
To Previous Page IconTo Previous Page
To Previous Page IconTo Previous Page
Loading...
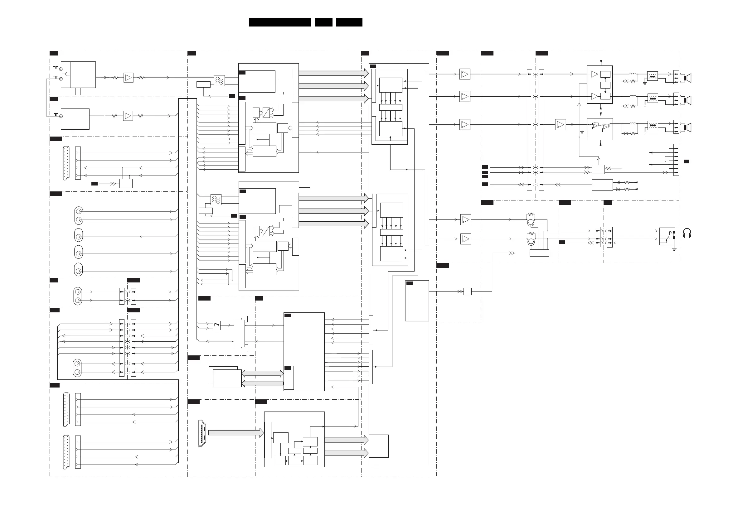
42JL2.1E AA 6.
Block Diagrams, Testpoint Overview, and Waveforms
Block Diagram Audio
AUDIO
B2
TUNER: MAIN
B3
TUNER: SUB
I/O: SCART
B14B
I/O + GEMSTAR
D
SIDE I/O
CONNECTIONS A
BE1
EXTERNAL I/0 1
BE2
EXTERNAL I/0 2
B12A
B16A
MPIF MAIN:
B5
PNX2015
MPIF SUB:
AUDIO AMPLIFIER
HEADPHONE ANTI PLOP
B14A
HDMI
B11A
HDMI: I/O + CONTROL
B11B
VIPER: MAIN MEMORY
B7B
SPDIF
B14C
B7
VIPER
D
SIDE I/O
CONNECTIONS A
B16A
AUDIO
SA3
CONNECTIONS A
B16A
B4I
B4
ANTI-PLOP
B8C
CONNECTIONS B
B16B
7J00
PNX2015E
7A04-1
7A04-2
1M52
1
7
8
9
AUDIO-L
AUDIO-R
ADAC8
7S03
AUDIO-HDPH-L-AP
7S06
AUDIO-HDPH-R-AP
1M36
ADAC7
CONTROL
A-PLOP
U2
U3
U4
V5
V4
I2S-MCH-LR
I2S-MCH-CSW
I2S-MCH-SLR
I2S-SUB-D
I2S-MAIN-D
7V00
PNX8550EH
VIPER
I2S_OUT1_SD0
I2S_OUT2_SD0
I2S_OUT2_SD1
I2S_OUT2_SD2
I2S_OUT2_SD3
V3
I2S-WS-MAIN
I2S_IN1_WS
V2
I2S-BCLK-MAIN
I2S_IN1_SCK
MPIF
7C00
PNX3000HL
AUDIO-IN1-L
AUDIO-IN1-R
AUDIO-IN2-L
AUDIO-IN2-R
AUDIO-IN4-R
AUDIO-IN4-L
86
85
84
83
79
80
DSNDR2
DSNDL2
DSNDR1
DSNDL1
72
73
74
75
AC3
AD3
AE3
AF3
1
7
8
9
POWER-OK-
PLATFORM-3V33
SOUND-ENABLE
7
7
11
11
10
10
1M36
Headphone
Out 3.5mm
B7A
B6A
PROT-AUDIOSUPPLY
B5G
2
7
1C51
8
SIFINP
SIFINN
99
100
IF
AUDIO
AMPS
L1
R1
L2
R2
R4
L4
DSND
LINE / SCART L/R
A
D
LPF
DLINK1
SEE ALSO
BLOCKDIAGRAM
VIDEO
AM SOUND
SPDIF-IN1
7I94
1
4
1
2
3
SPDIF-IN1
SPDIF-OUT1
3
3
1739
B12a
B12a
B16a
B16a
B14b
B14b
AH1
AG1
AB1
AA1
DATA LINK 2
DATA LINK 3
DATA LINK 1
DATA LINK
DV 4 -D ATA
HDMI PANELLINK
RECEIVER
7B11
TDA9975
RX2-
RX2+
RX1-
RX1+
RX0-
RX0+
RXC+
RXC-
AUDIO
MULTIPLEXED
WITH VIDEO
SEE ALSO
BLOCKDIAGRAM
VIDEO
3S46
3S68
B4d
B4d
SOUND L-HEADPHONE-OUT
SOUND R-HEADPHONE-OUT
SPDIF-HDMI
AA27
A7
AC30
SPDIF-OUT1
11
12
AB29
10
13
DV 5 -D ATA
70
69
AUDIO-OUT1-R
AUDIO-OUT1-L
SPI-1
SPI-OUT
B14b
B14b
SPDIF-HDMI
PA RX
HDMI
CONNECTOR
1
2
19
18
DETECT
FRONT-DETECT
B4h
B4h
B4d,h
B4d,h
T28
T27
R30
U27
R29
T29
T30
B7C
CLK-MPIF
40
M4
K4D551638F
2X DDR
SDRAM
8Mx16
MM_DATA
MM_A(0-12)
7V01
7V02
DDR
INTERFACE
HDMI
receiver
HDCP
Packet
extraction
Audio FIFO
Audio PLL
Audio
Formatter
Termination
Resistance
Control
7A03-1
7A03-4
DV
INPUT
1B01
B16a
1010
2
3
5
PWM
PWM
OSC
7700
TDA7490
5731
1736
1
2
3
Speaker L
15W/8
5730
1735
1
2
3
Speaker R
15W/8
1M02
1
2
3
4
5
6
7
TO 1002
SUPPLY
SA
-16 V-19V
+16V+19V
-16V-19V
SOUND
ENABLE
DCPROT
SOUND-ENABLE
AUDIO
SUPPLY
PROT, CIRCUIT
+16 V+19V
PROT_AUDIOSUPPLY
7701÷7707
POR-CLASSD
3718
3717
PROT1
5701
5702
stby-mute
10
6
18
3
23
4,22
2,24
AUDIO-L
AUDIO-R
3764
6703
3761
6702
-16 V-19V
+16 V+19V
7708÷7711
ADAC1
ADAC2
AUDIO SWITCH
(ANALOG OUT)
AUDIO SWITCH
(DIGITAL OUT)
DLINK2
MPIF
7A00
PNX3000HL
AUDIO-IN1-L
AUDIO-IN1-R
AUDIO-IN2-L
AUDIO-IN2-R
AUDIO-IN4-R
AUDIO-IN4-L
86
85
84
83
79
80
2
8
7
1A51
SIFINP
SIFINN
99
100
AUDIO
AMPS
L1
R1
L2
R2
R5
L5
DSND
LINE / SCART L/R
A
D
LPF
DLINK1
SEE ALSO
BLOCKDIAGRAM
VIDEO
AUDIO SOURCE
SELECTION
AM SOUND
DATA LINK 2
DATA LINK 3
DATA LINK 1
DATA LINK
75
74
AUDIO-OUT2-R
AUDIO-OUT2-L
AUDIO SWITCH
(ANALOG OUT)
AUDIO SWITCH
(DIGITAL OUT)
DLINK2
1I10
AUDIO-IN4-R
AUDIO-IN4-L
DVI
AUDIO IN
L+R
1I07-2
DIGITAL
AUDIO IN 1
L+R
SPI-1
1I07-3
DIGITAL
AUDIO IN 1
L+R
SPI-2
1I07-1
DIGITAL
AUDIO OUT
L+R
SPI-OUT
1002
L
R
AUDIO IN
L+R
6
6
8
8
1M36
1M36
AUDIO-IN5-L
AUDIO-IN5-R
1O05
AUDIO-OUT3-R-AP
AUDIO-OUT3-L-AP
AUDIO IN
L+R
28
28
37
37
38
38
1E35
1O35
29
29
31
31
32
32
25
25
26
26
AUDIO-OUT3-R
AUDIO-OUT3-L
AUDIO-IN5-R
AUDIO-IN5-L
127
128
R5
L5
B16a
B16a
AUDIO-IN3-R
AUDIO-IN3-L
81
82
R3
L3
B16a
66
65
AUDIO-OUT2-M-R
AUDIO-OUT2-M-L
68
67
AUDIO-OUT3-R
AUDIO-OUT3-L
AUDIO-IN3-R
AUDIO-IN3-L
81
82
R3
L3
AUDIO-IN5-R
AUDIO-IN5-L
128
127
R5
L5
AUDIO-OUT2-M-R
AUDIO-OUT2-M-L
AUDIO-SW
6
6
7A03-2
ADAC4
AUDIO-HDPH-L
AUDIO-HDPH-R
AE1
1T03
UV1318ST
MAIN
TUNER
SPLITTER
11
IF-TER2
IFOUT
EF
7T06
3T24
2T21
SDA
SCL
5 4
RF IN
RF OUT
1W02
UV1318S
SUB
TUNER
11
IF-TER1
IF1
EF
7W01
3W17
2W17
SDA
SCL
5 4
RF IN
3W18
3T25
1P00
3
2
21
1
SCART 1
1
EXT 1
AP-SCART1-OUT-R
AP-SCART1-OUT-L
AUDIO-IN1-R
6
AUDIO-IN1-L
A-PLOP
A-PLOP
AUDIO-OUT1-R
AUDIO-OUT1-R
1O01
3
2
21
1
SCART 3
1
EXT 3
AUDIO-IN3-IN1-R
6
AUDIO-IN3-IN1-L
AP-SCART1-OUT-R
AP-SCART1-OUT-L
1O02
3
2
21
1
SCART 2
1
EXT 2
AUDIO-IN2-R
6
AUDIO-IN2-L
AP-SCART2-OUT-R
AP-SCART2-OUT-L
AUDIO-IN3-IN1-R
AUDIO-IN3-IN1-L
AUDIO-IN2-R
AUDIO-IN2-L
AP-SCART2-OUT-R
AP-SCART2-OUT-L
AUDIO-IN2-R
AUDIO-IN2-L
AUDIO-OUT2-R
AUDIO-OUT2-L
AUDIO-IN3-R
AUDIO-IN3-L
7I90
4
12
13
SPI-2
PNX2015
DEMDECDAC
INPUT
CROSSBAR
OUTPUT
CROSSBAR
PROCESSING
AVIP MAIN
DEMDEC
INPUT
CROSSBAR
OUTPUT
CROSSBAR
PROCESSING
AVIP SUB
40
I2S OUTI2S IN
DAC
B12a
B12a
B16a
B16a
B12a
B12a
B16a
B16a
B14b
B14b
B16a
B4d,h
B4d,h
B4d,h
B4d,h
F_15710_128.eps
190905
B16a
B16a
B16a
B16a
B16a
B4d
B4d
B3
B4c
B4d,h
B14c
B14c
B14c
B4d,h
B4d,h
B4d,h
B4h
B4h
B4d
B4d
B14b
B4C
B4D
IF
B4G
B4H
A/V + TUNNELBUS
SEL-IF-LL2
7C54÷7C55
CONTROL
B7A
SEL-IF-LL1
7A54÷7A55
CONTROL
B7A
3
3
AUDIO SOURCE
SELECTION
7702
TDA7481
+16V+19V
14,15
11,13
5732
1738
1
2
3
SUBWOOFER
15W/8
3729
5720
1
7715
9
10
PRE
PWM
FEEDCAP
IN
OUT
STBY/MUTE
5
B5E
B5E
B5A
AH21
RESET-AUDIO
ANTI
PLOP
B5A
STANDBY +
CONTROL
W3
I2S-MAIN-ND
W4
I2S-SUB-ND
W28
AA30
I2S_IN2_SD
I2S_IN1_SD
Y2
I2S-BCLK-AVIP
Y3
I2S-WS-AVIP
AA28
AA29
I2S_IN2_SCK
I2S_IN1_WS
U1
U5
I2S-BCLK-SUB
I2S-WS-SUB
I2S_OUT1_SCK
I2S_OUT1_WS
W30
V27
B7B
SPDIF-IN2
BE2
BE2
BE2
BE2
BE2
BE2
N.C.
N.C.
BE1
BE1
BE1
BE1
BE1
BE1
B8C
ANALOG OUT

Table of Contents

Related product manuals