EasyManua.ls Logo

Philips JL2.1E - Page 116

Philips JL2.1E
254 pages
Print Icon
To Next Page IconTo Next Page
To Next Page IconTo Next Page
To Previous Page IconTo Previous Page
To Previous Page IconTo Previous Page
Loading...
116JL2.1E AA 7.
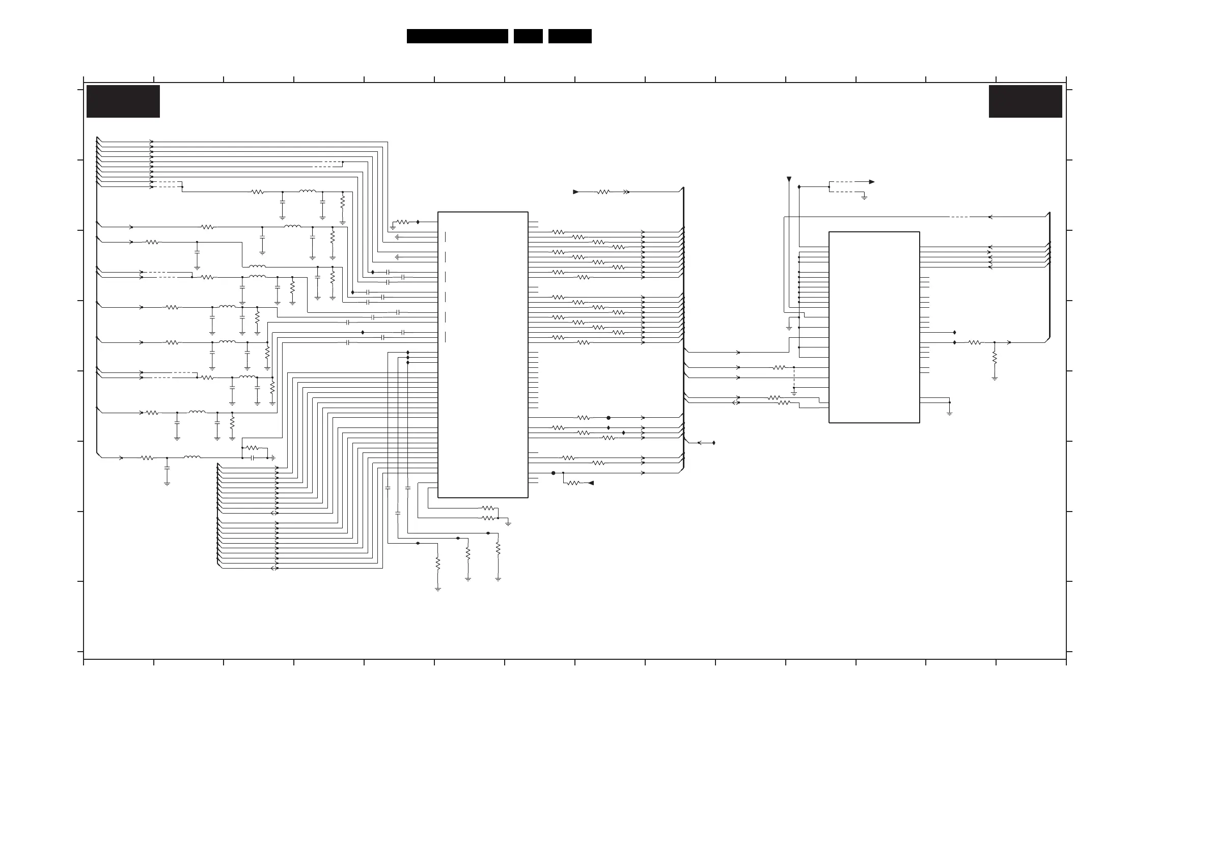
Circuit Diagrams and PWB Layouts
SSB (v2): HDMI: I/O + Control
Bref
B/Pb
1
3
1
3
Gref
Rref
R/Pr
1
3
SOG
1
3
VSYNC
1
3
HCSYNC
1
3
RX0-A
RX0+A
RX1-A
RX1+A
RX2-A
RX2+A
RRXB
RRXA
HSCL A
HSDA A
RX0-B
RX0+B
RX1-B
RX1+B
RX2-B
RX2+B
RXC-B
RXC+B
HSCL B
HSDA B
VPA6
VPA7
VPA8
VPB3
VPB2
VREF
HREF
VPB4
VPB5
VPA2
VPA1
VPA0
VPB1
FREF
VCLK
HS
VPC11
CS
RBIAS
G/Y
VPA9
VPA10
VPA11
VPB6
VPB7
VPC1
VPC2
VPC3
VPC4
VPC5
VPC6
VPB8
VPB9
VPB10
VPB11
VPB0
VPC0
VPC7
VPC8
VPC9
VPC10
VPA4
VPA5
VS
VPA3
/VAI
DE
PL
RXC-A
RXC+A
TCK
TM0
TM3
CTRL
TDI
TDO
TRST
CTL0
CTL3
ACLK
AP0
AP3
GCP
CLAMP
COAST
CKEXT
AUX1
AUX2
AUX3
AUX4
AUX5
AUX6
TM1
TM2
CTL1
CTL2
AP1
AP2
MCLK
DIS
A0
AUX0
SCL
SDA
CCLK
AUX7
PD
/OE
TMS
X0
X1
X2
OR B/U
OR R/V
OR G/Y
WS
IB00 G5
3
IB03 C5
IB02 G6
3B80 D2
IB04 C4
IB05 B5
IB06 D4
IB21 D5
IB22 D5
IB23 D5
IB24 D13
IB41 F10
IB42 E8
IB43 E8
IB44 B11
IB46 D13
2
2B15 D2
4 5 6 7 8 9 10 11 12 13 14
1234
HDMI: I/O + CONTROL
IB01 G6
3B38 F6
3B81 E1
3B82 F1
3B83 E3
3B84 D3
3B85 D3
3B86 C3
3B87 C4
3B88 B4
3B89 C4
3B94 E8
3B95 E8
3B96 F7
3B97 F8
3B98 E7
2B12 C2
2B14 D2
2B16 E3
2B17 E2
2B18 F2
2B20 C5
2B21 C5
2B22 F5
2B23 C4
2B24 C5
2B25 F5
2B26 D5
2B27 D5
2B28 G5
2B29 D5
3B50-4 D8
3B52-4 C8
3B37 G6
3B73-4 D8
3B39 D10
3B40 B8
3B41 E10
3B42 E10
3B43 F7
3B44 C2
3B45 E2
3B46 D13
3B47 D13
3B50-1 C7
3B50-2 D8
3B50-3 D8
2BB0 B4
2B13 C3
2BB6 E3
5B20 F2
5B21 E2
5B22 E3
5B23 D3
5B24 D3
5B26 B3
5B27 B4
5B28 C3
5B39 C3
7B11-1 B6
3B51-2 B7
3B51-3 C8
3B51-4 C8
3B52-1 C8
3B52-2 C8
3B52-3 C7
6
3B53-3 D8
3B53-4 D7
3B73-1 D7
3B73-3 D8
12
3B74 F3
3B75-2 C8
3B75-3 C7
3B75-4 C8
3B76 E3
3B77 B2
3B78 C1
3B79 D2
2B30 D5
2B34 D5
2B35 D4
2B36 D4
2B37 C5
A
2BB1 C4
2BB2 C4
2BB3 D3
2BB5 D3
G
2BB7 E2
2BB8 F3
3B29 E8
3B30 G6
3B32 G6
3B34 G6
3B35 B3
3B36 B5
5
9B16 B4
789
3B73-2 D8
11
9B22 E2
13 14
A
B
C
D
E
F
G
H
9B21 E2
B
C
D
2BB4 C3
E
F
H
2B10 B3
2B11 C3
1
7B11-2 B12
9B11 B13
9B12 E11
9B13 B11
9B14 B11
9B15 B4
9B20 C2
9B17 B2
9B18 B2
9B19 C2
10
FB43 F7
FB45 E8
2B30
10n
1K0
3B83
IB04
470R
3B79
IB41
FB45
IB06
1p5
2B14
3B76
1K0
3B74
1K0
3B80
470R
2B15
1p5
1u0
5B26
IB42
33R
3B75-4
3B45
470R
2B16
1p5
470R
3B81
10p
2BB5
RES
1p5
2B17
1K0
9B13
3B84
3B35
470R
2B10
1p5
3B82
470R
2B18
1p5
3B73-1
33R
1K2
3B47
RES
3B44
470R
2B13
1p5
K3
L3
M3
N3
P3
C1
A1
N16
M16
N15
P2
R1
R2
E3
F3
R3
T3
G3
H3
J3
H2
J1
J2
L1
L2
T1
T2
M1
M2
N1
N2
P1
D1
E1
E2
K1
K2
F1
F2
G1
G2
H1
A10
C10
C9
F16
G16
G14
F14
T12
R12
T11
B1
D16
D15
A15
A16
C16
C15
A12
A13
C13
C12
A9
J16
T16
R16
P16
A4
T10
T14
R14
T13
R13
A3
C2
R8
T9
R9
T8
D2
A2
K15
J15
K16
T7
R7
T6
R6
B2
TDA9975
7B11-1
Φ
IN/OUT
33R
3B75-2
10n
2B36
3B41
100R
3V3-HDMI
IB24
10n
2B27
3V3-DIG
IB22
39R
3B32
1K0
3B89
3B86
1K0
3B85
1K0
3B36
12K
9B18
RES
39R
3B30
10p
2BB3
470R
3B78
3B77
470R
3B39
100R5B22
2B11
1p5
1u0
33R
3B53-3
1p5
2B12
5B21
1u0
10p
2BB7
2B20
10n
33R
3B53-4
3B75-3
33R
2B24
10n
10n
2B34
9B22 RES
1K0
3B37
1K0
3B88
3B87
1K0
10n
2B28
9B19
RES
9B11
RES
1K0
3B34
39R
9B16
3B40
IB44
IB01
3B38
1K0
2BB6
10p
3V3-DIG
10n
2B29
IB02
10n2B21
IB03
3V3-DIG
3B42
100R
3B50-2
33R
IB05
5B27
1u0
10p
2BB0
3B50-1
33R
1u0
5B20
2BB8
10p
L13
C11
C14
A14
A11 K14
L14
B7
R4
P4
N4
J12
H15
D3
M15
J13
H16
B3
L15
L16
J14
K13
E15
E16
C3
L12
M13
H14
M14
C6
C5
C4
B4
A7
A6
B6
B5
H12
H13
G12
G15
F15
E14
7B11-2
TDA9975
K12
A5
33R
3B73-2
33R
3B51-3
9B21
2BB1
10p
IB43
5B23
1u0
5B24
1u0
3B43
10K
33R
3B51-4
2B25
10n
33R
3B52-2
1u0
5B39
2BB4
10p
IB21
3B29
33R
33R
3B51-2
33R
3B52-1
68R
3B46
10n
2B23
FB43
RES
33R
3B98
3B50-4
33R
10n
2B37
5B28
1u0
10p
2BB2
3B73-3
33R
3B73-4
33R
33R
3B50-3
33R
3B52-4
9B20
IB23
33R
3B52-3
2B26
10n
IB46
IB00
10n
2B22
2B35
10n
RES
3B97
33R
33R
3B96
3B95
33R
33R
3B94
RES
9B14
9B12
RES
9B17
9B15
RES
DVI-B-Pb
DVI-G-Y
AV2-AV4_R-PR
DVI-R-Pr
PARX0+
PARX1+
PARX2-
PARX2+
PARXC+
PARX-DDC-SCL
Y
AV2-AV4_G-Y
AV2-AV4_B-PB
AV1-AV5-AV6_B-PB
PB
HPD-HIRATE
DV-VREF
DV-FREF
DV-HREF
DV-VREF
DV-HREF
DVI-G-Y
PR
AV1-AV5-AV6_R-PR
PBRX0+
PBRX1+
PBRX2+
PBRXC+
PBRXC-
DV5-DATA8_6
DV4-DATA7_5
DV4-DATA6_4
DV5-DATA9_7
DV4-CLK
M27-HDMI
DVI-HSYNC
Y
DVI-VSYNC
DV5-DATA2_0
DV5-DATA3_1
DV5-DATA4_2
DV5-DATA5_3
DV5-DATA6_4
DV5-DATA7_5
SCL-MM-BUS1
DV4-DATA0_SOP
DV4-DATA1_ERR
DV4-DATA2_0
DV4-DATA3_1
DV4-DATA4_2
DV4-DATA5_3
PBRX-DDC-SDA
DV4-DATA9_7
DV4-DATA8_6
PARX0-
POWERDOWN-1394
SDA-MM-BUS1
PBRX-DDC-SCL
PARX-DDC-SDA
SPDIF-HDMI
JTAG-TRST
JTAG-TMS
JTAG-TD-HDMI-PNX2015
JTAG-TD-SPIDER-HDMI
JTAG-TCK
M135-CLK
DV4-VALID
HDMI-COAST
DV5-DATA0_SOP
DV5-DATA1_ERR
PBRX2-
PBRX0-
AV1-AV5-AV6_G-Y
AV1-AV6_FBL-HSYNC
PARXC-
IRQ-HIRATE
PBRX1-
PARX1-
AV6_VSYNC
AV1-AV5-AV6_G-Y
AV2-AV4_G-Y
8204 000 8410.7
B11B B11B
F_15710_062.eps
140905

Table of Contents

Related product manuals