EasyManua.ls Logo

Philips JL2.1E - Page 147

Philips JL2.1E
254 pages
Print Icon
To Next Page IconTo Next Page
To Next Page IconTo Next Page
To Previous Page IconTo Previous Page
To Previous Page IconTo Previous Page
Loading...
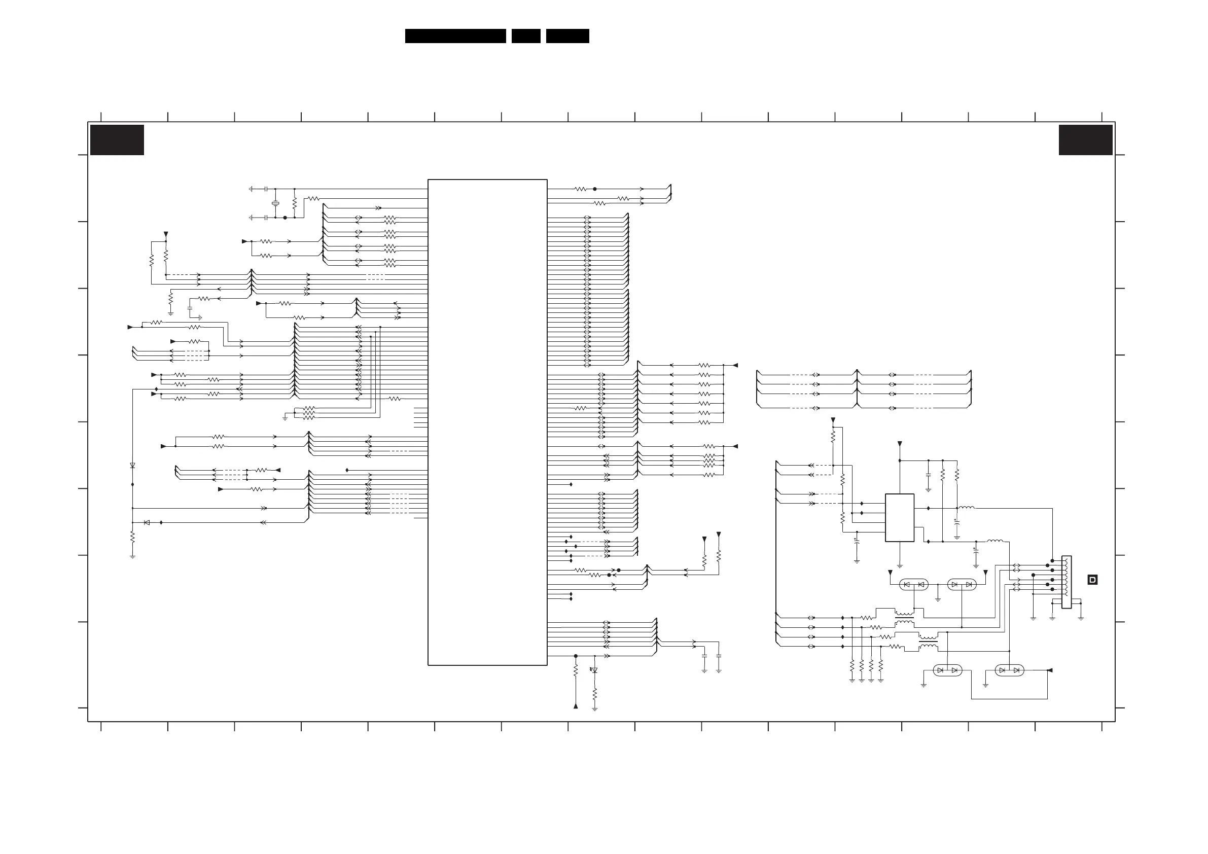
Circuit Diagrams and PWB Layouts
147JL2.1E AA 7.
SSB (v3): VIPER: Control
OUTB
ENB_
IN
GND
OUTA
FLGB
FLGA
ENA_
PCI_AD20
PCI_AD21
SC1_CMD
USB1_DP
USB2_DM
USB_OVRCUR
GPIO9
GPIO10
GPIO11
GPIO12
GPIO13
PCI_AD5
PCI_AD6
PCI_AD7
PCI_AD8
PCI_AD9
PCI_AD10
PCI_AD11
PCI_AD12
PCI_AD13
PCI_AD14
PCI_AD15
PCI_AD16
PCI_AD17
PCI_AD18
PCI_AD19
QVCP2L_DATA_OUT1
QVCP2L_DATA_OUT2
JTAG_TDI
JTAG_TDO
SC2_SCCK
QVCP2L_DATA_OUT6
UA1_TX
UA1_RX
QVCP2L_DATA_OUT9
QVCP2L_CLK_OUT
PCI_SERR
CONTROL
DBG_TCK
DBG_TMS
SYS_RSTN_OUT
INTA
RESET_IN
XIO_SEL2
XIO_SEL3
XIO_SEL4
XIO_ACK
PLL_OUTXTALI
XTALO
M27_CLK
M135_CLK
I2C3_SCL
I2C3_SDA
UA2_TX
UA2_RX
UA2_RTSN
UA2_CTSN
SC2_OFFN
SC2_RST
SC1_OFFN
SC1_RST
SC1_SCCK
SC1_DA
USB1_DM
USB2_DP
PCI_FRAME
PCI_IRDY
USB_BUS_PWR
GPIO8
PCI_PERR
PCI_PAR
PCI_REQ
PCI_GNT
PCI_REQ_A
PCI_REQ_B
PCI_GNT_A
PCI_GNT_B
GPIO14
GPIO15
XIO_A25
XIO_D8
XIO_D9
XIO_D10
XIO_D11
XIO_D12
XIO_D13
XIO_D14
XIO_D15
QVCP2L_DATA_OUT0
PCI_AD22
PCI_AD23
XIO_SEL1
XIO_SEL0
PCI_AD28
PCI_AD29
QVCP2L_DATA_OUT7
QVCP2L_DATA_OUT8
PCI_CBE0
PCI_CBE1
DBG_TDI
DBG_TDO
PCI_CLK
GPIO0
GPIO1
GPIO2
GPIO3
GPIO4
GPIO5
GPIO6
GPIO7
I2C1_SCL
I2C1_SDA
I2C2_SCL
I2C2_SDA
JTAG_TRST
JTAG_TMS
JTAG_TCK
PCI_AD24
PCI_AD0
PCI_AD1
PCI_AD2
PCI_AD3
PCI_AD4
SC2_CMD
SC2_DA
I2C4_SDA
I2C4_SCL
PCI_IDSEL
PCI_DEVSEL
QVCP2L_DATA_OUT3
QVCP2L_DATA_OUT4
PCI_TRDY
PCI_STOP
QVCP2L_DATA_OUT5
PCI_AD25
PCI_AD26
PCI_AD27
PCI_AD30
PCI_AD31
PCI_CBE2
PCI_CBE3
IQ26 G8
IQ24 G8
FQ04 G15
13 14 15
1234
2H07 H10
2H08 A3
C
9H11 E2
9H12 F5
9H13 F5
9H14 F5
9H25 D13 IQ23 G8
IQ16 F12
IQ21 F13FQ05 G15
IQ31 F1
TO 1H01
IQ28 F8
IQ11 F7
IQ12 F8
IQ13 E12
SIDE I/O
E
F
G
3Q23 H12
3Q24 E11
3Q25 F12
3Q26 C4
3Q27 B1
3Q28 C3
3Q29 E13
5 6 7 8 12 13 14 15
3H15 D2
3H16 D4
3H17-1 D9
9H17 F8
9H22 D11
5H03 F13
3H74 A8
3H75 A4
3H79 A8
3H82 A3
OVER CURRENT
8
3H14-4 D9
IQ17 F13
9H24 D11
FQ09 G14
FQ30 G8
IQ22 F8
IQ27 E8
IQ30 E1IQ03 G12
IQ04 H12
IQ05 H12
IQ06 H12
3H05 G8
3H08 D4
3H09 D2 IQ14 F7
IQ15 F123Q14 B5
3Q15 B5
H
1H00 A3
1H01 F15
2H06 H9
10 11 12
9H07 C2
FQ06 G15
9H30 E2
9H31 D13
9H35 D13
9Q06 E11
9Q07 E11
3Q30 E13
3Q31 B3
3Q32 B3
3Q70 C1
91011
5H04 F14
A
B
3H86 E9
E
52
3H17-2 D9
3H17-3 D9
3H29 E3
3H31 E3
9H16 B5
5H02 H13
9H15 F5
9H21 F8
9H23 D11
9H28 D13
9H10 E2
3Q10 B5
3H95 H83H87 E2
3H88 E9
3H89 E12
3H90 B1
3H93 E9
2H09 A3
2Q01 F12
2Q41 C2
2Q67 E13 FQ31 G8
IH02 E4
IH09 D1
3H01 C2
3H02 D5
3H03 D4
3H04 G8 6H03 F1
6H04-1 H14
6H04-2 H13
3H10 D2
3H11 D2
3H13 D2
3H14-1 D9
3Q16 H12
3Q17 H12
3Q18 H12
3Q19 H12
3Q20 G12
3Q21 H12
3Q22 H12
3Q12 B5
9H03 B5
9H08 C2
9Q08 F11
9Q09 F11
AH10 A8
6
D
4 9
6H05-1 G13
5H01 H13
3H83 E2
3H84 E9
A
B
F
3
D
H
G
1
3Q13 B5
3H99 B5
3H98 B5
3H33 C2
3H67 G9
3H69 G10
3H70 E9
3H71 C2
3H72 D8
3H73 A8
6H05-2 G13
7Q01 F12
7V00-5 A6
9H01 D11
C
2Q69 F13
2Q70 F14
3H00 C2 9H02 D2
9H04 B26H00 H8
6H01 E1
3H94 H8
3H97 F1
PROTECTION
3H14-2 D9
3H14-3 D9
7
9H06 E5
FQ02 G15
FH12 H8
FQ00 G15
FQ01 G15
AH11 B33Q11 A5
9H05 F5
+5V
3Q31
4K7
4K7
3Q32
10K
3Q70
10K
3Q26
100R3H72
IQ03
+3V3
+3V3
9H13
9H07
10K
3H70
330R
3H95
RES
3H94
10K
3H31
10K
DSX840GA
1H00
27M
3H79
22R
3H14-1
10K
4
3
DLW21S
5H01
1
2
6H05-2
BAV99S
100R
3H75
9H21
9H25
10K
3H14-2
3Q23
15K
10K
3H14-4
+3V3
6H04-1
BAV99S
IQ31
3Q20
22R
3H93 10K
10K
3H16
+3V3
9H11
9H03
2Q69
6.3V47u
10K3H13
1M0
3H82
4K7
3H03
3H15
10K
+5V
3H11
10K
3Q28
10K
IQ23
100R 3Q11
3H84
10K
10K
3H17-1
6.3V
RES
10K
3H09
2Q70
47u
+3V3
6H04-2
3Q25
BAV99S
15K
4K7
3Q16
3H05
100R
IQ30
BAV99S
6H05-1
10K
3H90
470R
3Q30
100R
3H99
3H10 10K
+3V3
33R
3H73
100R
IQ04
+3V3
+3V3
3Q12
9H06
7
8
5
220R
5H04
1
4
2
3
6
IQ21
7Q01
LM3526MX-L
3H71
10K
+3V3
+5V
IQ26
+5V
IQ13
3H29
10K
3H83
10K
Y4
Y2
W2
C4
A2
RES
AB3
AB4
AC1
AC4
AA3
AA4
AA2
AA1
AF26
AK29
AJ29
AG27
W4
W3
AB1
AB2
B26
E24
B30
C29
E27
F26
AJ28
AH27
E2
F3
F2
E1
F1
G3
H4
AD3
AE30
AD29
AD30
AB27
AD4
G5
F4
G4
D28
AB28
AE28
AD27
AF30
AE29
AD28
AC27
AH7
AF7
AE1
AE2
AE4
AG7
AK6
AH6
AD2
AJ6
AF6
AD5
AE3
AE5
AJ2
AG6
AK10
AJ10
AG10
AK9
AH10
AJ7
AK5
AH1
AG4
AF1
AF2
AG12
AF4
AF5
AJ11
AG11
AH12
AK3
AJ3
AK2
AJ1
AH2
AG2
AG3
AG9
AK8
AG8
AK7
AJ5
AG5
AJ4
AH4
D3
C2
D29
C30
AK12
AJ12
AJ9
AH9
AG29
AE27
B4
A3
AD1
E4
C1
D2
A26
B25
D5
E26
C25
A25
AD26
AF29
B28
C27
E25
D26
D4
B1
E7
A5
B27
D25
A29
B5
E5
D27
B29
7V00-5
VIPER REV C
A28
9H30
2Q67
100n
3Q13100R
9H01
BAS316
6H01
IQ05
9H10
2
4
3
3Q24
10K
DLW21S
5H02
1
IQ27
22R
AH11
3Q21
3H14-3
10K
9H04
RES
9H16
2H07
1n0
27p
2H09
+3V3
220R
3H02
9H31
3H87
10K
+3V3
AH10
IQ11
IQ12
+3V3
FH12
IQ17
3Q27
10K
3H17-3
10K
9H17
2Q41
100p
100R
res
3H98
3H00
10K
22R
9H24
3Q22
22R
3H74
9H05
9H14
220R
5H03
9H08
9H02
9H35
2H08
27p
100R
3H33
3Q29
470R
9H12
IQ24
FQ30
9H28
IQ06
3Q17
15K
3H88 10K
+3V3
IQ14
FQ31
9H23
FQ09
10K3H86
IQ16
3H04
100R
100R 3Q10
9H22
2Q01
10u 16V
3H08
4K7
3Q18
15K
9H15
IQ22
IH02
3H17-2
10K
10K
3H69
3H67
10K
+3V3
SML-010MT
6H00
BAS316
6H03
9Q08
9Q07
IQ15
9Q09
9Q06
FQ04
FQ06
IH09
FQ05
IQ28
1n0
2H06
100R
3Q15
3H89
10K
10K
3H97
22R
10K
3H01
3Q19
FQ02
+3V3
FQ01
FQ00
7
8
9
10
11
12
+3V3
1H01
1
2
3
4
5
6
1-1470168-1
3Q14
100R
JTAG-TCK
HPD-HIRATE
USB-OVERCUR
USB-BUS-PW
USB201-OC1
USB201-PWE1
EJTAG-TDI
EJTAG-TMS
JTAG-TRST
SCL-I2C4
SDA-I2C4
USB2-DM-1
USB202-DP2 USB2-DP-1
USB1-DM
USB1-DP
USB2-DP
USB1-DM-1
USB1-DP-1
USB2-DM-1
USB2-DP-1
USB2-DM
POWER-OK-PLATFORM-3V3
SOUND-ENABLE
PCI-AD23
PCI-AD24
PCI-AD25
PCI-AD26
PCI-AD27
PCI-AD28
PCI-AD29
PCI-AD30
XIO-SEL0
XIO-SEL0
USB201-DM1 USB1-DM-1
USB201-DP1 USB1-DP-1
USB202-DM2
SCL-I2C4
SDA-I2C4
JTAG-TMS
PCI-FRAME
PCI-IRDY
PCI-TRDY
PCI-DEVSEL
PCI-PERR
PCI-SERR
PCI-STOP
CTRL4-VIPER
GLINK-RXD
GLINK-TXD
PCI-REQ-A
PCI-REQ-B
PCI-INTA
HDMI-COAST
IRQ-FE-SUB
IRQ-MPIF-SUB
IRQ-SUBIRQ-AVIP-SUB
IRQ-MAINIRQ-FE-MAIN
IRQ-AVIP
IRQ-MPIF
SOUND-ENABLE-VPR
SDA-UP-VIP
SCL-MM
IRQ-USB20
IRQ-POD
PCI-AD31
PCI-AD22
PCI-AD21
PCI-AD20
PCI-AD19
PCI-AD18
PCI-AD17
PCI-AD16
PCI-AD15
PCI-AD14
PCI-AD13
PCI-AD12
PCI-AD11
PCI-AD10
PCI-AD9
PCI-AD8
PCI-AD7
PCI-AD6
PCI-AD5
PCI-AD4
PCI-AD3
PCI-AD2
PCI-AD1
PCI-AD0
PCI-CLK-VPR
PCI-AD16
PCI-PAR
PCI-PERR
PCI-STOP
PCI-TRDY
PCI-IRDY
PCI-FRAME
PCI-DEVSEL
PCI-CBE3
PCI-CBE2
PCI-CBE1
PCI-CBE0
PCI-SERR
SCL-UP-VIP
SDA-MM
SDA-DMA
SCL-DMA
IRQ-IEEE1394
RESET-FE-SUB
IRQ-IEEE1394
IRQ-SPIDER
JTAG-TD-CON-VIPER
JTAG-TD-VIPER-MOP
IRQ-SPIDER
A-PLOP
GLINK-IR-OUT
IRQ-ETHERNET
POWERDOWN-1394
SEL-IF-LL2
DEBUG-BREAK
REGIMBEAU
CTRL4-VIPER
USB1-DP-1
USB1-DM-1
USB2-DM-1
USB2-DP-1
GLINK-IR-OUT
SOUND-ENABLE-VPR
IRQ-MAIN
DEBUG-BREAK
REGIMBEAU
RESET-USB20
RESET-ETHERNET
SEL-IF-LL1
IRQ-ETHERNET
PCI-REQ
M27-CLK
M135-CLK
USB-OVERCUR
PCI-GNT
GLINK-TXD
GLINK-RXD
IRQ-HD1
USB-BUS-PW
IRQ-HD2
SEL-DV1F
SEL-DV3F
RESET-1394
USB1-DM
USB2-DM
USB-BUS-PW
XIO-D10
XIO-D11
XIO-D12
XIO-D13
XIO-D14
XIO-D15
XIO-D8
XIO-D9
XIO-SEL2
IRQ-HIRATE
PLL-OUT
USB-OVERCUR
XIO-ACK
XIO-SEL1
PCI-GNT-A
PCI-REQ
PCI-REQ-B
IRQ-SUB
RESET-POD-CI
IRQ-HIRATE
RESET-SYSTEM
RESET-TM
RESET-FE-MAIN
IRQ-POD
IRQ-USB20
RESET-MIPS
RXD-VIPER
TXD-VIPER
JTAG-TD-VIPER-MOP
JTAG-TD-CON-VIPER
EJTAG-TCK
EJTAG-TDI
EJTAG-TDO
EJTAG-TMS
PCI-INTA
JTAG-TCK
JTAG-TMS
JTAG-TRST
PCI-GNT
PCI-REQ-A
USB1-DP
USB2-DP
VIPER: CONTROL
8204 000 8363.9
B7A
B7A
F_15710_081.eps
150905

Table of Contents

Related product manuals