EasyManua.ls Logo

Philips JL2.1E - Page 56

Philips JL2.1E
254 pages
Print Icon
To Next Page IconTo Next Page
To Next Page IconTo Next Page
To Previous Page IconTo Previous Page
To Previous Page IconTo Previous Page
Loading...
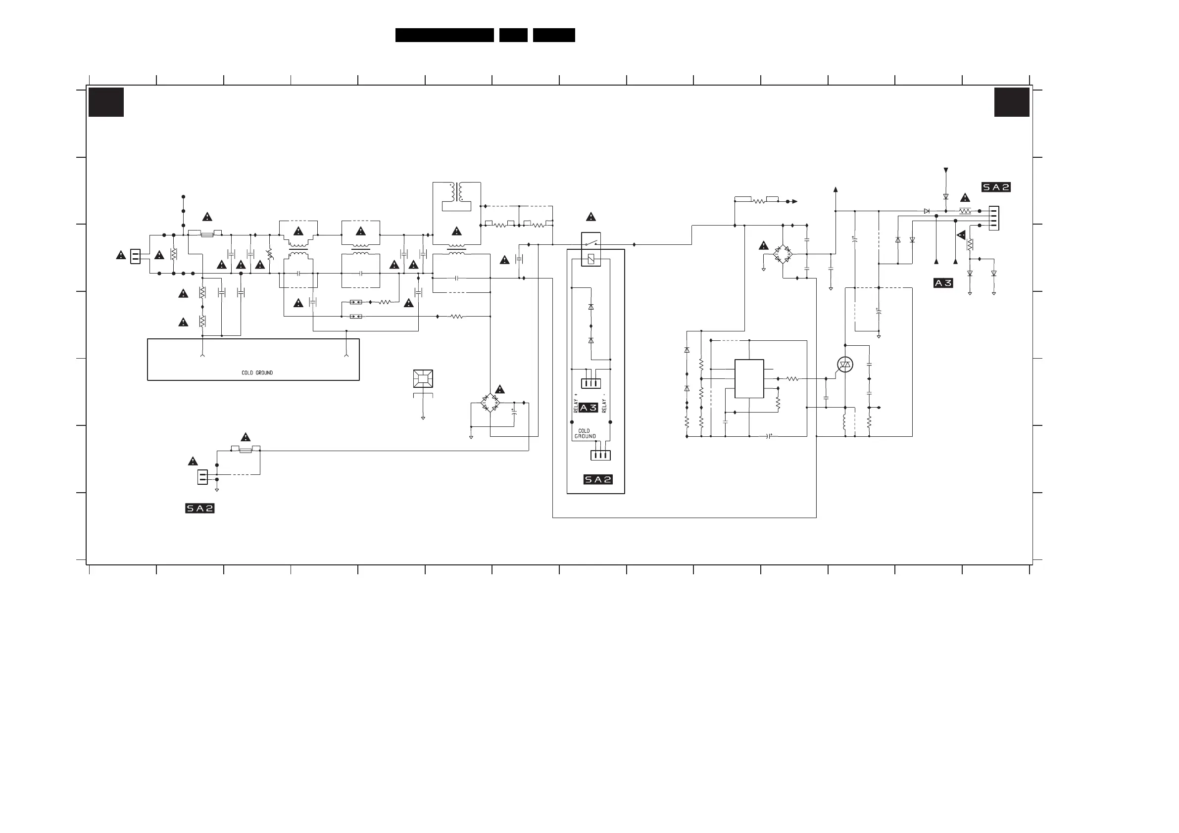
56JL2.1E AA 7.
Circuit Diagrams and PWB Layouts
LCD Supply (42” - v2): MF + Standby Part A
MODE
VM
OSIN
VSS
OSOUT
VG
NC
VDD
V
MAINS FILTER + STANDBY PART A
I811 B11
I812 B11
I813 C10
I814 E9
I465 E11
I466 E10
I467 E11
I468 E11
I469 E12
I470 E10
I471 D12
I472 C14
I815 E9
I816 E9
I817 C11
I820 F9
I827 E10
I413 C9
I419 D2
I424 D8
I442 C6
AUDIO-STANDBY
I444 C7
I445 C7
I455 D6
I456 E7
I464 D10
F424 E8
F427 F3
F428 F3
I410 C3
I810 B11
I824 E12
I825 E12
I826 E12
I412 B6
F410 B2
I415 C7
I416 C6
F413 C2
F414 C2
F415 C2
TO 1306
(EUR+AP CHINA)
F416 C2
F417 C3
F418 C2
F419 C2
I461 B13
I462 C12
I463 D5
F423 C14
9003 C6
F425 E8
F426 B11
9007 C5
9008 C4
9009 F3
9011 B7
9806 E10
9808 C12
9810 D10
I411 C5
9814 C12
6155 C12
F411 B2
F412 C2
6158 C14
6159 C14
6460 D8
95-264Vac
TO 1307
TO 1305
6461 D8
6506 E6
6807 C11
6808 E9
F420 B14
F421 B13
F422 C13
9001 B4
3451 B7
9005 B7
9006 B5
3803 E11
3804 E10
3805 E12
34
T1AE 250V
3806 E10
3807 E9
3810 B10
5400 C4
5401 C5
9811 D12
9812 E12
9813 C12
6154 C13
2809 E12
6156 B13
6157 B13
2816 D12
2817 C11
3400 C3
G
1000 D2
AUDIO-STANDBY
FROM
3401 C2
3402 D2
3403 D2
3404 D6
6809 D9
7805 D10
7806 E12
3450 B7
1B06 E8
3800 E10
3802 E11
2403 C4
2404 C5
2405 D4
T3.15AH 250V
MAINS FILTER
2407 C5
2408 C7
2409 C3
2410 C5
2411 D3
2412 D2
2503 E7
2802 E10
5402 C6
5403 B6
5804 E12
2808 E11
10
2810 E12
2815 C12
13 14
A
MAINS INPUT
1001 D4
1011 E5
1305 F8
1306 F2
1307 B14
1308 C1
1400 C2
3405 D5
3406 B14
3407 C14
1450 C8
10
2400 C3
2401 C5
13 14
12
2406 C6
5
2803 C11
2804 C11
2806 F11
9
G
11 12
C
D
678912345
1401 F3
1402 D4
1403 D4
11 12
T4AH 250V(AP+US)
TO
B
C
D
E
F
678
AUDIO-STANDBY
A
B
E
F
I469
9812
1N5062
6809
2802
100p
56n
2803
14
23
F417
DMF3547HB60
5401
2809
100n
I467
F415
3450
1R0
1305
B3B-EH-A
1
2
3
3807
22K
56n
2804
I456
I410
F416
I466
2503
10u
1R0
3451
9011
HOT_GNDA
58
1
3406
100R
AVS1ACP08
7805
76
23
4
F419
1000
GND screw
1
BYG10
6155
I811
F421
F414
G5PA-1-5VDC
1450
I810
100n
2810
2407
1n0
470R
3806
I820
470n
2400
470n
2401
I816
9808
BYG10
6154
3810
12K
6159
BYG10
9814
I824
470n
2410
4M7
3401
100u
5804
3
I827
I424
B3B-EH-A
1B06
1
2
9005
I461
I817
1
2
I419
B2P-VA-BF-BK
1308
4M7
3402
3405
220R
I444
9806
3805
HOT_GNDA
4R7
BAS316
6461
470n
2409
3104 313 6065.1
I445
1
2
F424
1306
B2P-VA-BF-BK
GNDHOT
I462
220R
3404
BYG10
6156
F426
4M7
3403
47p
2404
3804
20K
I470
1011
HEATSINK
F425
F411
I463
I455
3407
BYG10
6158
100R
HOT_GNDA
9001
1
1N5062
6808
1001
GND screw
I442
25V_HOT_A
HOT_GNDA
400V_HOT_A
220p
2411
220p
2412
47u 50V
I825
2806
47p
2406
I812
2405
220p
5400
DMF2405H60
1
4
2
3
3400
9813
2408
470n
I826
HOT_GNDA HOT_GNDB
HOT_P+
9811
I471
9003
F427
F412
I814
I465
GNDHOT
I468
I413
47p
2403
F420
10n
2817
9810
330u
2815
DF06M
6506
1402
500V
400V_HOT_B
F413
F422
1M0
1403
500V
47n
3800
I411
2808
1
2
4
3
5403
DTH40203H65
2816
330u
9006
90079008
3802
I472
91K
BYG10
6157
1
2
3
4
F418
1307
B4P-VH
1401
PTF/65
I415
I416
GBJ6J
6807
I815
7806
AVS10CB
I813
I464
F423
PTF/65
1400
23
HOT_P-
14
9009
DMF3547HB60
5402
I412
3803
390R
BAS316
6460
F428
F410
MAINS_L
MAINS_N
A1 A1
F_15710_009.eps
130905

Table of Contents

Related product manuals