EasyManua.ls Logo

Philips JL2.1E - Page 58

Philips JL2.1E
254 pages
Print Icon
To Next Page IconTo Next Page
To Next Page IconTo Next Page
To Previous Page IconTo Previous Page
To Previous Page IconTo Previous Page
Loading...
58JL2.1E AA 7.
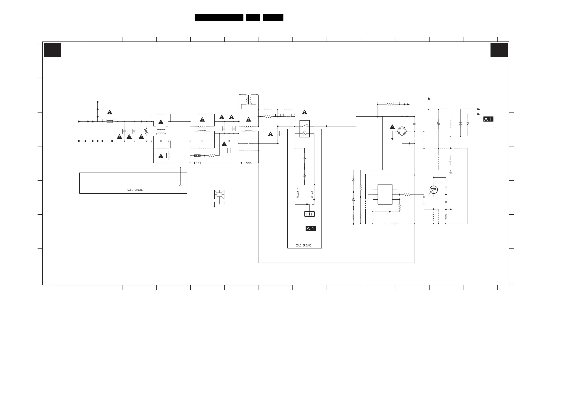
Circuit Diagrams and PWB Layouts
LCD Supply (42” - v2): MF + Standby Part B
MODE
VM
OSIN
VSS
OSOUT
VG
NC
VDD
V
IH17 C11
IH20 F9
IH24 E12
IH25 E12
IH26 E12
IH13 C10
ID62 D12
ID63 D5
ID64 D10
ID66 E10
ID67 E11
ID68 E11
ID69 E12
ID70 E10
IH10 C11
TO
IH12 C11
IH16 E9
IH11 C11
ID12 C7
IH15 E9
ID15 C7
ID16 C6
ID24 D8
ID42 C7
ID44 C7
ID45 C7
T5AH 250V(AP+US)
TO
IH14 E9
ID55 D6
ID61 D12
FD15 C1
FD16 C2
FD17 C2
ID65 E11
FD19 C2
FD24 E8
FD25 E8
FD26 B11
ID10 C3
ID11 C6
9H10 D10
9H11 D12
9H12 F12
ID13 C8
9H14 C12
9U01 C4
9U03 D6
9U05 B7
9U06 C5
9U07 D5
10 11 12 13
123
T3.15AH 250V
FD12 C1
FD13 C2
FD14 C2
3H07 F9
3H10 B10
5D00 C4
FD18 C2
5D02 C6
5D03 B6
5H04 F12
6A54 C13
6A55 C12
6D60 D8
1D50 C8
1U01 E4
1U11 E5
2D00 C3
2D01 C5
2D03 C4
2D04 C5
MAINS FILTER
7H06 E12
9H06 E10
9H08 D12
2H16 D12
2H17 C11
3D00 C3
9H13 D12
3D05 D5
3D50 C7
3D51 C7
3H00 E9
3H02 E11
3H03 E11
945678
4
FD10 B2
FD11 B2
3H04 F9
3H05 F12
D
E
F
5D01 C5
G
1C05 E8
1D00 C2
1D02 D5
G
A
B
C
D
E
F
1D03 D5
2
2D05 D4
6H09 D9
7H05 E10
2H09 E12
2H10 E12
2H15 C12
1
3D04 D6
MAINS INPUT
(EUR+AP CHINA)
95-264Vac
9 10111213
A
B
C
3
2D06 C6
2D07 D6
2D08 C7
2D09 C3
2D10 C6
2H02 F10
6D61 D8
6H07 C11
6H08 E9
2H06 F10
2H08 E11
2H03 C11
2H04 C11
5678
9U08 D4
9U10 B7
ID11
HOT_GNDB
1n0
2D07
1U01
GND screw
1
BYG10
6A55
1
2
3
ID55
58
1
B3B-EH-A
1C05
7H05
AVS1ACP08
76
23
4
5D01
DMF3547HB60
14
23
1R0
3D50
ID64
2H09
ID66
100n
FD10
FD15
IH25
FD26
6H08
1N5062
6H09
1N5062
GBJ6J
2H17
10n
6H07
BAS316
2H10
100n
6D61
IH10 IH12
AVS10CB
7H06
470n
2D08
IH16
IH14
400V_HOT_B
220R
3D05
2D06
47p
500V
1D02
FD17
FD19
9U08
ID24
9U01
ID13
FD14
FD11
FD13
56n
FD12
2H04
HEATSINK
1U11
330u
2H16
50V47u
2H06
390R
3H03
2H15
330u
IH24
ID61
IH11
1
4
23
9H08
5D00
DMF2405H60
47p
2D03
9H06
9H10
91K
3H02
6A54
BYG10
18K
3H04
9U03
ID45
ID65
ID42
ID70
FD24
FD18
FD25
47n
2H08
4
23
2D05
220p
5D02
DMF3547HB60
1
1D50
G5PA-1-5VDC
9H11
9H14
IH15
ID67
2D01
470n
2D04
47p
IH20
ID69
500V
1D03
HOT_GNDB
9H13
HOT_P+
HOT_P-
HOT_GNDB
5D03
DTH40203H65
1
2
4
3
HOT_GNDB
IH26
2D09
470n
2D10
470n
6D60
BAS316
ID68
2H03
56n
22K
3H07
25V_HOT_B
12K
3H10
9H12
ID44
9U07
3H05
4R7
9U06
9U05
2D00
470n
IH17
IH13
5H04
100u
1M0
3H00
100p
2H02
ID16
3D04
220R
FD16
ID63
ID62
3D00
1D00
PTF/65
ID15
ID12
9U10
ID10
3D51
MAINS_N
MAINS_L
1R0
MAINS FILTER + STANDBY PART B
3104 313 6065.1
A3 A3
F_15710_011.eps
130905

Table of Contents

Related product manuals