EasyManua.ls Logo

Philips JL2.1E - Page 66

Philips JL2.1E
254 pages
Print Icon
To Next Page IconTo Next Page
To Next Page IconTo Next Page
To Previous Page IconTo Previous Page
To Previous Page IconTo Previous Page
Loading...
66JL2.1E AA 7.
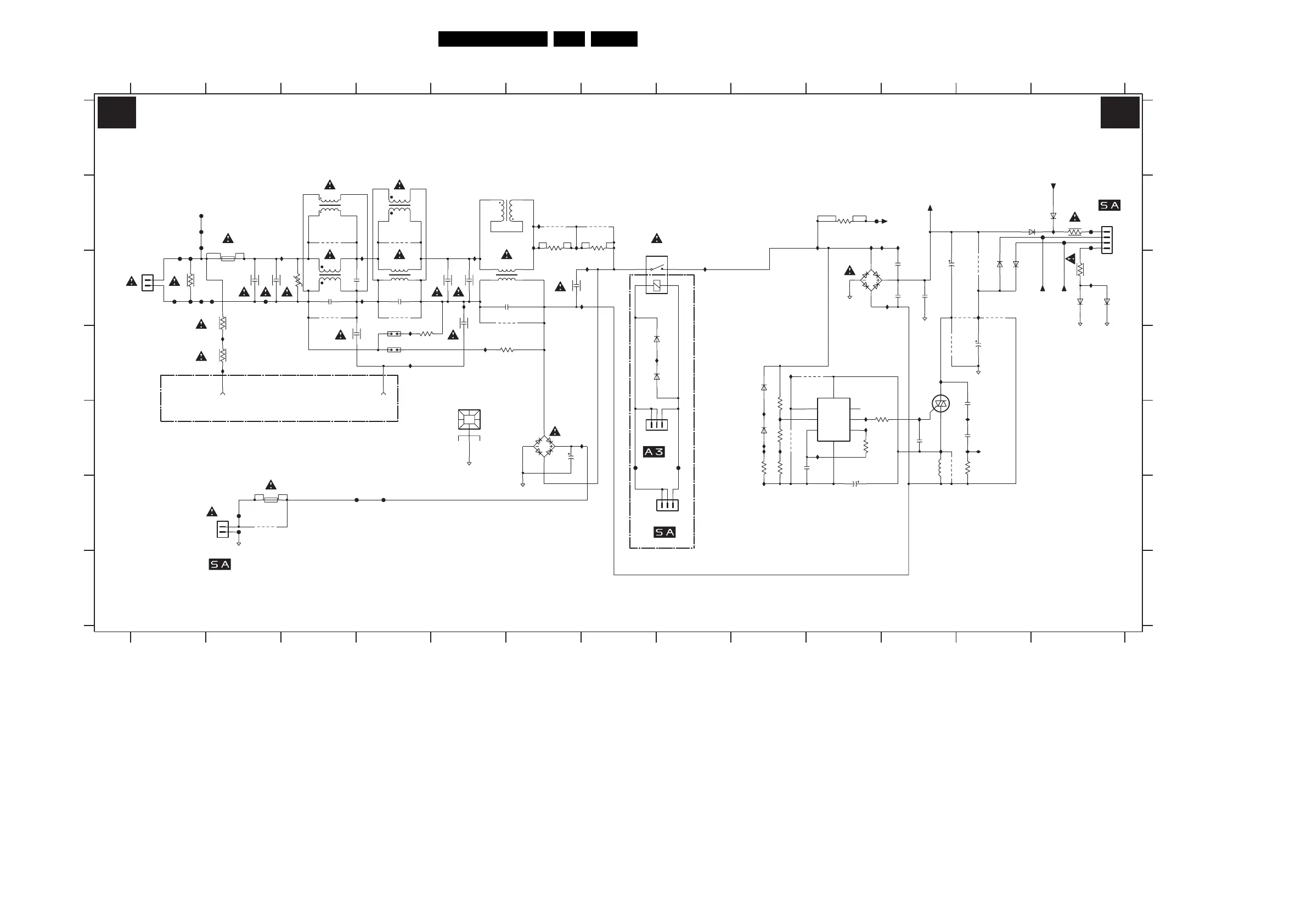
Circuit Diagrams and PWB Layouts
LCD Supply (42” - v3): MF + Standby Part A
V
MODE
VM
OSIN
VSS
OSOUT
VG
NC
VDD
12 13
12345678910
D
E
F
I424 D7
F412 B1
F411 B2
I419 D2
F410 B1
T3.15AH 250V
I473 D2
I474 C4
COLD
F425 E7
F426 B10
F427 F2
F428 F2
F429 F4
F430 F4
I410 C3
I411 C5
I412 B6
I413 C8
11 12 13
3451 B7
3800 E9
10 11
1011 E5
A
TO
1305 F7
1307 B13
1306 F2
C
I825 E12
I461 B13
I462 C12
I463 D4
I464 D9
I465 E10
I466 E9
I467 E11
F421 B13
9011 B7
9806 E9
9808 C12
9810 D10
9811 D11
9812 E11
I471 D11
I475 C4
I472 C13
I415 C7
TO 1306
RELAY -
I416 C5
I470 E10
T1AE 250V
3450 B6
9009 F2
2809 E12
2810 E12
2815 C11
2816 D12
2817 C11
3400 C3
3401 C1
3402 C2
COLD GROUND
AUDIO-STANDBY
A
G
B
I826 E12
I824 E12
(EUR+AP CHINA)
I827 E9
I820 F9
I814 E9
I442 C6
TO 1305
AUDIO-STANDBY
TO 1307
I456 E7
I460 D4
F419 C2
F420 B13
9813 C12
9814 C12
I469 E11
I810 B10
I811 B11
I445 C7
I455 D5
I812 B11
GROUND
F
G
1000 D2
1001 D4
12345678
6461 D7
6506 E6
6807 C10
6808 E9
6809 D9
7805 D10
7806 E11
I468 E10
9006 B4
9007 C4
F423 C13
F424 E8
3802 E10
5400 C3
5401 C4
5402 C6
5403 B6
5404 B4
5405 B3
5804 E11
6154 C12
6155 C12
6156 B13
6157 B13
6158 C13
2409 C2
2410 C5
2503 E6
2802 E9
2803 C11
2804 C11
6159 C13
6460 D7
I815 E9
I444 C6
MAINS INPUT
1308 C1
1400 C2
1401 F2
1402 D4
1403 D4
B
C
D
E
9
2806 F10
2808 E11
AUDIO-STANDBY
T4AH 250V(AP+US)
95-264Vac
F413 B1
F414 B2
MAINS FILTER
3804 E9
3805 E12
3806 E9
3807 E9
3810 B10
9001 B3
9003 C6
9005 B6
F422 B13
I817 C11
F415 C1
F416 C1
F417 C2
F418 C1
RELAY +
9008 C3
3803 E11
1450 C8
1B06 E7
2400 C2
2401 C5
2402 C3
2403 C3
2404 C4
2405 D3
2406 C6
2407 C5
2408 C6
3403 D2
3404 D6
3405 D4
3406 B13
3407 C13
I813 C10
I816 E9
HOT_GNDA
I442
F422
F410
I465
F412
I468
1000
GND screw
1
GNDHOT
BYG10
6155
F421
F414
I811
G5PA-1-5VDC
1450
I810
I460
2408
470n
9813
HOT_P+
I826
I445
F424
1306
B2P-VA-BF-BK
1
2
I413
I462
4
1
3
2
47p
2403
5400
DMF28
I474
I475
BYG10
6158
F415
470n
2401
9812
4M7
3403
I469
470n
2400
3804
20K
1011
HEATSINK
I470
F411
F425
14
23
I820
DMF3547HB60
5402
2405
220p
3803
390R
F428
BAS316
6460
9006
HOT_GNDA
58
1
3406
100R
AVS1ACP08
7805
76
23
4
F419
25V_HOT_A
2816
330u
I455
3400
9808
3810
12K
6159
BYG10
I824
9814
470n
2410
6807
I415
9009
GBJ6J
I412
4M7
3402
3405
220R
100u
5804
4M7
3401
I827
I424
1
4
2
3
DMF2405H60
5405
6506
F413
DF06M
9806
3800
1M0
2808
47n
100n
2810
2407
1n0
4
1
3
2
22n
2402
5404
DMF28
BYG10
6156
F426
BYG10
6157
47p
2404
F418
1
2
3
4
1307
B4P-VH
3407
1401
PTF/65
100R
9810
10n
2817
GND screw
1
400V_HOT_A
1001
6154
I816
BYG10
1N5062
6809
2802
100p
14
2
3
56n
2803
F417
DMF3547HB60
5401
100n
2809
I463
I467
9001
470R
3806
330u
2815
90079008
3802
HOT_GNDB
I472
91K
HOT_GNDA
1R0
3451
1N5062
6808
2806
47u 50V
1305
B3B-EH-A
1
2
3
I825
22K
1
2
3
3807
9005
B3B-EH-A
1B06
3805
4R7
I444
I461
I817
I419
1403
500V
I416
I815
3450
1R0
7806
AVS10CB
I464
F423
PTF/65
1400
HOT_P-
HOT_GNDA
9811
1402
500V
I471
I411
9011
1
2
4
3
400V_HOT_B
5403
DTH40203H65
56n
2804
I410
I456
I466
F416
1308
1
2
GNDHOT
F420
B2P-VA-BF-BK
47p
2406
2503
10u
I812
F430
9003
F429
F427
I814
BAS316
6461
HOT_GNDA
470n
2409
I813
220R
3404
MAINS_N
I473
MAINS_L
MAINS FILTER + STANDBY PART A
3104 313 6065.3
A1 A1
F_15710_015.eps
130905

Table of Contents

Related product manuals