EasyManua.ls Logo

Philips JL2.1E - Page 82

Philips JL2.1E
254 pages
Print Icon
To Next Page IconTo Next Page
To Next Page IconTo Next Page
To Previous Page IconTo Previous Page
To Previous Page IconTo Previous Page
Loading...
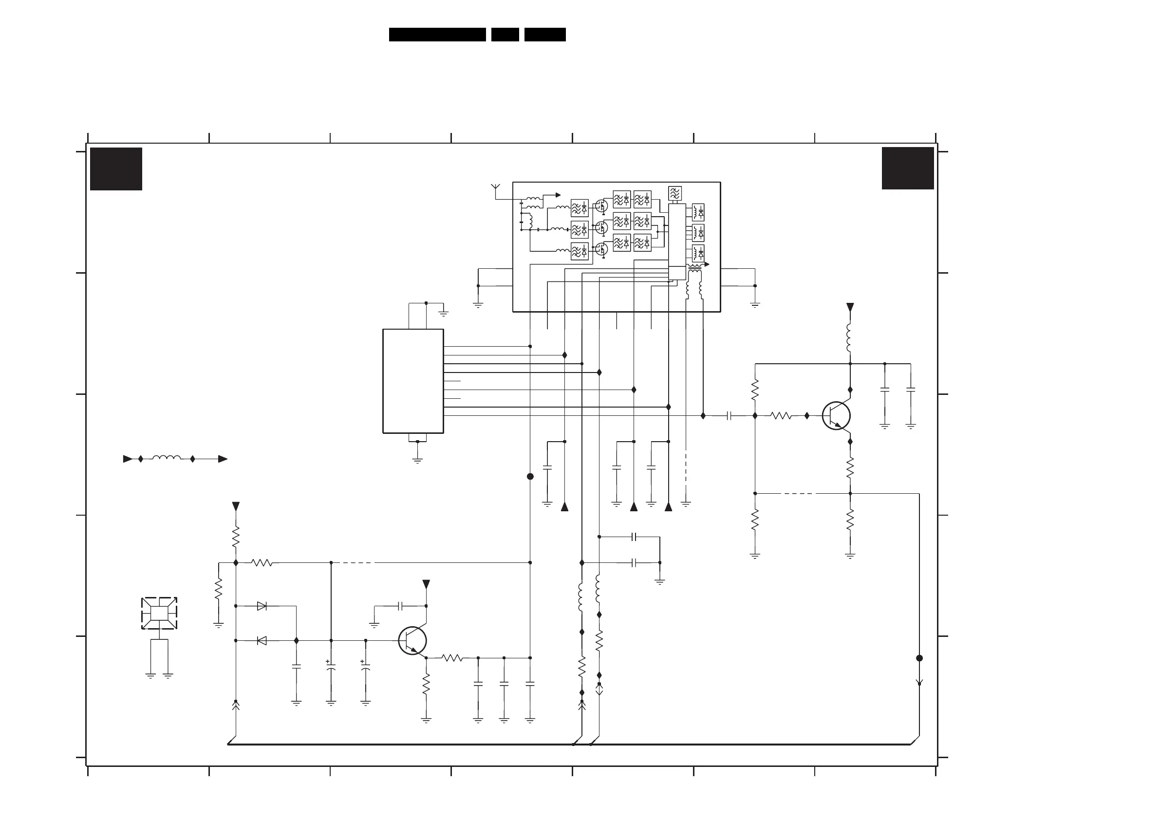
82JL2.1E AA 7.
Circuit Diagrams and PWB Layouts
SSB: Tuner: Sub
M
L
L
H
M
H
PLL
1W02 A4
1W03 B3
2W03 E2
2W06 C4
2W07 C5
2W08 C5
2W14 E2
2W15 D5
2W16 D5
2W17 C6
2W18 B7
2W19 B7
TUNER : SUB
1234567
1234567
A
B
C
D
E
2W21 E4
2W22 E4
2W23 E3
2W24 D3
3W03 E5
3W05 E5
3W13 D2
3W14 B6
3W15 D6
3W16 D7
3W17 C6
3W18 C7
3W20 D2
2W20 E4
5W05 D5
5W06 B7
6T05 D2
6W04 D2
7W01 C7
7W10 D3
9W01 C6
9W10 C5
9W11 D3
E
A
B
C
D
IW12 B5
3W21 D2
3W22 E4
3W23 E3
5W03 C1
5W04 D5
9
TU2
IW13 C5
IW14 C1
IW15 C1
IW16 D4
IW17 D5
IW18 D4
IW19 E5
IW20 E4
IW21 B7
IW22 C6
IW23 C6
IW24 C6
IW25 C7
IW26 D2
AW02 E7
FW03 C4
IW04 D2
IW10 B4
IW11 B5
6
MB1
MB2
7
12
13 14
15
8
NC
4
SCL
5
SDA
1W03
TEQ-716A
TUNER
1
AGC
3
AS
IFOUT
11
47p
2W16
*
5W04
220R
2W03
100n
IW15
7W01
BFS20
5W06
30R
3W16
270R
3W14
2K2
+5VTUN
+5VTUNSUB
100n
2W06
IW10
BAS316
6W04
RES
2K2
3W23
+5VTUNSUB
BC847BW
7W10
IW24
IW25
33R
3W18
33R
3W17
IW04
IW17
2K7
3W15
+5VTUNSUB
10n
2W17
IW20
AW02
IW18
2W07
47n
FW03
+5VTUNSUB
+5VTUN
EMC HOLE
1001
*
2W15
47p
2W08
100n
2W18
10n
22K
3W22
9W11
100n
2W24
100n
2W21
2W20
100n
33K
3W20
9W10
IW23
9W01
RES
100u
2W14
BAS316
6T05
RES
+VTUN2
+5VTUNSUB
IW21
IW14
IW26
IW22
IW11
IW16
IW12
IW13
220R
5W05
RES
100K
3W21
*
22K
3W13
3W03
100R
IW19
16V47u
2W23
2W19
100n
3W05
100R
SCLSCL
4
SDASDA
5
TUTU
2
VSVS
7
VSTVST
9
ASAS
3
IF1
IF1
11
10
IF2|NC2
12
MT1
13
MT2
14
MT3
MT4
15
6
NC1
1W02
UV1318S
ADCADC
8
AGCAGC
1
30R
5W03
*
2W22
1u0
IF-TER1
S-SDA-PIP
AGC1
RES
S-SCL-PIP
B3
B3
8204 000 8446.4
F_15710_028.eps
130905

Table of Contents

Related product manuals