EasyManua.ls Logo

Philips Q552.2E - Page 107

Philips Q552.2E
204 pages
Print Icon
To Next Page IconTo Next Page
To Next Page IconTo Next Page
To Previous Page IconTo Previous Page
To Previous Page IconTo Previous Page
Loading...
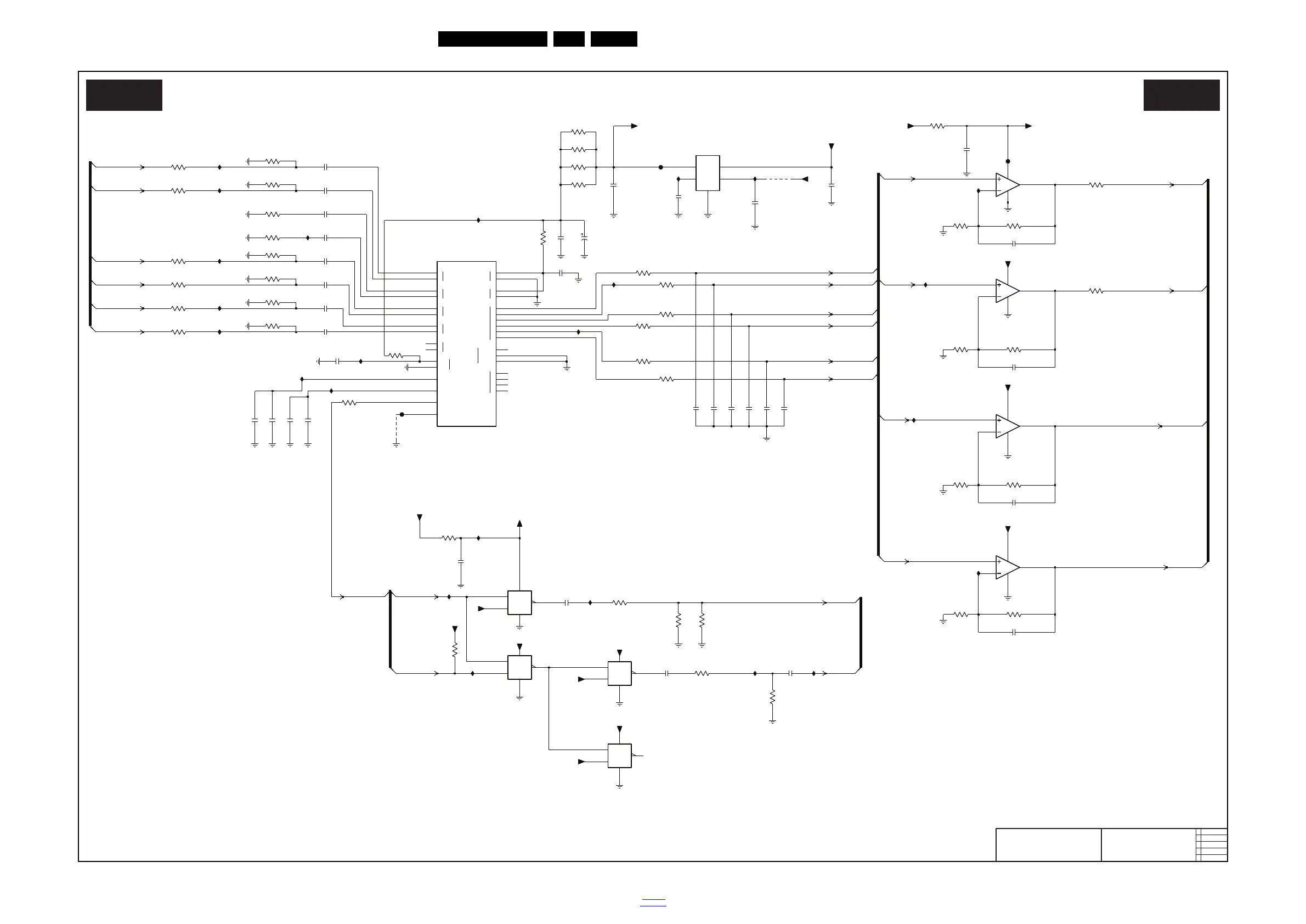
Circuit Diagrams and PWB Layouts
EN 107Q552.2E LA 10.
2011-Jun-01
back to
div. table
Audio
19100_015_110209.eps
110211
PNX85500: Audio
B02D B02D
2010-12-10
4
3139 123 6495
SPB SSB TV550
2K11 4DDR EU
AIN1
L
R
AIN2
L
R
AIN3
L
R
AIN4
L
R
AIN5
VR_AADC
ADAC
ADACL
P
N
ADACR
I2S_OUT
I2S_OUT_SD
SPDIF_OUT
POS
NEG
VREF_AADC
VCOM_AADC
SPDIF_IN1
4
3
2
1
2
N
P
1
3
4
5
6
WS
SCK
OSCLK
L
R
OUT IN
PBHNI
COM
&
&
&
&
AD2
AE5
AF5
AC8
AD8
AB8
AB9
AF9
AD9
AC9
AF8
AE8 AD4
AD1
AE1
AF2
AE3
AF3
AE6
AF6
AB7
AC7
AB6
AC6
AE10
AF10
AD10
AC10
AE9
PNX85500
7S00-2
AUDIO
AD7
AE7
AF7
AD6
IS1L
IS0R
1 8
3
6
3S13-1
22K
10K
3S17-3
1u0
2S33
FS03
IS06
IS02
3S53-3
100R
100R
3S53-2
+2V5-AUDIO
100R
3S53-1
IS1M
9S06
RES
3S51
4R7
IS44
3S6M
180R
3S19
10K
68R
3S25
100R
3S10
1u0
IS1A
2S2L
IS19
2S3H
10u
1
8
3S16-1
10K
1u0
2S2Y
2S36
1u0
2S3B
1n0
2S3A
1n0
100n
2S2T
IS1J
1 8
IS1H
10K
3S17-1
1u0
RES
4S14
2S34
3S39
100R
100R
3S38
IS1E
IS1G
IS1D
+3V3-ARC
+3V3-ARC
+3V3-ARC
IS1S
+3V3-ARC
2S30
1u0
2
7
2
7
22K
3S13-2
10K
3S16-2
2S2Z
1u0
100n
2S3K
47p
2S2J
2S2K
47p
45
10K
3S36-4
3S53-4
100R
IS1Q
IS1P
22K
3S32
22K
3S6L
2S41
100u 4V
5
6
7
4
11
1
4
11
LM324
7S05-2
LM324
7S05-1
3
2
10
9
8
4
11
12
13
14
4
11
LM324
7S05-3
LM324
7S05-4
1u0
2S42
3S16-4
4
5
10K
2S2V
1u0
IS13
3S3U
33R
3S3H
33R
3S3G-4
33R
45
33R
27
RES
+3V3
3S3G-2
5
2S2S
10u
7S08
4
2
1
3
FS08
LD3985M25
2S2R
10u
DBS8
+2V5
4R7
3S0Z
+24V-AUDIO-VDD
27
IS07
3 6
3S18-2
220R
220R
3S18-3
3S18-1
220R
1 8
3 6
+3V3
+3V3
3S36-3
10K
47p
2S2H
1 8
27
3S36-1
10K
10K
3S36-2
2S2G
47p
3S11
+3V3
1R0
100n
2S3Q
+3V3 100n
2S3M
2S3G
100n
22K
3S12-2
2
7
3S16-3
10K
3
6
1u0
2S2W
1
8
3S12-1
22K
1n0
2S3D
1n0
2S3C
3S17-4
4
5
2S32
10K
4
5
1u0
22K
3S13-4
3S17-2
10K
2
7
1u0
3
6
2S31
3 6
3S13-3
22K
8
3S3G-3
33R
3S3G-1
33R
1
IS12
1n0
2S39
+24V-AUDIO-POWER
1n0
2S38
IS1K
10u
2S3F
56R
100n
2S3E
3S3F
+24V-AUDIO-VDD
+24V-AUDIO-VDD
+24V-AUDIO-VDD
2S3L
100n
IS1N
IS03
IS0V
3S34
10K
3S37
10K
13
7 14
11
+3V3
74LVC00APW
7S09-4
12
7S09-3
74LVC00APW
9
10
7 14
8
4
5
7
14
6
14
3
74LVC00APW
7S09-2
7S09-1
74LVC00APW
1
2
7
2S3J
220n
IS1B
eHDMI+
ADAC(5)
ADAC(6)
SPDIF-OUT-PNX SPDIF-OUT-PNX
SEL-HDMI-ARC
SPDIF-OUT
AUDIO-IN3-R
AUDIO-IN3-L
AUDIO-IN4-R
AUDIO-IN4-L
AUDIO-OUT-R
ADAC(6)
ADAC(4)
ADAC(3)
ADAC(2)
ADAC(1)
AUDIO-IN1-R
AUDIO-IN1-L
ADAC(1)
+AUDIO-L
-AUDIO-R
ADAC(2)
AUDIO-OUT-L
ADAC(5)

Table of Contents

Related product manuals