EasyManua.ls Logo

Philips Q552.2E - E 27221719029 X Ir;Led;Key Board

Philips Q552.2E
204 pages
Print Icon
To Next Page IconTo Next Page
To Next Page IconTo Next Page
To Previous Page IconTo Previous Page
To Previous Page IconTo Previous Page
Loading...
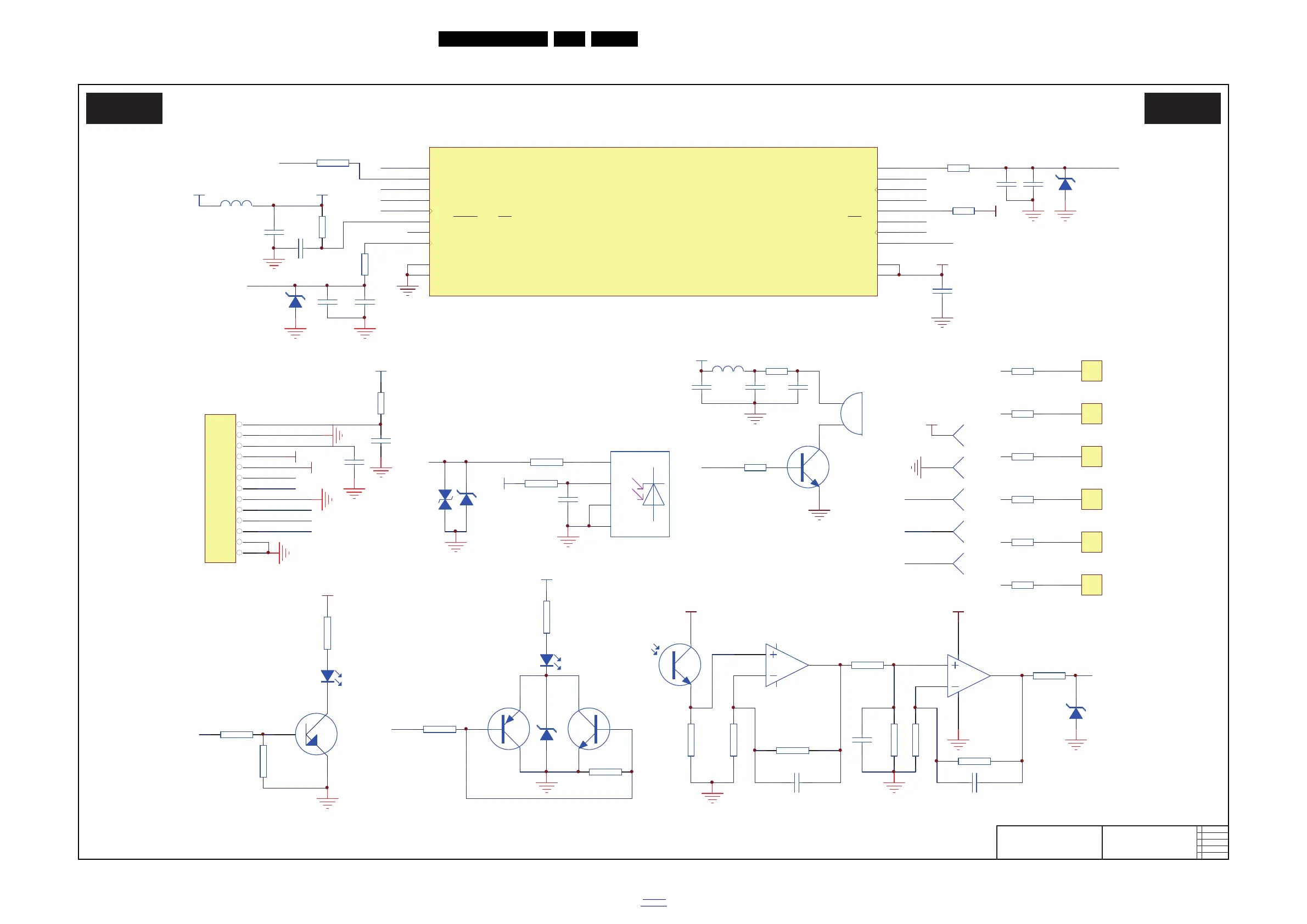
Circuit Diagrams and PWB Layouts
EN 185Q552.2E LA 10.
2011-Jun-01
back to
div. table
10-28 E 27221719029x IR/LED/Key Board
Leading Edge Module
19101_059_110505.eps
110505
Leading Edge Module
E E
2010-08-27
7
2722 171 9029
Leading Edge Module
CPS0
CPS1
CPS2
CPS3
CPS4
CPS5
R3
3.9K
R4
3.9K
R5
3.9K
R6
3.9K
R7
3.9K
R8
3.9K
R14
10kΩ
R15
47Ω/ 15Ω
R18
100R
R17
10Ω
C10
10uF/6.3V
RED
+5V
R19
47kΩ
R25
100kΩ
R21
100 kΩ
R24
18kΩ
G1
TE M T6 2 0 0
ZD 1
3.3V
C12
104
C11 104 C13 104
R22
470 Ω
R26
100R
3
2
1
84
U3A
LM358
5
6
7
U3B
LM358
+5V
R23
15kΩ
R20
22kΩ
D1
GND
1
VD D
2
OUT
3
GND
4
U2
TSOP7 5236
LED2
IR
LIGHT
BUZZER
White LED
Red LED
IR
TV CONNECTOR
+3.3V
+3.3V
CAP
1
J2
1
J3
1
J4
1
J5
1
J6
1
J1
R9
1K
BZ1
BUZZER
Q1
BC847
R11
100R
C6
104
BUZZER
VDD
R10
4.7kΩ / 100 Ω
D2
R12
10kΩ
R13
10kΩ
B
2
C
1
E
3
Q2
BC847
+5V
WHITE
LED1
ZD 4
5.6V
MCLR
VDD
RB5/ AN7/CPS 7/P 1B /TX( 1) /CK(1 )/ SS1( 1)
12
RB4/ AN8/CPS 8/SCL 1/SCK1 /MDCIN2
11
RA2/ AN2 /VREF-/DACOUT/ CPS2/ C12IN2-/C12IN+
1
RA3/ AN3 /CPS3/C12IN3-/C1IN+/Vref+/ C1OUT/ CCP3(2)/SRQ
2
RB0/ SRI/T1G/ CCP1(1)/P1A(1)/ INT/ FLT0
7
RB1/ AN11/CP S11/ RX(1)/DT(1)/SDA1/ SDI 1
8
RB2/ AN10/CP S10/ MDMIN/ TX( 1)/ CK(1)/ RX(1)/DT( 1) /SDO(1)
9
RB3/AN9/CPS9/MDOUT/CCP1(1)/P1A(1)/Vcap
10
RA1/ AN1 /CPS1/C12IN1-
20
RA0/ AN0 /CPS0/C12IN0-
19
RA7/OSC1/CLKIN/P1 C(1)
18
RA6/ OSC2/CL KOUT/ CLKR/P1 D( 1) /SDO1(1)
17
VSS
5
RA5/ MCLR/ VPP / SS1
4
RB6/ AN5/CPS5/T1 OSI/ T1CKI/PGC/ P1C(1)
13
RA4/ AN4 /CPS4/C2OUT/ T0CKI/CCP4(2)/SRNQ
3
RB7/ AN6/CPS 6/T1 OSO/P GD/P 1 D(1) /MDCIN1
14
VD D
15
VSS
6
VD D
16
U1 PIC16F18 27
R2
103
C4
104
L1
100uH
C1
10uF
+3.3V
ICSPDAT
ICSPCLK
BUZZER
VD D
SDA
R29
1K
C2
105
C3
105
C5
104
PWM1
ZD 2
5.6V
R27
1K
VD D
PWM2-SCL
R28
10kΩ
ESD
IN0
IN1
IN2
IN3
IN4
IN5
IN6
IN1
IN2
IN3
IN4
IN5
VD D
ICSPDAT
ICSPCLK
MCLR
C7
105
B
B
C
C
E
E
Q4
BC847
E
E
C
C
B
B
Q3
BC857
KEYBOARD
C8
10uF/6.3V
ZD 3
5.6V
KEYBOARD
T3
T4
T5
T1
T2
LIGHT Sensor
test
touchsence
R16
3.9kΩ
CP S6
IN0
1
2
3
4
5
6
7
8
9
10
11
12
13
JP1
HEADER 1 3
SDA
KEY2 SCL
+5V
+3.3V
IR
LED2
LED1
LIGHT
L2
100uH
C16
105
C17
105
ZD 5
5.6V
KEY2 SCL
R1
1K
R30
1K
C14
101
VD D
C15
101

Table of Contents

Related product manuals