EasyManua.ls Logo

Philips Q552.2E - B08 313912365192

Philips Q552.2E
204 pages
Print Icon
To Next Page IconTo Next Page
To Next Page IconTo Next Page
To Previous Page IconTo Previous Page
To Previous Page IconTo Previous Page
Loading...
EN 176Q552.2E LA 10.
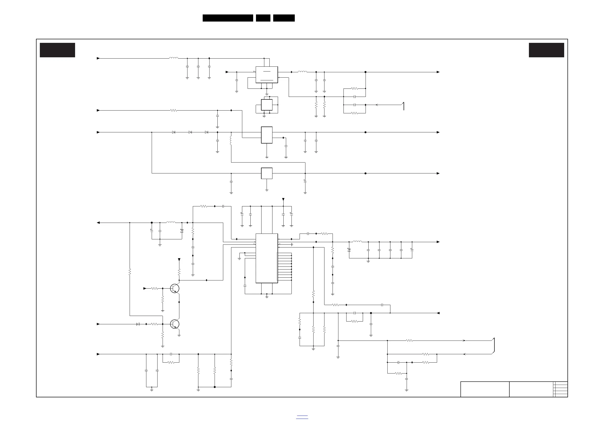
Circuit Diagrams and PWB Layouts
2011-Jun-01
back to
div. table
10-21 B08 313912365192
DVBS supply
19101_049_110504.eps
110504
DVBS supply
B08A B08A
2011-02-01
2
3139 123 6519
SPB SSB TV550
2K11 4DDR EU SD
PVDD1 PVDD2
EN1
SW1
BOOT1
SW2
FB2
EN2
BOOT2
FB1
ILIM2
SEQ
BP
GND GND_HS
VIA2
COM
OUTIN
GND
VIN
HSPA
INH
SYNC
SW
VFB
A
SW
VIA
OUTIN
INH BP
COM
3T06
1K0
3T17
4
100K
7T04-2
5
3
10K
3T07
BC847BS(COL)
+3V3
33u
5T04
100u 25V
RES
2T22
IT32
3T31
10K
RES
3T29
1K0
IT29
IT30
RES
RES
3T28
100K
3T26
10K
3T25
330K
15K
3T24
33K
2T43
100n
RES
3T23
2T42
10n
RES
2T41
1n0
2T40
220p
1u0
2T39
2T24
10u
2T38
4u7
RES
2T37
RES
IT25
4u7
IT24
3T05
IT17
22R
3R3
3T10
FT08
2T27
1n0
FT07
IT23
IT22
IT21
IT19
IT20
3T21
1K0 1%
2T36
4n7
10u
2T35
47n
2T20
47n
2T13
IT13
+5V-DVBS
IT08
13V
6T05
+24V
BZX384-C
2K2
3T14
3T16
47K
5%
3K3
3T15
RES
+24V
6
1
RES2T30
22n
BC847BS(COL)
7T04-1
2
22n
2T28
RES
2T31
22n
RES
10K
3T08
+24V
1n0
2T21
3K3
5%
3T18
17
18
19
20
21
22
23
24
6T04
SS24
4
15
9
1
14
10
213
16
25
26
TPS54283PWP
7T03
312
11
65
87
Φ
10u
2T23
220n
2T16
35V100u
2T14
2T17
100u35V
RES
FT04
4u7
2T29
47K
3T12
5%
RES
18K
3T20
5%
RES
22u
RES
2T33
22u
2T32
5T03
33u
FT05
2T19
22u
16V
2T18
220u
1%
FT00
3K3
3T02
IT18
+5V-DVBS
33K
3T19
RES
1n0
2T25
+3V3-DVBS
3R3
3T04
22R
3T11
2T12
22u 16V
7T02
LD1117DT33
1
3 2
100n
2T11
IT14
IT10
IT11
IT12
IT09
IT27
IT26
IT07
IT16
IT06
IT15
IT04
22u
IT05
+V-LNB
2T01
2T00
22u
3K3
3T13 RES
RES3T09
3K3
5T00
30R
RES
22n
2T34
2T26
1n0
+5V-DVBS
+V-LNB
SS24
6T03
2T15
220n
2T09
10n
100n
2T06
+3V3-DVBS
47K
3T03
30R
5T02
BAS316
6T02 RES6T01
BAS316
RES
+2V5-DVBS
IT03
FT06
3T00 RES
IT01
1%1K0
IT02
+2V5-DVBS
IT00
2T08
2
1
3
5
1u0
7T01
LD3985M25
4
100n
6T00
RES
2T07
+5V-DVBS
+1V-DVBS
BAS316
3T01
22K
RES
RES 1n0
2T03
4n7
2T10 RES
2T05
22u
22u
2T04
2u0
10
11
12
13
14
15
5T01
6
ST1S10PH
7T00-2
49
2
8
7
35
1
7T00-1
ST1S10PH
V0-CTRL
22u
2T02
SENSE+1V0-DVBS
SENSE+1V0-DVBS

Table of Contents

Related product manuals