EasyManua.ls Logo

Philips Q552.2E - Page 177

Philips Q552.2E
204 pages
Print Icon
To Next Page IconTo Next Page
To Next Page IconTo Next Page
To Previous Page IconTo Previous Page
To Previous Page IconTo Previous Page
Loading...
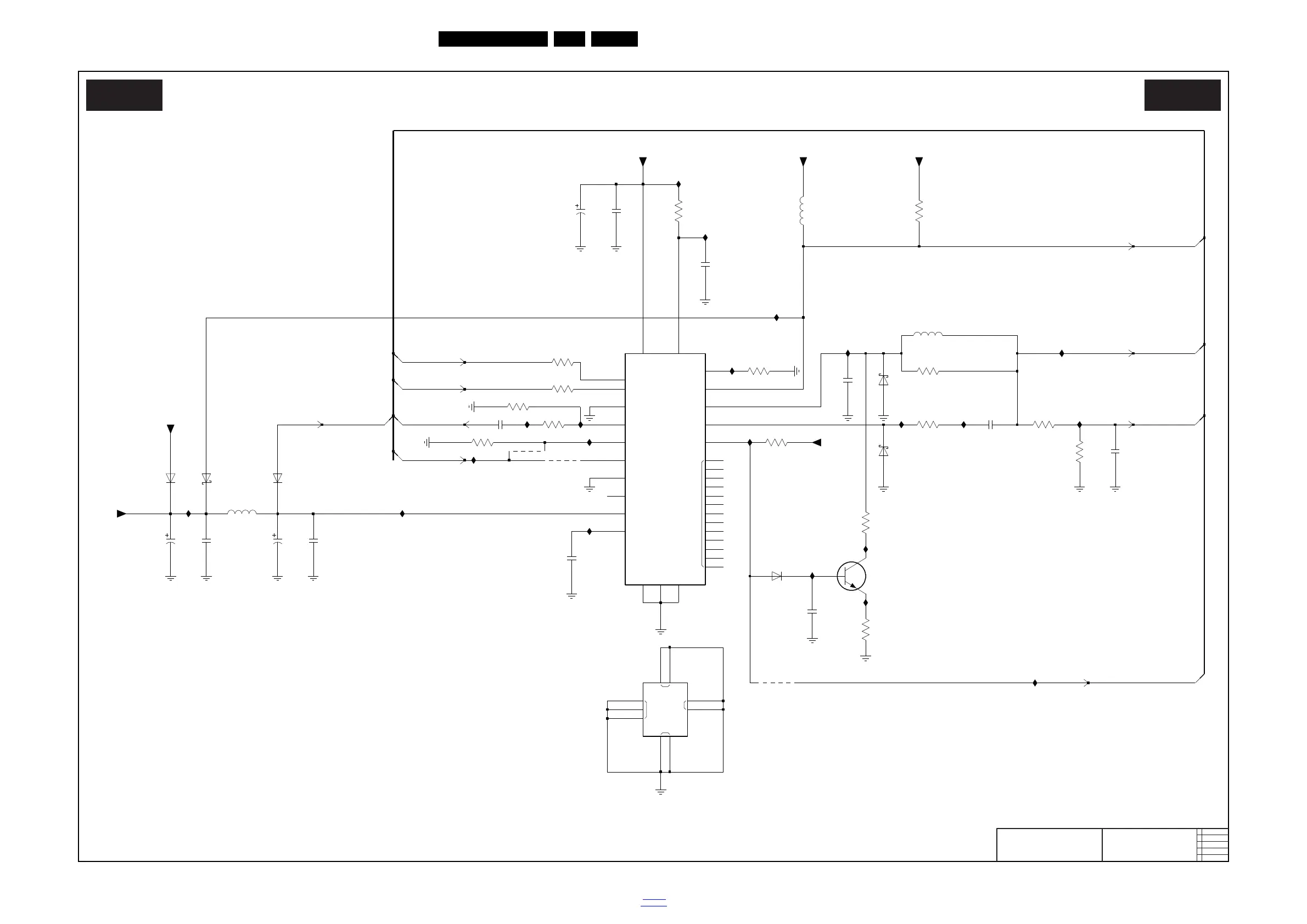
Circuit Diagrams and PWB Layouts
EN 177Q552.2E LA 10.
2011-Jun-01
back to
div. table
DVBS supply
19101_050_110504.eps
110504
DVBS supply
B08B B08B
2011-02-01
2
3139 123 6519
SPB SSB TV550
2K11 4DDR EU SD
Φ
LX
NC
ISEL
VORX
VOTX
DSQOUT
VCC_L
VCC
BYP
SCL
SDA
ADDR
DETIN
DSQIN
EXTM
TTX
VCTRL
VUP
A_GND
P_GND
GND_HS
VIA
VIA
VIA
VIA
+3V3-DVBS
IT67
2T54
10n
RES
3T53
15R
6T55
RS1D
100R
IT28
3T61
3T51
100R
2T59
470n
22R
3T27 RES
RES
150R
3T54
35V100u
2T55
RES
BC817-25W
7T51
1n0
2T61
IT55
RES
2T57
100u
IT52
RES
35V
RES
5T50
22u
IT65
RS1D
6T53
2T52
220n
IT56
IT62
3T58
2K2
22K
RES
3T52
RES6T54
BAS316
IT66
IT51
IT54
220u
5T52
10n
2T62
IT60
RES
IT58
IT57
10u
2T60
22
27
1R0
3T62
23
24
5
9
6
14
19
18
30
21
26
31
32
2
3
7
8
16
17
15
29
1121
13
33
28
4
1
25
7T50-1
LNBH23Q
10
20
STPS2L30A
6T51
+12V
+V-LNB
220n
2T53
IT64
9T51
5T51
+3V3-DVBS
30R
3T22
220R
RES3T55
10K
35V100u
2T50
IT69
RES
IT68
RES
STPS2L30A
6T52
100R
3T50
3T56
10K
2T58
470n
RES9T52
RES
10K
3T60
+12V
IT61
IT63
470n
2T56
2T51
100n
IT59
+12V
35
36
37
38
39
40
41
42
7T50-2
LNBH23Q
34
10K
3T57
IT53
RES
IT50
BAT54 COL
6T50
RES
2K2
3T59
9T50
DISECQ-RX
DISECQ-DET
RES
SCL-SSB
SDA-SSB
DISECQ-DET
F22-DISECQ-TX
LNB-RF1
LNB-RF1
V0-CTRL

Table of Contents

Related product manuals