EasyManua.ls Logo

Philips Q552.2E - E 27221719026 X Ir;Led;Key Board

Philips Q552.2E
204 pages
Print Icon
To Next Page IconTo Next Page
To Next Page IconTo Next Page
To Previous Page IconTo Previous Page
To Previous Page IconTo Previous Page
Loading...
EN 182Q552.2E LA 10.
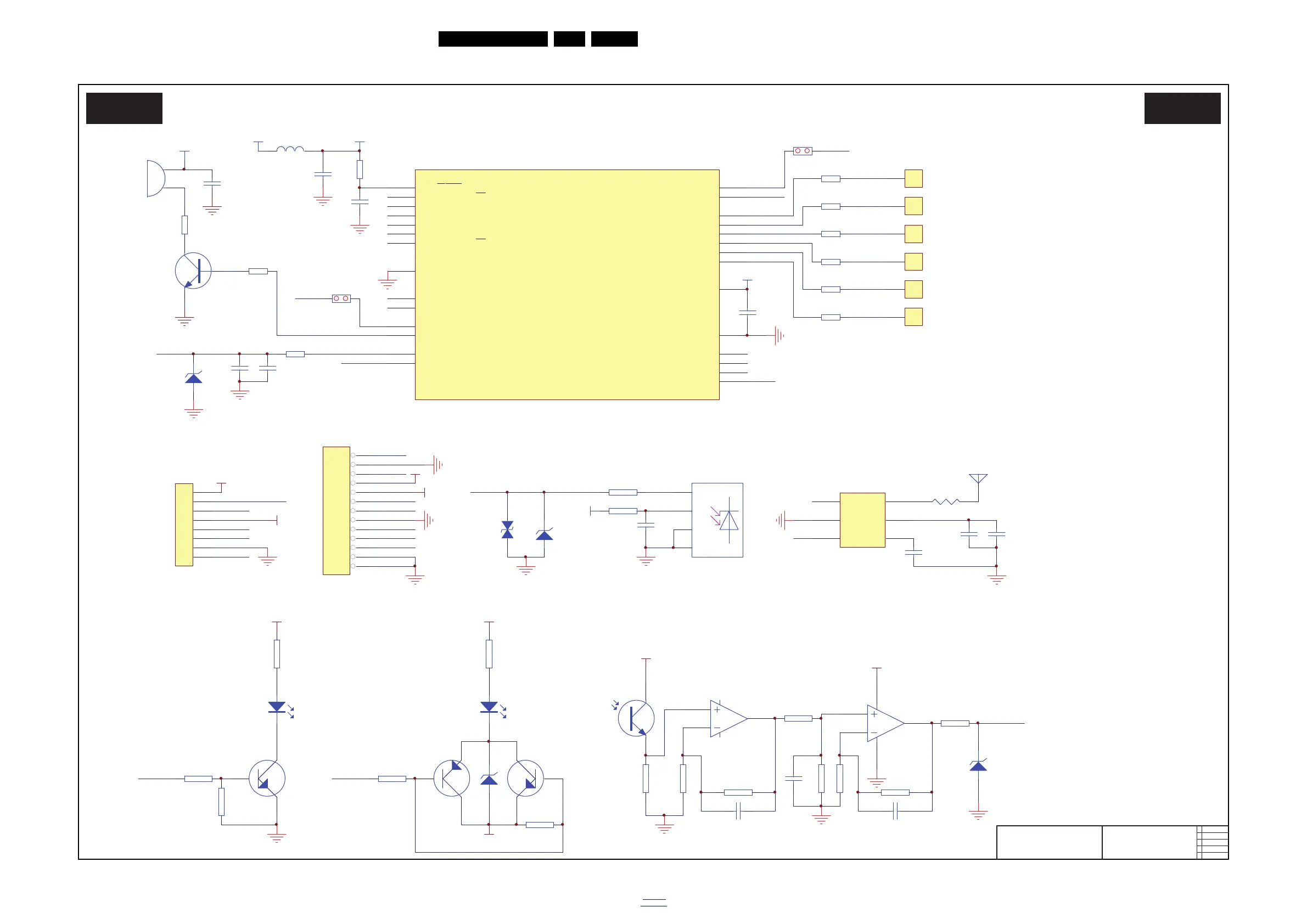
Circuit Diagrams and PWB Layouts
2011-Jun-01
back to
div. table
10-25 E 27221719026x IR/LED/Key Board
Leading Edge Module
19100_815_110217.eps
110217
Leading Edge Module
E E
2010-07-15
8
2010-07-15
9
2722 171 9026
Leading Edge Module
L1
100 uH
C1
4.7uF/16V
+3.3V
VPP/ MCLR/ RE3
1
SEG12 /Vca p( 2)/ SS( 1)/ SRNQ(1 )/ C2OUT(1 )/ C12IN0 -/ AN0 /RA0
2
SEG7/ C12I N1-/ AN1/RA1
3
COM2/DACOUT/ VREF-/C2IN+/AN2/RA2
4
SEG15/COM3/VREF+/C1IN+/AN3/RA3
5
SEG4/ CCP5/ SRQ/T0 CKI/ CP S6/ C1OUT/RA4
6
SEG5/VCAP(2)/SS(1)/SRNQ(1)/CPS7/C2OUT(1)/AN4/RA5
7
VS S
8
SEG2/ CLKIN/ OSC1/ RA7
9
SEG1/VCAP(2)/CLKOUT/OSC2/RA6
10
P2B(1)/T1CKI/T1OSO/RC0
11
P2A(1)/CCP2(1)/T1OSI/RC1
12
SEG3/P1A/CCP1/RC2
13
SEG6/ SCL/ SCK/RC3
14
RC4/ SDI/ SDA
15
RC5/ SDO
16
RC6/ TX/ CK
17
RC7/ RX/DT
18
VSS
19
VD D
20
RB0/ AN12/CP S0/I NT
21
RB1/AN10/CPS1
22
RB2/ AN8/CPS2
23
RB3/AN9/CPS3/CCP2 (1)
24
RB4/AN11/CPS4
25
RB5/AN13/CPS5/T1G
26
RB6/ ICS P CLK
27
RB7/ ICS P DAT
28
U1
PIC16LF1933
VD D
ICSPDAT
ICSPCLK
ANALOG_VOUT
VP P
SCL
R3
100 R
R4
100 R
R5
100 R
R6
100 R
R7
100 R
R8
100 R
SDA
R18
100 R
R17
10Ω
C10
4.7uF/6.3V
+5V
R19
47kΩ
R25
100
R21
100
R24
18kΩ
G1
TE M T6 2 0 0 F X0 1
ZD 5
3.3V
C12
104
C11 104 C13 104
R22
470 Ω
R26
100 R
3
2
1
8
4
U3A
LM358
5
6
7
U3B
LM358
+5V
R23
15kΩ
R20
22kΩ
GND
1
VD D
2
OUT
3
GND
4
U2
TSOP7 5236
IR
LIGHT
MCU
BUZZER
LED2
WHITE LED
RED LED
IR
LIGHT Sensor
CONNECTOR
+3. 3V
CAP TOUCHSENCE
1
1
CH-CPS4
1
HOMECPS3
1
A LCP S2
1
VO L +CPS1
1
VO L -CPS0
1
CPS5 CH+
PWM
R9
1K
A
1
B
2
BZ1
BUZZER
Q1
2SC8050
R11
100 R
C6
104
+3.3V
BUZZER
Proximity Sensor
R27
2K
C8
1u
C9
104
C7
1u
OUT
1
VSS
2
3
VR E G
4
VD D H I
5
CX
6
1
IQS127D
Proximity
VD D H I
VDDHI
Proximity
JP2
R1
1K
C2
105
+5V
1
2
3
4
5
6
7
8
J1
2.0- 8p in
ANALOG_ VOUT
LED1
LED2
IR
LIGHT
C5
104
C3
105
R2
10K
C4
104
VD D
JP1
R10
4.7kΩ / 100Ω
D2
R12
10k Ω
R13
10k Ω
B
2
C
1
E
3
Q2
BC847
+5V
WHITE
LED1
TVS 1
RES
ZD 4
5.6V
ZD 1
5.6V
1
2
3
4
5
6
7
8
9
10
11
12
13
J2
HEADER 1 3
SDA
SCL
+5V
+3. 3V
IR
ANALOG_VOUT
LED2
LED1
LIGHT
+3.3V
CX
ANTENNA
+3.3V
R14
10k Ω
R15
47Ω
VSS
B
2
C
3
E
1
Q3
BC857
RED
R16
10k Ω
D1
B
2
C
1
E
3
Q3*
BC847
ZD 3
5.6V

Table of Contents

Related product manuals