EasyManua.ls Logo

Philips Q552.2E - Page 114

Philips Q552.2E
204 pages
Print Icon
To Next Page IconTo Next Page
To Next Page IconTo Next Page
To Previous Page IconTo Previous Page
To Previous Page IconTo Previous Page
Loading...
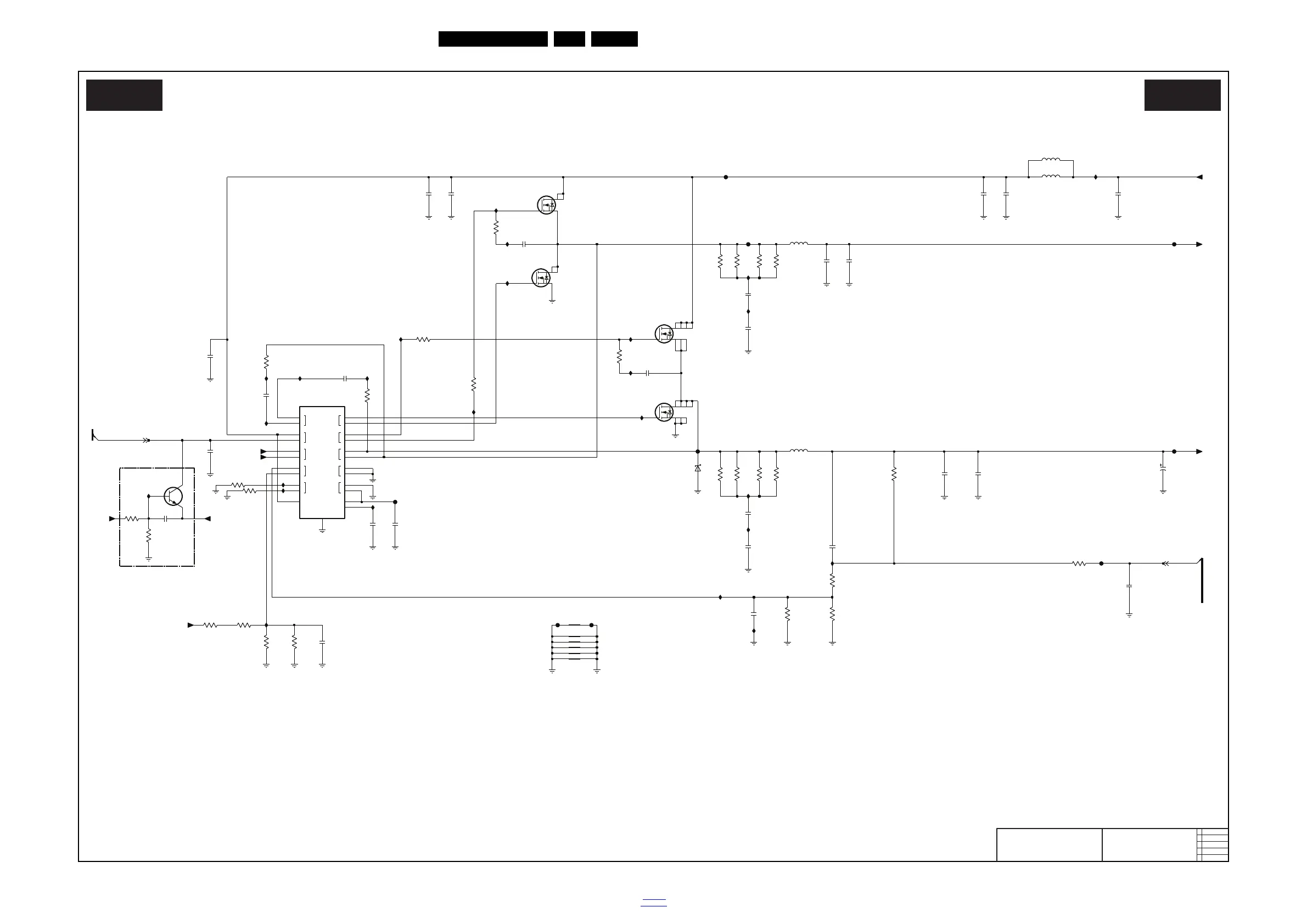
EN 114Q552.2E LA 10.
Circuit Diagrams and PWB Layouts
2011-Jun-01
back to
div. table
DC/DC
19100_022_110210.eps
110211
DC/DC
B03B B03B
2010-12-10
4
3139 123 6495
SPB SSB TV550
2K11 4DDR EU
2
VFB
1
2
TRIP
DRVL
1
2
DRVH
1
2
SW
1
2
PGND
1
2
TEST
1
2
VREG5
V5FILT
1
2
VIN
GND
VBST
1
2
EN
1
2
VO
1
RES
12V/1V1 CONVERSION
12V/1V8 CONVERSION
CU03
47R
3U24-2
IU20
FU06
IU04
+3V3-STANDBY
FU05
IU10
IU11
2U20
1u0
IU14
IU12
3R3
3U05
56
4
3
+12V
123
7U02-2
SI4952DY
SI4778DY
5678
4
7U04
4
123
5U00
3u6
SI4778DY
7U01
5678
CU04
CU05
GND-SIG
FU01
3U03
12K
2U05
1u0
2U04
10u
7 8
2
1
GND-SIG
IU09
SI4952DY
7U02-1
10K
IU03
3U00
1%
+1V8
3U10
3U17
330R
RES
22K
1%
100p
2U07
1K0
3U09
1% 1K0
3U18
5K6
3U19
47u
2U15
5U01
2u0
IU01
IU08
3U08
330R 1%
2U17
1n0
2U12
47u
IU18
10u
2U19
IU19
IU15
RES
3U21
100R 1%
3U20
10R
2U10
1u0
IU05
FU08
FU03
FU09
IU07
CU01
2U09
1n0
CU02
2U11
1n0
100n
BC847BW
1
3
2
2U06
7U00
FU04
3U04
3R3
100n
2U01
3U28
10R
2
11
5
8
20
4
9
19
GND-SIG
6
22
15
24
13
7
17
21
16
18
1
12
23
14
3
10
7U03
TPS53126PW
2U02
100n
3R3
3U11
5U02
30R
RES
IU23
5U03
30R
GND-SIG
IU17
GND-SIG
GND-SIG
3U22
1K0 1%
+1V1
FU02
+1V8
10u
2U00
GND-SIG
CU00
3U27
10R
IU21
RES
2U29
100n
GND-SIG
IU25
IU16
3U14
3R3
IU02
IU24
GND-SIG
3U24-1
47R
1n0
2U18
IU06
2U21
220p
3U24-3
47R
10u
2U23
22u
2U13
RES
GND-SIG
100p
2U08
1 8
47R
3U24-4
27
3U23-1
47R
47R
3U23-2
3U23-3
47R
3 6
3U02
22K
2U24
GND-SIG
10u
2U25
10u
FU00
GND-SIG
2U03
1n0 RES
6U00
STPS2L30A
45
+1V1
47R
3U23-4
2U14
100u 2.0VRES
IU22
22u
2U16
+1V1
GND-SIG
IU13
+1V8
220p
2U22
10K
3U01
ENABLE-1V8
SENSE+1V1

Table of Contents

Related product manuals