EasyManua.ls Logo

Philips Q552.2E - Page 151

Philips Q552.2E
204 pages
Print Icon
To Next Page IconTo Next Page
To Next Page IconTo Next Page
To Previous Page IconTo Previous Page
To Previous Page IconTo Previous Page
Loading...
Circuit Diagrams and PWB Layouts
EN 151Q552.2E LA 10.
2011-Jun-01
back to
div. table
Audio
19101_024_110504.eps
110504
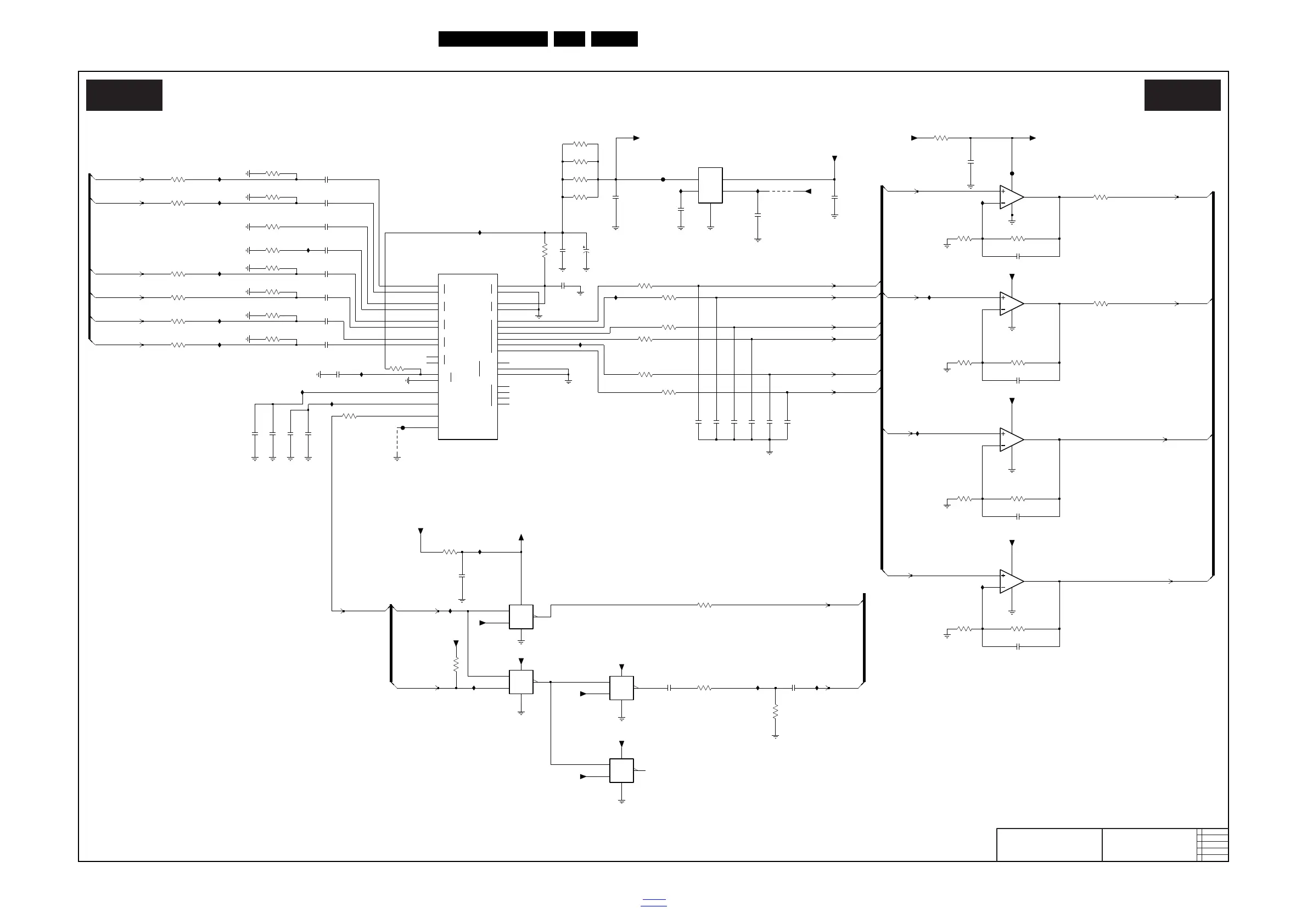
PNX85500: Audio
B02D B02D
2011-02-01
2
3139 123 6519
SPB SSB
TV550 2K11 4DDR EU SD
AIN1
L
R
AIN2
L
R
AIN3
L
R
AIN4
L
R
AIN5
VR_AADC
ADAC
ADACL
P
N
ADACR
I2S_OUT
I2S_OUT_SD
SPDIF_OUT
POS
NEG
VREF_AADC
VCOM_AADC
SPDIF_IN1
4
3
2
1
2
N
P
1
3
4
5
6
WS
SCK
OSCLK
L
R
&
&
&
&
OUT IN
INHBP
COM
IS1J
IS1P
IS44
180R
3S6M
1u0
2S34
IS1S
RES
100R
3S38
AC8
AD8
AB8
AB9
IS03
4DA8EA
AD1
AE1
AF2
AE3
AF3
AD2
AE5
AF5
AB6
AC6
AE10
AF10
AD10
AC10
AE9
AF9
AD9
AC9
AF8
AD7
AE7
AF7
AD6
AE6
AF6
AB7
AC7
AUDIO
7S00-2
PNX85500
IS1E
3S32
22K
3S6L
22K
+3V3-ARC
7S05-2
LM324
5
6
7
4
11
+3V3-ARC
3
2
1
4
11
7S05-1
LM324
3S11
1R0
IS1K
+3V3
2S3M
100n100n
2S3L
3S53-3
100R
100R
3S53-2
IS1H
+3V3
+3V3
14
6
IS13
7S09-2
74LVC00APW
4
5
7
1
2
714
3
74LVC00APW
7S09-1
4S14
100R
3S39
3S10
100R
IS1N
IS0V
IS19
IS1A
10K
3S34
10K
3S37
100n
2S3G
4V100u
2S41
8
4
11
2S3E
100n
7S05-3
LM324
10
9
7S05-4
LM324
12
13
14
4
11
2S3C
1n0
1n0
2S3B
2S42
1u0
100R
3S53-4
33R
3S3U
27
3S6N
47R
33R
3S3G-2
33R
3S3G-3
3 6
9S06
4R7
3S51
RES
10K
IS12
68R
3S19
+24V-AUDIO-POWER
3S25
DBS8
IS1L
IS1D
+3V3-ARC
6
+3V3-ARC
IS0R
3S17-3
10K
3
1u0
100n
2S33
4
5
+3V3
2S3Q
3S17-4
10K
2S32
1u0
IS1M
2
7
IS1Q
2S31
10K
3S17-2
14
11
1u0
7S09-4
74LVC00APW
12
13
7
9
10
714
8
1 8
74LVC00APW
7S09-3
3S17-1
10K
1u0
2S30
220n
2S3J
IS1B
1u0
2S2Z
2S2L
7
1u0
3S12-2
22K
2
10u
2S3H
1
8
22K
3S12-1
2S3F
10u
56R
3S3F
2S3D
1n0
1n0
2S3A
+3V3
RES10u
2S2S
3S53-1
100R
2S2R
+2V5-AUDIO
1 8
10u
33R
3S3G-1
2S39
1n0
2S38
1n0
3S0Z
4R7
+2V5
+24V-AUDIO-VDD
1u0
2S36
+24V-AUDIO-VDD
FS03
1 8
IS02
22K
3S13-1
47p
2S2K
2
7
3S13-2
22K
2S2H
47p
+3V3
47p
2S2G
3
6
22K
3S13-3
3S16-2
10K
2
7
1
8
2S2Y
1u0
10K
3S16-1
3
6
10K
3S16-3
2S2W
1u0
3S16-4
10K
4
5
1u0
2S2V
2S2T
100n
33R
3S3H
3S3G-4
45
3S36-1
18
33R
27
10K
3S36-2
10K
+24V-AUDIO-VDD
+24V-AUDIO-VDD
IS06
IS07
2S2J
47p
10K
45
10K
3S36-3
3 6
3S36-4
5
3S13-4
22K
4
4
2
1
3
5
7S08
LD3985M25
eHDMI+
SPDIF-OPT
FS08
ADAC(5)
ADAC(6)
SPDIF-OUT-PNX SPDIF-OUT-PNX
SEL-HDMI-ARC
AUDIO-IN1-L
AUDIO-IN3-R
AUDIO-IN3-L
AUDIO-IN4-R
AUDIO-IN4-L
AUDIO-OUT-R
ADAC(6)
ADAC(4)
ADAC(3)
ADAC(2)
ADAC(1)
AUDIO-IN1-R
ADAC(1)
+AUDIO-L
-AUDIO-R
ADAC(2)
AUDIO-OUT-L
ADAC(5)

Table of Contents

Related product manuals