EasyManua.ls Logo

Philips Q552.2E - Page 95

Philips Q552.2E
204 pages
Print Icon
To Next Page IconTo Next Page
To Next Page IconTo Next Page
To Previous Page IconTo Previous Page
To Previous Page IconTo Previous Page
Loading...
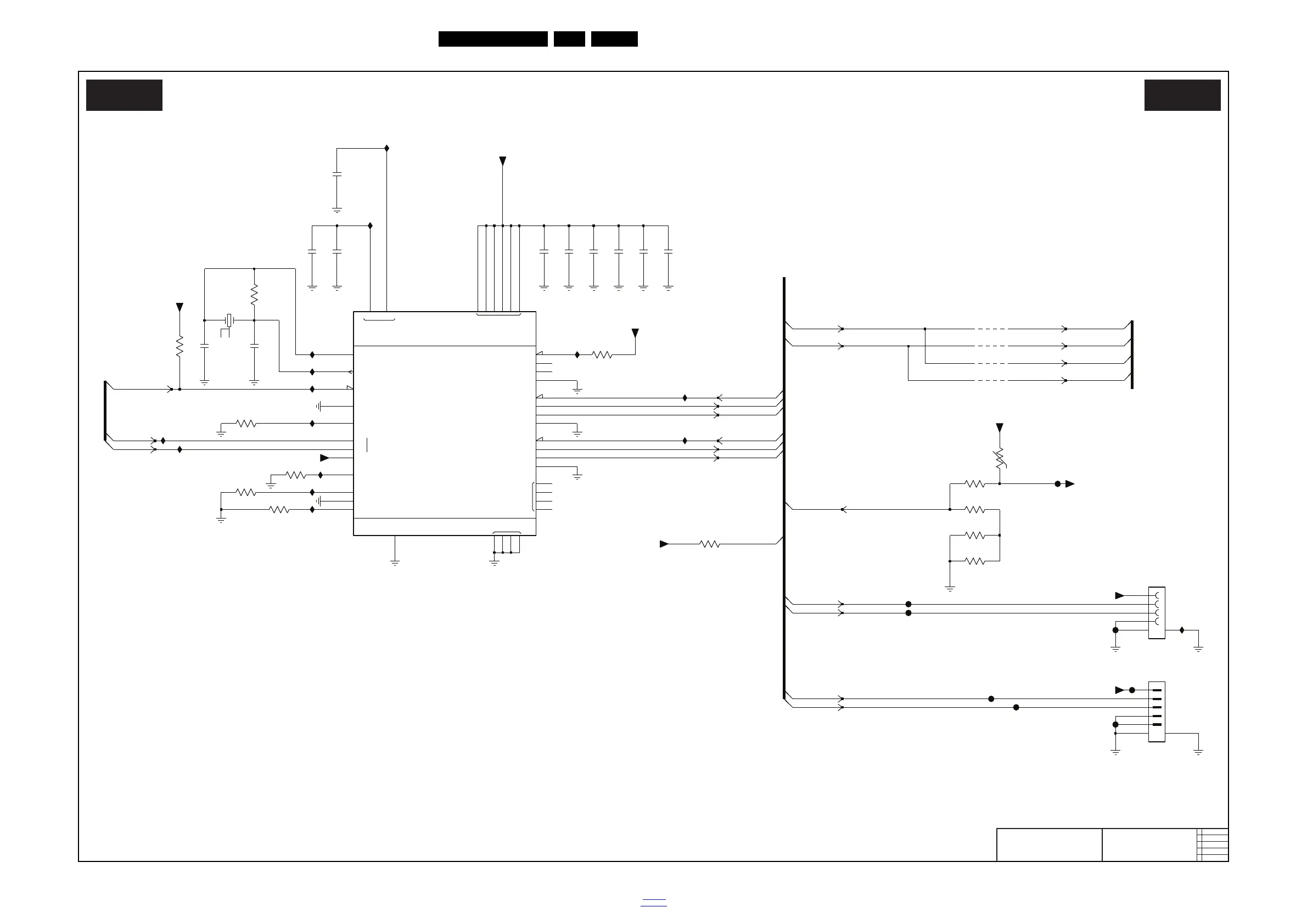
Circuit Diagrams and PWB Layouts
EN 95Q552.2E LA 10.
2011-Jun-01
back to
div. table
USB Hub
19100_003_110114.eps
110211
USB Hub
B01C B01C
2010-12-10
4
3139 123 6495
SPB SSB TV550
2K11 4DDR EU
VDD_3V3
CR PLL
FILT
OSC1
OSC3
OSC2
VIA
GND_HS
USBUP
NC
VBUS_DET
RESET
DM
XTALOUT
DP
RBIAS
TEST
+T
SIDE USB
+5V-USB2
9F25
4
RES
3F34-4
100K
SER92F9
9F30
+3V3
2F26
100n
3F30
12K
1M0
+3V3
3F28
IF32
+3V3
9F26
27
IF44
10K
3F31-2
IF33
3F32
0R3
+5V-USB2
3F35
10K
2F30
100n
100n
2F29
IF30
3F36
10K
10p
2F34
2
4
1 3
1F25
24M
IF39
100n
2F25
41
XTALIN|CLKIN
33
32
IF37
27
5
10
29
15
23
36
38
39
40
USBDM_DN1|PRT_DIS_M1
1
USBDM_DN2|PRT_DIS_M2
3
USBDM_DN3|PRT_DIS_M3
6
30
USBDP_DN1|PRT_DIS_P1
2
USBDP_DN2|PRT_DIS_P2
4
USBDP_DN3|PRT_DIS_P3
7
31
17
19
34
35
26
SCL|SMBCLK|CFG_SEL0
24
SDA|SMBDATA|NON_REM1
22
SUSP_IND|LOCAL_PWR|NON_REM0
28
11
16
BC_EN3|PWRTPWR3
18
14
37
HS_IND|CFG_SEL1
25
8
9
20
21
13
7F25
USB2513B-AEZG
USB HUB
Φ
BC_EN1|PWRTPWR1
12
BC_EN2|PWRTPWR2
+5V
100n
2F33
2F32
100n
FF37
FF36
5
67
IF45
1F24
502382-0570
1
2
3
4
IF31
RES
IF35
+3V3
IF41
1u0
2F28
+5V
IF43
IF40
FF32
FF33
3 6
7
100K
3F34-3
3F34-2
100K
2
45
FF31
6
10K
3F31-4
3F31-3
10K
3
FF38
FF30
FF39
56
5401
1P08
1
2
3
4
1 8
100K
3F34-1
100n
2F31
IF36
10K
3F37
+3V3
IF42
2F27
1u0
IF34
2F35
10p
USB-DP3
USB-DM3
USB-DP
USB-DP3
USB-DM3
USB-DM USB-DM2
USB-DP2
USB-DP2
USB-DM2
USB-OC2n
USB-OC3n
USB-OC2n
USB-OC3n
RESET-USBn
USB-DM2
USB-DM3
USB-DP2
USB-DP3USB-DM
USB-DP

Table of Contents

Related product manuals